大家好,欢迎来到IT知识分享网。
目录
欢迎关注微信公众号–星之援工作室 发送关键字(MAX30102)
一、模块介绍
MAX30102模块是一种集成了光学传感器和信号处理器的模块,广泛应用于心率监测、脉搏氧饱和度监测以及其他生物参数检测等医疗领域。它具有高度集成、低功耗、高精度等特点,能够实时检测心率和血氧饱和度。 MAX30102模块内部集成了红外LED、红色光LED和光电检测器,通过红外LED和红色光LED照射皮肤,然后光电检测器采集反射光信号,进而进行血氧饱和度和心率的计算。模块还具有自动增益控制、环境光抑制和运动抑制等功能,能够有效去除干扰信号,提高监测精度。 MAX30102模块通常通过I2C总线与主控板进行通信,提供了许多可配置的参数,如采样速率、工作模式和各种滤波器等。模块还支持多种操作模式,包括连续测量模式、单次测量模式和间断测量模式,以满足不同应用需求。
二、资料获取连接
欢迎关注微信公众号–星之援工作室 发送关键字(MAX30102)
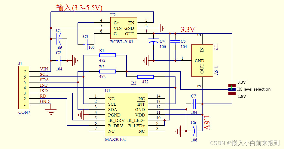
三、接线方式
四、代码编写
main.c
uint32_t aun_ir_buffer[500]; //IR LED sensor data int32_t n_ir_buffer_length; //data length uint32_t aun_red_buffer[500]; //Red LED sensor data int32_t n_sp02; //SPO2 value int8_t ch_spo2_valid; //indicator to show if the SP02 calculation is valid int32_t n_heart_rate; //heart rate value int8_t ch_hr_valid; //indicator to show if the heart rate calculation is valid uint8_t uch_dummy; #define MAX_BRIGHTNESS 255 void dis_DrawCurve(u32* data,u8 x); int main(void) { //variables to calculate the on-board LED brightness that reflects the heartbeats uint32_t un_min, un_max, un_prev_data; int i; int32_t n_brightness; float f_temp; u8 temp_num=0; u8 temp[6]; u8 str[100]; u8 dis_hr=0,dis_spo2=0; char string[100]; NVIC_Configuration(); delay_init(); //延时函数初始化 uart_init(); //串口初始化为 LED_Init(); max30102_init(); printf("\r\n MAX30102 init \r\n"); un_min=0x3FFFF; un_max=0; n_ir_buffer_length=500; //buffer length of 100 stores 5 seconds of samples running at 100sps //read the first 500 samples, and determine the signal range for(i=0;i<n_ir_buffer_length;i++) { while(MAX30102_INT==1); //wait until the interrupt pin asserts max30102_FIFO_ReadBytes(REG_FIFO_DATA,temp); aun_red_buffer[i] = (long)((long)((long)temp[0]&0x03)<<16) | (long)temp[1]<<8 | (long)temp[2]; // Combine values to get the actual number aun_ir_buffer[i] = (long)((long)((long)temp[3] & 0x03)<<16) |(long)temp[4]<<8 | (long)temp[5]; // Combine values to get the actual number if(un_min>aun_red_buffer[i]) un_min=aun_red_buffer[i]; //update signal min if(un_max<aun_red_buffer[i]) un_max=aun_red_buffer[i]; //update signal max } un_prev_data=aun_red_buffer[i]; //calculate heart rate and SpO2 after first 500 samples (first 5 seconds of samples) maxim_heart_rate_and_oxygen_saturation(aun_ir_buffer, n_ir_buffer_length, aun_red_buffer, &n_sp02, &ch_spo2_valid, &n_heart_rate, &ch_hr_valid); while(1) { i=0; un_min=0x3FFFF; un_max=0; //dumping the first 100 sets of samples in the memory and shift the last 400 sets of samples to the top for(i=100;i<500;i++) { aun_red_buffer[i-100]=aun_red_buffer[i]; aun_ir_buffer[i-100]=aun_ir_buffer[i]; //update the signal min and max if(un_min>aun_red_buffer[i]) un_min=aun_red_buffer[i]; if(un_max<aun_red_buffer[i]) un_max=aun_red_buffer[i]; } //take 100 sets of samples before calculating the heart rate. for(i=400;i<500;i++) { un_prev_data=aun_red_buffer[i-1]; while(MAX30102_INT==1); max30102_FIFO_ReadBytes(REG_FIFO_DATA,temp); aun_red_buffer[i] = (long)((long)((long)temp[0]&0x03)<<16) | (long)temp[1]<<8 | (long)temp[2]; // Combine values to get the actual number aun_ir_buffer[i] = (long)((long)((long)temp[3] & 0x03)<<16) |(long)temp[4]<<8 | (long)temp[5]; // Combine values to get the actual number if(aun_red_buffer[i]>un_prev_data) { f_temp=aun_red_buffer[i]-un_prev_data; f_temp/=(un_max-un_min); f_temp*=MAX_BRIGHTNESS; n_brightness-=(int)f_temp; if(n_brightness<0) n_brightness=0; } else { f_temp=un_prev_data-aun_red_buffer[i]; f_temp/=(un_max-un_min); f_temp*=MAX_BRIGHTNESS; n_brightness+=(int)f_temp; if(n_brightness>MAX_BRIGHTNESS) n_brightness=MAX_BRIGHTNESS; } //send samples and calculation result to terminal program through UART if(ch_hr_valid == 1 && n_heart_rate<120)/// ch_hr_valid == 1 && ch_spo2_valid ==1 && n_heart_rate<120 && n_sp02<101 { dis_hr = n_heart_rate; dis_spo2 = n_sp02; } else { dis_hr = 0; dis_spo2 = 0; } printf("HR=%i, ", n_heart_rate); printf("HRvalid=%i, ", ch_hr_valid); printf("SpO2=%i, ", n_sp02); printf("SPO2Valid=%i\r\n", ch_spo2_valid); } maxim_heart_rate_and_oxygen_saturation(aun_ir_buffer, n_ir_buffer_length, aun_red_buffer, &n_sp02, &ch_spo2_valid, &n_heart_rate, &ch_hr_valid); } }
max30102.c
#include "max30102.h" #include "myiic.h" #include "delay.h" u8 max30102_Bus_Write(u8 Register_Address, u8 Word_Data) { /* 采用串行EEPROM随即读取指令序列,连续读取若干字节 */ /* 第1步:发起I2C总线启动信号 */ IIC_Start(); /* 第2步:发起控制字节,高7bit是地址,bit0是读写控制位,0表示写,1表示读 */ IIC_Send_Byte(max30102_WR_address | I2C_WR); /* 此处是写指令 */ /* 第3步:发送ACK */ if (IIC_Wait_Ack() != 0) { goto cmd_fail; /* EEPROM器件无应答 */ } /* 第4步:发送字节地址 */ IIC_Send_Byte(Register_Address); if (IIC_Wait_Ack() != 0) { goto cmd_fail; /* EEPROM器件无应答 */ } /* 第5步:开始写入数据 */ IIC_Send_Byte(Word_Data); /* 第6步:发送ACK */ if (IIC_Wait_Ack() != 0) { goto cmd_fail; /* EEPROM器件无应答 */ } /* 发送I2C总线停止信号 */ IIC_Stop(); return 1; /* 执行成功 */ cmd_fail: /* 命令执行失败后,切记发送停止信号,避免影响I2C总线上其他设备 */ /* 发送I2C总线停止信号 */ IIC_Stop(); return 0; } u8 max30102_Bus_Read(u8 Register_Address) { u8 data; /* 第1步:发起I2C总线启动信号 */ IIC_Start(); /* 第2步:发起控制字节,高7bit是地址,bit0是读写控制位,0表示写,1表示读 */ IIC_Send_Byte(max30102_WR_address | I2C_WR); /* 此处是写指令 */ /* 第3步:发送ACK */ if (IIC_Wait_Ack() != 0) { goto cmd_fail; /* EEPROM器件无应答 */ } /* 第4步:发送字节地址, */ IIC_Send_Byte((uint8_t)Register_Address); if (IIC_Wait_Ack() != 0) { goto cmd_fail; /* EEPROM器件无应答 */ } /* 第6步:重新启动I2C总线。下面开始读取数据 */ IIC_Start(); /* 第7步:发起控制字节,高7bit是地址,bit0是读写控制位,0表示写,1表示读 */ IIC_Send_Byte(max30102_WR_address | I2C_RD); /* 此处是读指令 */ /* 第8步:发送ACK */ if (IIC_Wait_Ack() != 0) { goto cmd_fail; /* EEPROM器件无应答 */ } /* 第9步:读取数据 */ { data = IIC_Read_Byte(0); /* 读1个字节 */ IIC_NAck(); /* 最后1个字节读完后,CPU产生NACK信号(驱动SDA = 1) */ } /* 发送I2C总线停止信号 */ IIC_Stop(); return data; /* 执行成功 返回data值 */ cmd_fail: /* 命令执行失败后,切记发送停止信号,避免影响I2C总线上其他设备 */ /* 发送I2C总线停止信号 */ IIC_Stop(); return 0; } void max30102_FIFO_ReadWords(u8 Register_Address,u16 Word_Data[][2],u8 count) { u8 i=0; u8 no = count; u8 data1, data2; /* 第1步:发起I2C总线启动信号 */ IIC_Start(); /* 第2步:发起控制字节,高7bit是地址,bit0是读写控制位,0表示写,1表示读 */ IIC_Send_Byte(max30102_WR_address | I2C_WR); /* 此处是写指令 */ /* 第3步:发送ACK */ if (IIC_Wait_Ack() != 0) { goto cmd_fail; /* EEPROM器件无应答 */ } /* 第4步:发送字节地址, */ IIC_Send_Byte((uint8_t)Register_Address); if (IIC_Wait_Ack() != 0) { goto cmd_fail; /* EEPROM器件无应答 */ } /* 第6步:重新启动I2C总线。下面开始读取数据 */ IIC_Start(); /* 第7步:发起控制字节,高7bit是地址,bit0是读写控制位,0表示写,1表示读 */ IIC_Send_Byte(max30102_WR_address | I2C_RD); /* 此处是读指令 */ /* 第8步:发送ACK */ if (IIC_Wait_Ack() != 0) { goto cmd_fail; /* EEPROM器件无应答 */ } /* 第9步:读取数据 */ while (no) { data1 = IIC_Read_Byte(0); IIC_Ack(); data2 = IIC_Read_Byte(0); IIC_Ack(); Word_Data[i][0] = (((u16)data1 << 8) | data2); // data1 = IIC_Read_Byte(0); IIC_Ack(); data2 = IIC_Read_Byte(0); if(1==no) IIC_NAck(); /* 最后1个字节读完后,CPU产生NACK信号(驱动SDA = 1) */ else IIC_Ack(); Word_Data[i][1] = (((u16)data1 << 8) | data2); no--; i++; } /* 发送I2C总线停止信号 */ IIC_Stop(); cmd_fail: /* 命令执行失败后,切记发送停止信号,避免影响I2C总线上其他设备 */ /* 发送I2C总线停止信号 */ IIC_Stop(); } void max30102_FIFO_ReadBytes(u8 Register_Address,u8* Data) { max30102_Bus_Read(REG_INTR_STATUS_1); max30102_Bus_Read(REG_INTR_STATUS_2); /* 第1步:发起I2C总线启动信号 */ IIC_Start(); /* 第2步:发起控制字节,高7bit是地址,bit0是读写控制位,0表示写,1表示读 */ IIC_Send_Byte(max30102_WR_address | I2C_WR); /* 此处是写指令 */ /* 第3步:发送ACK */ if (IIC_Wait_Ack() != 0) { goto cmd_fail; /* EEPROM器件无应答 */ } /* 第4步:发送字节地址, */ IIC_Send_Byte((uint8_t)Register_Address); if (IIC_Wait_Ack() != 0) { goto cmd_fail; /* EEPROM器件无应答 */ } /* 第6步:重新启动I2C总线。下面开始读取数据 */ IIC_Start(); /* 第7步:发起控制字节,高7bit是地址,bit0是读写控制位,0表示写,1表示读 */ IIC_Send_Byte(max30102_WR_address | I2C_RD); /* 此处是读指令 */ /* 第8步:发送ACK */ if (IIC_Wait_Ack() != 0) { goto cmd_fail; /* EEPROM器件无应答 */ } /* 第9步:读取数据 */ Data[0] = IIC_Read_Byte(1); Data[1] = IIC_Read_Byte(1); Data[2] = IIC_Read_Byte(1); Data[3] = IIC_Read_Byte(1); Data[4] = IIC_Read_Byte(1); Data[5] = IIC_Read_Byte(0); /* 最后1个字节读完后,CPU产生NACK信号(驱动SDA = 1) */ /* 发送I2C总线停止信号 */ IIC_Stop(); cmd_fail: /* 命令执行失败后,切记发送停止信号,避免影响I2C总线上其他设备 */ /* 发送I2C总线停止信号 */ IIC_Stop(); // u8 i; // u8 fifo_wr_ptr; // u8 firo_rd_ptr; // u8 number_tp_read; // //Get the FIFO_WR_PTR // fifo_wr_ptr = max30102_Bus_Read(REG_FIFO_WR_PTR); // //Get the FIFO_RD_PTR // firo_rd_ptr = max30102_Bus_Read(REG_FIFO_RD_PTR); // // number_tp_read = fifo_wr_ptr - firo_rd_ptr; // // //for(i=0;i<number_tp_read;i++){ // if(number_tp_read>0){ // IIC_ReadBytes(max30102_WR_address,REG_FIFO_DATA,Data,6); // } //max30102_Bus_Write(REG_FIFO_RD_PTR,fifo_wr_ptr); } void max30102_init(void) { GPIO_InitTypeDef GPIO_InitStructure; RCC_APB2PeriphClockCmd(RCC_APB2Periph_GPIOB,ENABLE); GPIO_InitStructure.GPIO_Pin = GPIO_Pin_14; GPIO_InitStructure.GPIO_Mode = GPIO_Mode_IPU; GPIO_Init(GPIOB, &GPIO_InitStructure); IIC_Init(); max30102_reset(); // max30102_Bus_Write(REG_MODE_CONFIG, 0x0b); //mode configuration : temp_en[3] MODE[2:0]=010 HR only enabled 011 SP02 enabled // max30102_Bus_Write(REG_INTR_STATUS_2, 0xF0); //open all of interrupt // max30102_Bus_Write(REG_INTR_STATUS_1, 0x00); //all interrupt clear // max30102_Bus_Write(REG_INTR_ENABLE_2, 0x02); //DIE_TEMP_RDY_EN // max30102_Bus_Write(REG_TEMP_CONFIG, 0x01); //SET TEMP_EN // max30102_Bus_Write(REG_SPO2_CONFIG, 0x47); //SPO2_SR[4:2]=001 100 per second LED_PW[1:0]=11 16BITS // max30102_Bus_Write(REG_LED1_PA, 0x47); // max30102_Bus_Write(REG_LED2_PA, 0x47); max30102_Bus_Write(REG_INTR_ENABLE_1,0xc0); // INTR setting max30102_Bus_Write(REG_INTR_ENABLE_2,0x00); max30102_Bus_Write(REG_FIFO_WR_PTR,0x00); //FIFO_WR_PTR[4:0] max30102_Bus_Write(REG_OVF_COUNTER,0x00); //OVF_COUNTER[4:0] max30102_Bus_Write(REG_FIFO_RD_PTR,0x00); //FIFO_RD_PTR[4:0] max30102_Bus_Write(REG_FIFO_CONFIG,0x0f); //sample avg = 1, fifo rollover=false, fifo almost full = 17 max30102_Bus_Write(REG_MODE_CONFIG,0x03); //0x02 for Red only, 0x03 for SpO2 mode 0x07 multimode LED max30102_Bus_Write(REG_SPO2_CONFIG,0x27); // SPO2_ADC range = 4096nA, SPO2 sample rate (100 Hz), LED pulseWidth (400uS) max30102_Bus_Write(REG_LED1_PA,0x24); //Choose value for ~ 7mA for LED1 max30102_Bus_Write(REG_LED2_PA,0x24); // Choose value for ~ 7mA for LED2 max30102_Bus_Write(REG_PILOT_PA,0x7f); // Choose value for ~ 25mA for Pilot LED // // Interrupt Enable 1 Register. Set PPG_RDY_EN (data available in FIFO) // max30102_Bus_Write(0x2, 1<<6); // // FIFO configuration register // // SMP_AVE: 16 samples averaged per FIFO sample // // FIFO_ROLLOVER_EN=1 // //max30102_Bus_Write(0x8, 1<<4); // max30102_Bus_Write(0x8, (0<<5) | 1<<4); // // Mode Configuration Register // // SPO2 mode // max30102_Bus_Write(0x9, 3); // // SPO2 Configuration Register // max30102_Bus_Write(0xa, // (3<<5) // SPO2_ADC_RGE 2 = full scale 8192 nA (LSB size 31.25pA); 3 = 16384nA // | (1<<2) // sample rate: 0 = 50sps; 1 = 100sps; 2 = 200sps // | (3<<0) // LED_PW 3 = 411μs, ADC resolution 18 bits // ); // // LED1 (red) power (0 = 0mA; 255 = 50mA) // max30102_Bus_Write(0xc, 0xb0); // // LED (IR) power // max30102_Bus_Write(0xd, 0xa0); } void max30102_reset(void) { max30102_Bus_Write(REG_MODE_CONFIG,0x40); max30102_Bus_Write(REG_MODE_CONFIG,0x40); } void maxim_max30102_write_reg(uint8_t uch_addr, uint8_t uch_data) { // char ach_i2c_data[2]; // ach_i2c_data[0]=uch_addr; // ach_i2c_data[1]=uch_data; // // IIC_WriteBytes(I2C_WRITE_ADDR, ach_i2c_data, 2); IIC_Write_One_Byte(I2C_WRITE_ADDR,uch_addr,uch_data); } void maxim_max30102_read_reg(uint8_t uch_addr, uint8_t *puch_data) { // char ch_i2c_data; // ch_i2c_data=uch_addr; // IIC_WriteBytes(I2C_WRITE_ADDR, &ch_i2c_data, 1); // // i2c.read(I2C_READ_ADDR, &ch_i2c_data, 1); // // *puch_data=(uint8_t) ch_i2c_data; IIC_Read_One_Byte(I2C_WRITE_ADDR,uch_addr,puch_data); } void maxim_max30102_read_fifo(uint32_t *pun_red_led, uint32_t *pun_ir_led) { uint32_t un_temp; unsigned char uch_temp; char ach_i2c_data[6]; *pun_red_led=0; *pun_ir_led=0; //read and clear status register maxim_max30102_read_reg(REG_INTR_STATUS_1, &uch_temp); maxim_max30102_read_reg(REG_INTR_STATUS_2, &uch_temp); IIC_ReadBytes(I2C_WRITE_ADDR,REG_FIFO_DATA,(u8 *)ach_i2c_data,6); un_temp=(unsigned char) ach_i2c_data[0]; un_temp<<=16; *pun_red_led+=un_temp; un_temp=(unsigned char) ach_i2c_data[1]; un_temp<<=8; *pun_red_led+=un_temp; un_temp=(unsigned char) ach_i2c_data[2]; *pun_red_led+=un_temp; un_temp=(unsigned char) ach_i2c_data[3]; un_temp<<=16; *pun_ir_led+=un_temp; un_temp=(unsigned char) ach_i2c_data[4]; un_temp<<=8; *pun_ir_led+=un_temp; un_temp=(unsigned char) ach_i2c_data[5]; *pun_ir_led+=un_temp; *pun_red_led&=0x03FFFF; //Mask MSB [23:18] *pun_ir_led&=0x03FFFF; //Mask MSB [23:18] }
max30102.h
#ifndef __MYIIC_H #define __MYIIC_H #include "sys.h" // #define MAX30102_INT PBin(9) #define I2C_WR 0 /* 写控制bit */ #define I2C_RD 1 /* 读控制bit */ #define max30102_WR_address 0xAE #define I2C_WRITE_ADDR 0xAE #define I2C_READ_ADDR 0xAF //register addresses #define REG_INTR_STATUS_1 0x00 #define REG_INTR_STATUS_2 0x01 #define REG_INTR_ENABLE_1 0x02 #define REG_INTR_ENABLE_2 0x03 #define REG_FIFO_WR_PTR 0x04 #define REG_OVF_COUNTER 0x05 #define REG_FIFO_RD_PTR 0x06 #define REG_FIFO_DATA 0x07 #define REG_FIFO_CONFIG 0x08 #define REG_MODE_CONFIG 0x09 #define REG_SPO2_CONFIG 0x0A #define REG_LED1_PA 0x0C #define REG_LED2_PA 0x0D #define REG_PILOT_PA 0x10 #define REG_MULTI_LED_CTRL1 0x11 #define REG_MULTI_LED_CTRL2 0x12 #define REG_TEMP_INTR 0x1F #define REG_TEMP_FRAC 0x20 #define REG_TEMP_CONFIG 0x21 #define REG_PROX_INT_THRESH 0x30 #define REG_REV_ID 0xFE #define REG_PART_ID 0xFF void max30102_init(void); void max30102_reset(void); u8 max30102_Bus_Write(u8 Register_Address, u8 Word_Data); u8 max30102_Bus_Read(u8 Register_Address); void max30102_FIFO_ReadWords(u8 Register_Address,u16 Word_Data[][2],u8 count); void max30102_FIFO_ReadBytes(u8 Register_Address,u8* Data); void maxim_max30102_write_reg(uint8_t uch_addr, uint8_t uch_data); void maxim_max30102_read_reg(uint8_t uch_addr, uint8_t *puch_data); void maxim_max30102_read_fifo(uint32_t *pun_red_led, uint32_t *pun_ir_led); #endif
myiic.c
#include "myiic.h" #include "delay.h" //初始化IIC void IIC_Init(void) { GPIO_InitTypeDef GPIO_InitStructure; //RCC->APB2ENR|=1<<4;//先使能外设IO PORTC时钟 RCC_APB2PeriphClockCmd( RCC_APB2Periph_GPIOB, ENABLE ); GPIO_InitStructure.GPIO_Pin = GPIO_Pin_7|GPIO_Pin_8; GPIO_InitStructure.GPIO_Mode = GPIO_Mode_Out_PP ; //推挽输出 GPIO_InitStructure.GPIO_Speed = GPIO_Speed_50MHz; GPIO_Init(GPIOB, &GPIO_InitStructure); IIC_SCL=1; IIC_SDA=1; } //产生IIC起始信号 void IIC_Start(void) { SDA_OUT(); //sda线输出 IIC_SDA=1; IIC_SCL=1; delay_us(4); IIC_SDA=0;//START:when CLK is high,DATA change form high to low delay_us(4); IIC_SCL=0;//钳住I2C总线,准备发送或接收数据 } //产生IIC停止信号 void IIC_Stop(void) { SDA_OUT();//sda线输出 IIC_SCL=0; IIC_SDA=0;//STOP:when CLK is high DATA change form low to high delay_us(4); IIC_SCL=1; IIC_SDA=1;//发送I2C总线结束信号 delay_us(4); } //等待应答信号到来 //返回值:1,接收应答失败 // 0,接收应答成功 u8 IIC_Wait_Ack(void) { u8 ucErrTime=0; SDA_IN(); //SDA设置为输入 IIC_SDA=1;delay_us(1); IIC_SCL=1;delay_us(1); while(READ_SDA) { ucErrTime++; if(ucErrTime>250) { IIC_Stop(); return 1; } } IIC_SCL=0;//时钟输出0 return 0; } //产生ACK应答 void IIC_Ack(void) { IIC_SCL=0; SDA_OUT(); IIC_SDA=0; delay_us(2); IIC_SCL=1; delay_us(2); IIC_SCL=0; } //不产生ACK应答 void IIC_NAck(void) { IIC_SCL=0; SDA_OUT(); IIC_SDA=1; delay_us(2); IIC_SCL=1; delay_us(2); IIC_SCL=0; } //IIC发送一个字节 //返回从机有无应答 //1,有应答 //0,无应答 void IIC_Send_Byte(u8 txd) { u8 t; SDA_OUT(); IIC_SCL=0;//拉低时钟开始数据传输 for(t=0;t<8;t++) { IIC_SDA=(txd&0x80)>>7; txd<<=1; delay_us(2); //对TEA5767这三个延时都是必须的 IIC_SCL=1; delay_us(2); IIC_SCL=0; delay_us(2); } } //读1个字节,ack=1时,发送ACK,ack=0,发送nACK u8 IIC_Read_Byte(unsigned char ack) { unsigned char i,receive=0; SDA_IN();//SDA设置为输入 for(i=0;i<8;i++ ) { IIC_SCL=0; delay_us(2); IIC_SCL=1; receive<<=1; if(READ_SDA)receive++; delay_us(1); } if (!ack) IIC_NAck();//发送nACK else IIC_Ack(); //发送ACK return receive; } void IIC_WriteBytes(u8 WriteAddr,u8* data,u8 dataLength) { u8 i; IIC_Start(); IIC_Send_Byte(WriteAddr); //发送写命令 IIC_Wait_Ack(); for(i=0;i<dataLength;i++) { IIC_Send_Byte(data[i]); IIC_Wait_Ack(); } IIC_Stop();//产生一个停止条件 delay_ms(10); } void IIC_ReadBytes(u8 deviceAddr, u8 writeAddr,u8* data,u8 dataLength) { u8 i; IIC_Start(); IIC_Send_Byte(deviceAddr); //发送写命令 IIC_Wait_Ack(); IIC_Send_Byte(writeAddr); IIC_Wait_Ack(); IIC_Send_Byte(deviceAddr|0X01);//进入接收模式 IIC_Wait_Ack(); for(i=0;i<dataLength-1;i++) { data[i] = IIC_Read_Byte(1); } data[dataLength-1] = IIC_Read_Byte(0); IIC_Stop();//产生一个停止条件 delay_ms(10); } void IIC_Read_One_Byte(u8 daddr,u8 addr,u8* data) { IIC_Start(); IIC_Send_Byte(daddr); //发送写命令 IIC_Wait_Ack(); IIC_Send_Byte(addr);//发送地址 IIC_Wait_Ack(); IIC_Start(); IIC_Send_Byte(daddr|0X01);//进入接收模式 IIC_Wait_Ack(); *data = IIC_Read_Byte(0); IIC_Stop();//产生一个停止条件 } void IIC_Write_One_Byte(u8 daddr,u8 addr,u8 data) { IIC_Start(); IIC_Send_Byte(daddr); //发送写命令 IIC_Wait_Ack(); IIC_Send_Byte(addr);//发送地址 IIC_Wait_Ack(); IIC_Send_Byte(data); //发送字节 IIC_Wait_Ack(); IIC_Stop();//产生一个停止条件 delay_ms(10); }
myiic.h
#ifndef __MAX30102_H #define __MAX30102_H #include "sys.h" // //IO方向设置 #define SDA_IN() {GPIOB->CRH&=0XFFFFFFF0;GPIOB->CRH|=4;} #define SDA_OUT() {GPIOB->CRH&=0XFFFFFFF0;GPIOB->CRH|=7;} //IO操作函数 #define IIC_SCL PBout(7) //SCL #define IIC_SDA PBout(8) //SDA #define READ_SDA PBin(8) //输入SDA //IIC所有操作函数 void IIC_Init(void); //初始化IIC的IO口 void IIC_Start(void); //发送IIC开始信号 void IIC_Stop(void); //发送IIC停止信号 void IIC_Send_Byte(u8 txd); //IIC发送一个字节 u8 IIC_Read_Byte(unsigned char ack);//IIC读取一个字节 u8 IIC_Wait_Ack(void); //IIC等待ACK信号 void IIC_Ack(void); //IIC发送ACK信号 void IIC_NAck(void); //IIC不发送ACK信号 void IIC_Write_One_Byte(u8 daddr,u8 addr,u8 data); void IIC_Read_One_Byte(u8 daddr,u8 addr,u8* data); void IIC_WriteBytes(u8 WriteAddr,u8* data,u8 dataLength); void IIC_ReadBytes(u8 deviceAddr, u8 writeAddr,u8* data,u8 dataLength); #endif
algorithm.c
/ \file algorithm.c * * Project: MAXREFDES117# * Filename: algorithm.cpp * Description: This module calculates the heart rate/SpO2 level * * * -------------------------------------------------------------------- * * This code follows the following naming conventions: * * char ch_pmod_value * char (array) s_pmod_s_string[16] * float f_pmod_value * int32_t n_pmod_value * int32_t (array) an_pmod_value[16] * int16_t w_pmod_value * int16_t (array) aw_pmod_value[16] * uint16_t uw_pmod_value * uint16_t (array) auw_pmod_value[16] * uint8_t uch_pmod_value * uint8_t (array) auch_pmod_buffer[16] * uint32_t un_pmod_value * int32_t * pn_pmod_value * * ------------------------------------------------------------------------- */ /* * Copyright (C) 2016 Maxim Integrated Products, Inc., All Rights Reserved. * * Permission is hereby granted, free of charge, to any person obtaining a * copy of this software and associated documentation files (the "Software"), * to deal in the Software without restriction, including without limitation * the rights to use, copy, modify, merge, publish, distribute, sublicense, * and/or sell copies of the Software, and to permit persons to whom the * Software is furnished to do so, subject to the following conditions: * * The above copyright notice and this permission notice shall be included * in all copies or substantial portions of the Software. * * THE SOFTWARE IS PROVIDED "AS IS", WITHOUT WARRANTY OF ANY KIND, EXPRESS * OR IMPLIED, INCLUDING BUT NOT LIMITED TO THE WARRANTIES OF * MERCHANTABILITY, FITNESS FOR A PARTICULAR PURPOSE AND NONINFRINGEMENT. * IN NO EVENT SHALL MAXIM INTEGRATED BE LIABLE FOR ANY CLAIM, DAMAGES * OR OTHER LIABILITY, WHETHER IN AN ACTION OF CONTRACT, TORT OR OTHERWISE, * ARISING FROM, OUT OF OR IN CONNECTION WITH THE SOFTWARE OR THE USE OR * OTHER DEALINGS IN THE SOFTWARE. * * Except as contained in this notice, the name of Maxim Integrated * Products, Inc. shall not be used except as stated in the Maxim Integrated * Products, Inc. Branding Policy. * * The mere transfer of this software does not imply any licenses * of trade secrets, proprietary technology, copyrights, patents, * trademarks, maskwork rights, or any other form of intellectual * property whatsoever. Maxim Integrated Products, Inc. retains all * ownership rights. * */ #include "algorithm.h" const uint16_t auw_hamm[31]={ 41, 276, 512, 276, 41 }; //Hamm= long16(512* hamming(5)'); //uch_spo2_table is computed as -45.060*ratioAverage* ratioAverage + 30.354 *ratioAverage + 94.845 ; const uint8_t uch_spo2_table[184]={ 95, 95, 95, 96, 96, 96, 97, 97, 97, 97, 97, 98, 98, 98, 98, 98, 99, 99, 99, 99, 99, 99, 99, 99, 100, 100, 100, 100, 100, 100, 100, 100, 100, 100, 100, 100, 100, 100, 100, 100, 100, 100, 100, 100, 99, 99, 99, 99, 99, 99, 99, 99, 98, 98, 98, 98, 98, 98, 97, 97, 97, 97, 96, 96, 96, 96, 95, 95, 95, 94, 94, 94, 93, 93, 93, 92, 92, 92, 91, 91, 90, 90, 89, 89, 89, 88, 88, 87, 87, 86, 86, 85, 85, 84, 84, 83, 82, 82, 81, 81, 80, 80, 79, 78, 78, 77, 76, 76, 75, 74, 74, 73, 72, 72, 71, 70, 69, 69, 68, 67, 66, 66, 65, 64, 63, 62, 62, 61, 60, 59, 58, 57, 56, 56, 55, 54, 53, 52, 51, 50, 49, 48, 47, 46, 45, 44, 43, 42, 41, 40, 39, 38, 37, 36, 35, 34, 33, 31, 30, 29, 28, 27, 26, 25, 23, 22, 21, 20, 19, 17, 16, 15, 14, 12, 11, 10, 9, 7, 6, 5, 3, 2, 1 } ; static int32_t an_dx[ BUFFER_SIZE-MA4_SIZE]; // delta static int32_t an_x[ BUFFER_SIZE]; //ir static int32_t an_y[ BUFFER_SIZE]; //red void maxim_heart_rate_and_oxygen_saturation(uint32_t *pun_ir_buffer, int32_t n_ir_buffer_length, uint32_t *pun_red_buffer, int32_t *pn_spo2, int8_t *pch_spo2_valid, int32_t *pn_heart_rate, int8_t *pch_hr_valid) / * \brief Calculate the heart rate and SpO2 level * \par Details * By detecting peaks of PPG cycle and corresponding AC/DC of red/infra-red signal, the ratio for the SPO2 is computed. * Since this algorithm is aiming for Arm M0/M3. formaula for SPO2 did not achieve the accuracy due to register overflow. * Thus, accurate SPO2 is precalculated and save longo uch_spo2_table[] per each ratio. * * \param[in] *pun_ir_buffer - IR sensor data buffer * \param[in] n_ir_buffer_length - IR sensor data buffer length * \param[in] *pun_red_buffer - Red sensor data buffer * \param[out] *pn_spo2 - Calculated SpO2 value * \param[out] *pch_spo2_valid - 1 if the calculated SpO2 value is valid * \param[out] *pn_heart_rate - Calculated heart rate value * \param[out] *pch_hr_valid - 1 if the calculated heart rate value is valid * * \retval None */ { uint32_t un_ir_mean ,un_only_once ; int32_t k ,n_i_ratio_count; int32_t i, s, m, n_exact_ir_valley_locs_count ,n_middle_idx; int32_t n_th1, n_npks,n_c_min; int32_t an_ir_valley_locs[15] ; int32_t an_exact_ir_valley_locs[15] ; int32_t an_dx_peak_locs[15] ; int32_t n_peak_interval_sum; int32_t n_y_ac, n_x_ac; int32_t n_spo2_calc; int32_t n_y_dc_max, n_x_dc_max; int32_t n_y_dc_max_idx, n_x_dc_max_idx; int32_t an_ratio[5],n_ratio_average; int32_t n_nume, n_denom ; // remove DC of ir signal un_ir_mean =0; for (k=0 ; k<n_ir_buffer_length ; k++ ) un_ir_mean += pun_ir_buffer[k] ; un_ir_mean =un_ir_mean/n_ir_buffer_length ; for (k=0 ; k<n_ir_buffer_length ; k++ ) an_x[k] = pun_ir_buffer[k] - un_ir_mean ; // 4 pt Moving Average for(k=0; k< BUFFER_SIZE-MA4_SIZE; k++){ n_denom= ( an_x[k]+an_x[k+1]+ an_x[k+2]+ an_x[k+3]); an_x[k]= n_denom/(int32_t)4; } // get difference of smoothed IR signal for( k=0; k<BUFFER_SIZE-MA4_SIZE-1; k++) an_dx[k]= (an_x[k+1]- an_x[k]); // 2-pt Moving Average to an_dx for(k=0; k< BUFFER_SIZE-MA4_SIZE-2; k++){ an_dx[k] = ( an_dx[k]+an_dx[k+1])/2 ; } // hamming window // flip wave form so that we can detect valley with peak detector for ( i=0 ; i<BUFFER_SIZE-HAMMING_SIZE-MA4_SIZE-2 ;i++){ s= 0; for( k=i; k<i+ HAMMING_SIZE ;k++){ s -= an_dx[k] *auw_hamm[k-i] ; } an_dx[i]= s/ (int32_t)1146; // divide by sum of auw_hamm } n_th1=0; // threshold calculation for ( k=0 ; k<BUFFER_SIZE-HAMMING_SIZE ;k++){ n_th1 += ((an_dx[k]>0)? an_dx[k] : ((int32_t)0-an_dx[k])) ; } n_th1= n_th1/ ( BUFFER_SIZE-HAMMING_SIZE); // peak location is acutally index for sharpest location of raw signal since we flipped the signal maxim_find_peaks( an_dx_peak_locs, &n_npks, an_dx, BUFFER_SIZE-HAMMING_SIZE, n_th1, 8, 5 );//peak_height, peak_distance, max_num_peaks n_peak_interval_sum =0; if (n_npks>=2){ for (k=1; k<n_npks; k++) n_peak_interval_sum += (an_dx_peak_locs[k]-an_dx_peak_locs[k -1]); n_peak_interval_sum=n_peak_interval_sum/(n_npks-1); *pn_heart_rate=(int32_t)(6000/n_peak_interval_sum);// beats per minutes *pch_hr_valid = 1; } else { *pn_heart_rate = -999; *pch_hr_valid = 0; } for ( k=0 ; k<n_npks ;k++) an_ir_valley_locs[k]=an_dx_peak_locs[k]+HAMMING_SIZE/2; // raw value : RED(=y) and IR(=X) // we need to assess DC and AC value of ir and red PPG. for (k=0 ; k<n_ir_buffer_length ; k++ ) { an_x[k] = pun_ir_buffer[k] ; an_y[k] = pun_red_buffer[k] ; } // find precise min near an_ir_valley_locs n_exact_ir_valley_locs_count =0; for(k=0 ; k<n_npks ;k++){ un_only_once =1; m=an_ir_valley_locs[k]; n_c_min= ;//2^24; if (m+5 < BUFFER_SIZE-HAMMING_SIZE && m-5 >0){ for(i= m-5;i<m+5; i++) if (an_x[i]<n_c_min){ if (un_only_once >0){ un_only_once =0; } n_c_min= an_x[i] ; an_exact_ir_valley_locs[k]=i; } if (un_only_once ==0) n_exact_ir_valley_locs_count ++ ; } } if (n_exact_ir_valley_locs_count <2 ){ *pn_spo2 = -999 ; // do not use SPO2 since signal ratio is out of range *pch_spo2_valid = 0; return; } // 4 pt MA for(k=0; k< BUFFER_SIZE-MA4_SIZE; k++){ an_x[k]=( an_x[k]+an_x[k+1]+ an_x[k+2]+ an_x[k+3])/(int32_t)4; an_y[k]=( an_y[k]+an_y[k+1]+ an_y[k+2]+ an_y[k+3])/(int32_t)4; } //using an_exact_ir_valley_locs , find ir-red DC andir-red AC for SPO2 calibration ratio //finding AC/DC maximum of raw ir * red between two valley locations n_ratio_average =0; n_i_ratio_count =0; for(k=0; k< 5; k++) an_ratio[k]=0; for (k=0; k< n_exact_ir_valley_locs_count; k++){ if (an_exact_ir_valley_locs[k] > BUFFER_SIZE ){ *pn_spo2 = -999 ; // do not use SPO2 since valley loc is out of range *pch_spo2_valid = 0; return; } } // find max between two valley locations // and use ratio betwen AC compoent of Ir & Red and DC compoent of Ir & Red for SPO2 for (k=0; k< n_exact_ir_valley_locs_count-1; k++){ n_y_dc_max= - ; n_x_dc_max= - ; if (an_exact_ir_valley_locs[k+1]-an_exact_ir_valley_locs[k] >10){ for (i=an_exact_ir_valley_locs[k]; i< an_exact_ir_valley_locs[k+1]; i++){ if (an_x[i]> n_x_dc_max) {n_x_dc_max =an_x[i];n_x_dc_max_idx =i; } if (an_y[i]> n_y_dc_max) {n_y_dc_max =an_y[i];n_y_dc_max_idx=i;} } n_y_ac= (an_y[an_exact_ir_valley_locs[k+1]] - an_y[an_exact_ir_valley_locs[k] ] )*(n_y_dc_max_idx -an_exact_ir_valley_locs[k]); //red n_y_ac= an_y[an_exact_ir_valley_locs[k]] + n_y_ac/ (an_exact_ir_valley_locs[k+1] - an_exact_ir_valley_locs[k]) ; n_y_ac= an_y[n_y_dc_max_idx] - n_y_ac; // subracting linear DC compoenents from raw n_x_ac= (an_x[an_exact_ir_valley_locs[k+1]] - an_x[an_exact_ir_valley_locs[k] ] )*(n_x_dc_max_idx -an_exact_ir_valley_locs[k]); // ir n_x_ac= an_x[an_exact_ir_valley_locs[k]] + n_x_ac/ (an_exact_ir_valley_locs[k+1] - an_exact_ir_valley_locs[k]); n_x_ac= an_x[n_y_dc_max_idx] - n_x_ac; // subracting linear DC compoenents from raw n_nume=( n_y_ac *n_x_dc_max)>>7 ; //prepare X100 to preserve floating value n_denom= ( n_x_ac *n_y_dc_max)>>7; if (n_denom>0 && n_i_ratio_count <5 && n_nume != 0) { an_ratio[n_i_ratio_count]= (n_nume*20)/n_denom ; //formular is ( n_y_ac *n_x_dc_max) / ( n_x_ac *n_y_dc_max) ; ///*n_nume原来是*100// n_i_ratio_count++; } } } maxim_sort_ascend(an_ratio, n_i_ratio_count); n_middle_idx= n_i_ratio_count/2; if (n_middle_idx >1) n_ratio_average =( an_ratio[n_middle_idx-1] +an_ratio[n_middle_idx])/2; // use median else n_ratio_average = an_ratio[n_middle_idx ]; if( n_ratio_average>2 && n_ratio_average <184){ n_spo2_calc= uch_spo2_table[n_ratio_average] ; *pn_spo2 = n_spo2_calc ; *pch_spo2_valid = 1;// float_SPO2 = -45.060*n_ratio_average* n_ratio_average/10000 + 30.354 *n_ratio_average/100 + 94.845 ; // for comparison with table } else{ *pn_spo2 = -999 ; // do not use SPO2 since signal ratio is out of range *pch_spo2_valid = 0; } } void maxim_find_peaks(int32_t *pn_locs, int32_t *pn_npks, int32_t *pn_x, int32_t n_size, int32_t n_min_height, int32_t n_min_distance, int32_t n_max_num) / * \brief Find peaks * \par Details * Find at most MAX_NUM peaks above MIN_HEIGHT separated by at least MIN_DISTANCE * * \retval None */ { maxim_peaks_above_min_height( pn_locs, pn_npks, pn_x, n_size, n_min_height ); maxim_remove_close_peaks( pn_locs, pn_npks, pn_x, n_min_distance ); *pn_npks = min( *pn_npks, n_max_num ); } void maxim_peaks_above_min_height(int32_t *pn_locs, int32_t *pn_npks, int32_t *pn_x, int32_t n_size, int32_t n_min_height) / * \brief Find peaks above n_min_height * \par Details * Find all peaks above MIN_HEIGHT * * \retval None */ { int32_t i = 1, n_width; *pn_npks = 0; while (i < n_size-1){ if (pn_x[i] > n_min_height && pn_x[i] > pn_x[i-1]){ // find left edge of potential peaks n_width = 1; while (i+n_width < n_size && pn_x[i] == pn_x[i+n_width]) // find flat peaks n_width++; if (pn_x[i] > pn_x[i+n_width] && (*pn_npks) < 15 ){ // find right edge of peaks pn_locs[(*pn_npks)++] = i; // for flat peaks, peak location is left edge i += n_width+1; } else i += n_width; } else i++; } } void maxim_remove_close_peaks(int32_t *pn_locs, int32_t *pn_npks, int32_t *pn_x, int32_t n_min_distance) / * \brief Remove peaks * \par Details * Remove peaks separated by less than MIN_DISTANCE * * \retval None */ { int32_t i, j, n_old_npks, n_dist; /* Order peaks from large to small */ maxim_sort_indices_descend( pn_x, pn_locs, *pn_npks ); for ( i = -1; i < *pn_npks; i++ ){ n_old_npks = *pn_npks; *pn_npks = i+1; for ( j = i+1; j < n_old_npks; j++ ){ n_dist = pn_locs[j] - ( i == -1 ? -1 : pn_locs[i] ); // lag-zero peak of autocorr is at index -1 if ( n_dist > n_min_distance || n_dist < -n_min_distance ) pn_locs[(*pn_npks)++] = pn_locs[j]; } } // Resort indices longo ascending order maxim_sort_ascend( pn_locs, *pn_npks ); } void maxim_sort_ascend(int32_t *pn_x,int32_t n_size) / * \brief Sort array * \par Details * Sort array in ascending order (insertion sort algorithm) * * \retval None */ { int32_t i, j, n_temp; for (i = 1; i < n_size; i++) { n_temp = pn_x[i]; for (j = i; j > 0 && n_temp < pn_x[j-1]; j--) pn_x[j] = pn_x[j-1]; pn_x[j] = n_temp; } } void maxim_sort_indices_descend(int32_t *pn_x, int32_t *pn_indx, int32_t n_size) / * \brief Sort indices * \par Details * Sort indices according to descending order (insertion sort algorithm) * * \retval None */ { int32_t i, j, n_temp; for (i = 1; i < n_size; i++) { n_temp = pn_indx[i]; for (j = i; j > 0 && pn_x[n_temp] > pn_x[pn_indx[j-1]]; j--) pn_indx[j] = pn_indx[j-1]; pn_indx[j] = n_temp; } }
algorithm.h
/ \file algorithm.h * * Project: MAXREFDES117# * Filename: algorithm.h * Description: This module is the heart rate/SpO2 calculation algorithm header file * * Revision History: *\n 1-18-2016 Rev 01.00 SK Initial release. *\n * * -------------------------------------------------------------------- * * This code follows the following naming conventions: * *\n char ch_pmod_value *\n char (array) s_pmod_s_string[16] *\n float f_pmod_value *\n int32_t n_pmod_value *\n int32_t (array) an_pmod_value[16] *\n int16_t w_pmod_value *\n int16_t (array) aw_pmod_value[16] *\n uint16_t uw_pmod_value *\n uint16_t (array) auw_pmod_value[16] *\n uint8_t uch_pmod_value *\n uint8_t (array) auch_pmod_buffer[16] *\n uint32_t un_pmod_value *\n int32_t * pn_pmod_value * * ------------------------------------------------------------------------- */ /* * Copyright (C) 2015 Maxim Integrated Products, Inc., All Rights Reserved. * * Permission is hereby granted, free of charge, to any person obtaining a * copy of this software and associated documentation files (the "Software"), * to deal in the Software without restriction, including without limitation * the rights to use, copy, modify, merge, publish, distribute, sublicense, * and/or sell copies of the Software, and to permit persons to whom the * Software is furnished to do so, subject to the following conditions: * * The above copyright notice and this permission notice shall be included * in all copies or substantial portions of the Software. * * THE SOFTWARE IS PROVIDED "AS IS", WITHOUT WARRANTY OF ANY KIND, EXPRESS * OR IMPLIED, INCLUDING BUT NOT LIMITED TO THE WARRANTIES OF * MERCHANTABILITY, FITNESS FOR A PARTICULAR PURPOSE AND NONINFRINGEMENT. * IN NO EVENT SHALL MAXIM INTEGRATED BE LIABLE FOR ANY CLAIM, DAMAGES * OR OTHER LIABILITY, WHETHER IN AN ACTION OF CONTRACT, TORT OR OTHERWISE, * ARISING FROM, OUT OF OR IN CONNECTION WITH THE SOFTWARE OR THE USE OR * OTHER DEALINGS IN THE SOFTWARE. * * Except as contained in this notice, the name of Maxim Integrated * Products, Inc. shall not be used except as stated in the Maxim Integrated * Products, Inc. Branding Policy. * * The mere transfer of this software does not imply any licenses * of trade secrets, proprietary technology, copyrights, patents, * trademarks, maskwork rights, or any other form of intellectual * property whatsoever. Maxim Integrated Products, Inc. retains all * ownership rights. * */ #ifndef ALGORITHM_H_ #define ALGORITHM_H_ #include "sys.h" #define true 1 #define false 0 #define FS 100 #define BUFFER_SIZE (FS* 5) #define HR_FIFO_SIZE 7 #define MA4_SIZE 4 // DO NOT CHANGE #define HAMMING_SIZE 5// DO NOT CHANGE #define min(x,y) ((x) < (y) ? (x) : (y)) //const uint16_t auw_hamm[31]={ 41, 276, 512, 276, 41 }; //Hamm= long16(512* hamming(5)'); uch_spo2_table is computed as -45.060*ratioAverage* ratioAverage + 30.354 *ratioAverage + 94.845 ; //const uint8_t uch_spo2_table[184]={ 95, 95, 95, 96, 96, 96, 97, 97, 97, 97, 97, 98, 98, 98, 98, 98, 99, 99, 99, 99, // 99, 99, 99, 99, 100, 100, 100, 100, 100, 100, 100, 100, 100, 100, 100, 100, 100, 100, 100, 100, // 100, 100, 100, 100, 99, 99, 99, 99, 99, 99, 99, 99, 98, 98, 98, 98, 98, 98, 97, 97, // 97, 97, 96, 96, 96, 96, 95, 95, 95, 94, 94, 94, 93, 93, 93, 92, 92, 92, 91, 91, // 90, 90, 89, 89, 89, 88, 88, 87, 87, 86, 86, 85, 85, 84, 84, 83, 82, 82, 81, 81, // 80, 80, 79, 78, 78, 77, 76, 76, 75, 74, 74, 73, 72, 72, 71, 70, 69, 69, 68, 67, // 66, 66, 65, 64, 63, 62, 62, 61, 60, 59, 58, 57, 56, 56, 55, 54, 53, 52, 51, 50, // 49, 48, 47, 46, 45, 44, 43, 42, 41, 40, 39, 38, 37, 36, 35, 34, 33, 31, 30, 29, // 28, 27, 26, 25, 23, 22, 21, 20, 19, 17, 16, 15, 14, 12, 11, 10, 9, 7, 6, 5, // 3, 2, 1 } ; //static int32_t an_dx[ BUFFER_SIZE-MA4_SIZE]; // delta //static int32_t an_x[ BUFFER_SIZE]; //ir //static int32_t an_y[ BUFFER_SIZE]; //red void maxim_heart_rate_and_oxygen_saturation(uint32_t *pun_ir_buffer , int32_t n_ir_buffer_length, uint32_t *pun_red_buffer , int32_t *pn_spo2, int8_t *pch_spo2_valid , int32_t *pn_heart_rate , int8_t *pch_hr_valid); void maxim_find_peaks( int32_t *pn_locs, int32_t *pn_npks, int32_t *pn_x, int32_t n_size, int32_t n_min_height, int32_t n_min_distance, int32_t n_max_num ); void maxim_peaks_above_min_height( int32_t *pn_locs, int32_t *pn_npks, int32_t *pn_x, int32_t n_size, int32_t n_min_height ); void maxim_remove_close_peaks( int32_t *pn_locs, int32_t *pn_npks, int32_t *pn_x, int32_t n_min_distance ); void maxim_sort_ascend( int32_t *pn_x, int32_t n_size ); void maxim_sort_indices_descend( int32_t *pn_x, int32_t *pn_indx, int32_t n_size); #endif /* ALGORITHM_H_ */
五 、参考
STM32传感器外设集–心率模块(MAX30102)
STM32传感器外设集–心率模块(MAX30102)
免责声明:本站所有文章内容,图片,视频等均是来源于用户投稿和互联网及文摘转载整编而成,不代表本站观点,不承担相关法律责任。其著作权各归其原作者或其出版社所有。如发现本站有涉嫌抄袭侵权/违法违规的内容,侵犯到您的权益,请在线联系站长,一经查实,本站将立刻删除。 本文来自网络,若有侵权,请联系删除,如若转载,请注明出处:https://haidsoft.com/110534.html


