大家好,欢迎来到IT知识分享网。
文章目录
前言
PoC,即概念验证。通常是企业进行产品选型时或开展外部实施项目前,进行的一种产品或供应商能力验证工作。
一、Proof of Concept是什么?
验证内容
1、产品的功能。产品功能由企业提供,企业可以根据自己的需求提供功能清单,也可以通过与多家供应商交流后,列出自己所需要的功能;
2、产品的性能。性能指标也是由企业提供,并建议提供具体性能指标所应用的环境及硬件设备等测试环境要求;
3、产品的API适用性;
4、产品相关技术文档的规范性、完整性;
5、涉及到自定义功能研发的,还需验证API开放性,供应商实施能力;
6、企业资质规模及企业实施案例等。
验证内容归根结底,就是证明企业选择的产品或供应商能够满足需求,并且提供的信息准确可靠。
PoC测试工作准备前提
1、前期调研充分,并已经对产品或供应商有了较深入的沟通了解;
2、企业对自己的产品需求比较清晰。
PoC测试工作参与者
使用用户代表、业务负责人、项目负责人、技术架构师、测试工程师、商务经理等
PoC测试工作准备文档
1、PoC测试工作说明文档。内容包括测试内容、测试要求(如私有化部署)、测试标准、时间安排等;
1、功能测试用例。主要确认功能可靠性,准确性。内容包括功能名称、功能描述等;
2、场景测试用例。主要测试企业团队实施响应速度、实施能力、集成能力。这部分通常按照企业需求而定,不建议太复杂,毕竟需要供应商实施干活儿的嘛,拖得太长企业耐性受到影响,时间也会拉长。
3、技术测评方案。主要验证产品的性能、功能覆盖情况 、集成效率、技术文档的质量。
4、商务测评方案。主要包括企业实力、企业技术人才能力、版权验证、市场背景、产品报价等。
PoC测试工作
第一阶段 工作启动
由商务或者对外代表对供应商发布正式邀请并附PoC测试工作说明。
建立PoC协同群。以满足快速沟通,应答。
涉及到私有化部署的,需要收集供应商部署环境要求,并与供应商一起进行部署工作,同时企业参与人员对部署工作情况做好记录。
第二阶段 产品宣讲及现场集中测试
供应商根据企业提供的PoC测试工作说明及相应测试模块的用例或方案进行产品现场测试论证。
企业参与人员参与功能测试,并填写记录和意见。此阶段供应商往往需进行现场操作指导:。
第三阶段 技术测评
供应商根据企业提供的技术要求给出相关支持文档,企业进行现场比对,根据实际情况进行统计记录。并保留供应商提供的资料和对比记录。
涉及到场景demo设计的,建议企业对实施人员能力、实施时长、实施准确性进行比对。
第四阶段 间歇性测试工作
该阶段是在第一阶段启动时,就可以开始了。测试功能外,还包括关键用户使用的体验心得、易用性评价。该部分允许企业用户主观评价,建议可以扩大范围组织间歇性测试,并做好测试用户记录。间歇时间1天或者多天根据实际情况安排。
第五阶段 商务验证
供应商根据企业提供的商务测评方案,积极配合工作。涉及到客户核实的,还需要企业进行考证。该部分工作也是从第一阶段启动时,就可以开始了。
第六阶段 背书归档、分析总结
每个阶段的工作都需要记录好参与人、时间、工作说明,并将测试过程中企业的、供应商的文档分类归档。
对每个阶段进行分析对比,总结评价。
进行整体工作分析总结。
PoC工作按照不同企业,和程度,测试的方式和投入力度不一样。但是目的都是相同的——验证产品或供应商能力真实满足企业需求。
对PoC的总结可能比较片面,甚至可能与大家理解有偏差,欢迎共同交流,一起成长
评论简介
POC = Proof of Concept中文意思是“观点证明”。这个短语并非仅仅在漏洞报告中使用,甲方在项目招标过程中也常常要求乙方提供POC,即证明你的方案或者产品能达到声称的功能或性能,漏洞报告中的POC则是一段说明或者一个攻击的样例,使得读者能够确认这个漏洞是真实存在的。EXP = Exploit的中文意思是“漏洞利用”。意思是一段对漏洞如何利用的详细说明或者一个演示的漏洞攻击代码,可以使得读者完全了解漏洞的机理以及利用的方法。发布于 2021-01-25 17:13
poc呢翻译过来呢就是概念验证(Proof of Concept)它是企业部署RPA的必经环节,到底是怎样理解这个poc呢?有句俗语啊,叫是骡子是马拉出来溜溜,那这个“溜溜”哎就是poc,为什么“溜溜”是poc呢,再给企业部署之前,很多厂商都会将rpa能干这个,也能干那个,那企业肯定就得问了是吧,那你rpa到底能干什么,或者说你rpa和我企业的这个业务匹配度,到底是怎么样?我们得找一个环境,我们得去测试一下对不对,得演示一下得拉出来遛一遛,哎这遛一遛就是poc,那我们发现这个poc它是发生在这个企业正式部署rpa项目之前的,那通过poc企业呢就可以根据自身的也无需求啊,以及一个未来的这个发展方向,更好的规划和部署rpa项目,所以说poc对部署rpa也是非常重要,那实际上poc呢它不止存在于rpa项目当中啊,像企业部署chatbot对话机器人呢,或者说部署其他的这个it项目,它都会用到poc,但是我们今天讲的呢,就是rpa的poc,rpa的poc它有两个形式,第一种呢,比较简单,就是企业呢他已经明确选好了一款rpa的产品,那这个时候呢,咱们就只对这个选好的产品进行一个测试,看看能不能跑通,遛一遛。那第二种形式呢就稍微复杂一点,因为企业自己都没有选好产品啊,通过poc呢进行一个比对从而选出一个优秀的或者说一个更合适的产品进行之后的实施,那这种情况下对于rpa的工程人员要求就比较高了,你要准备很多的方案给厂家提供一个比对的环境
poc相当于竞标阶段吧,这是产品最重要的一个环节了吧,项目真正落实阶段反而很多时间都是在和客户以及研发协调的过程。
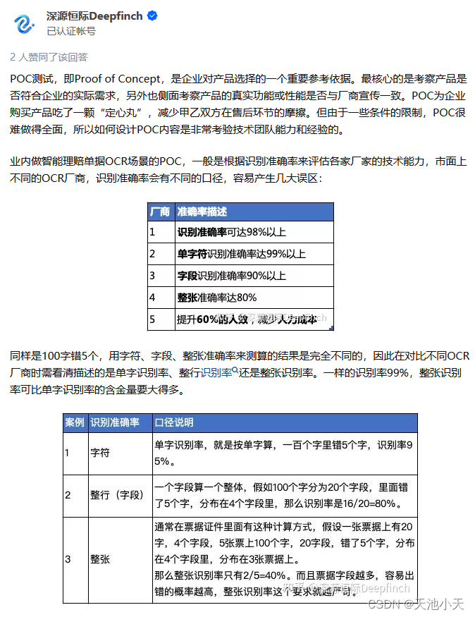
深源恒际将持续深耕切实服务保险场景的智能领域,以专业的态度致力于保险领域科技产品研发,实现真正更深层次意义上的降本增效,绽放保险理赔的智能光芒。
总结
项目poc指的是为观点提供证据,是一套建议的电子模型,可用于论证团队和客户的设计,允许评估和确认概念设计方案,POC的评价可能引起规格和设计的调整。
POC经常会伴随产品的开发。在客户签署关于设计的文档时,反馈POC是一个极其重要的项目里程碑。若在下一阶段需要修改产品设计,则需要按照受控的变更控制流程以得到认可及批准。在整个项目过程中进行检查或处理停顿时,客户的一个重要职责就是为按期交付而保证已确认的进度表,并同意为防止计划被耽搁而需再投资的情况出现
POC转载了解
- NO.2 — POC
免责声明:本站所有文章内容,图片,视频等均是来源于用户投稿和互联网及文摘转载整编而成,不代表本站观点,不承担相关法律责任。其著作权各归其原作者或其出版社所有。如发现本站有涉嫌抄袭侵权/违法违规的内容,侵犯到您的权益,请在线联系站长,一经查实,本站将立刻删除。 本文来自网络,若有侵权,请联系删除,如若转载,请注明出处:https://haidsoft.com/118783.html


