大家好,欢迎来到IT知识分享网。
一、RS485基本知识
RS-485接口芯片已广泛应用于工业控制、仪器、仪表、多媒体网络、机电一体化产品等诸多领域。可用于RS-485接口的芯片种类也越来越多。如何在种类繁多的接口芯片中找到最合适的芯片,是摆在每一个使用者面前的一个问题。RS-485接口在不同的使用场合,对芯片的要求和使用方法也有所不同。使用者在芯片的选型和电路的设计上应考虑哪些因素,由于某些芯片的固有特性,通信中有些故障甚至还需要在软件上作相应调整,如此等等。希望本文对解决RS-485接口的某些常见问题有所帮助。
1 RS-485接口标准
传输方式:差分
传输介质:双绞线
标准节点数:32
最远通信距离:1200m 共模电压最大、最小值:+12V;-7V
差分输入范围:-7V~+12V
接收器输入灵敏度:±200mV
接收器输入阻抗:≥12kΩ
2 节点数及半双工和全双工通信
2.1 节点数
所谓节点数,即每个RS-485接口芯片的驱动器能驱动多少个标准RS-485负载。根据规定,标准RS-485接口的输入阻抗为≥12kΩ,相应的标准驱动节点数为32。为适应更多节点的通信场合,有些芯片的输入阻抗设计成1/2负载(≥24kΩ)、1/4负载(≥48kΩ)甚至1/8负载(≥96kΩ),相应的节点数可增加到64、128和256。表1为一些常见芯片的节点数。
表1
节点数 型 号
32 SN75176,SN75276,SN75179,SN75180,MAX485,MAX488,MAX490
64 SN75LBC184
128 MAX487,MAX1487
256 MAX1482,MAX1483,MAX3080~MAX3089
2.2 半双工和全双工
RS-485接口可连接成半双工和全双工两种通信方式。半双工通信的芯片有SN75176、SN75276、SN75LBC184、MAX485、MAX 1487、MAX3082、MAX1483等;全双工通信的芯片有SN75179、SN75180、MAX488~MAX491、MAX1482等。
(a)半双工通信电路
(b)全双工通信电路
3 应用中的常见问题
3.1 抗雷击和抗静电冲击
RS-485接口芯片在使用、焊接或设备的运输途中都有可能受到静电的冲击而损坏。在传输线架设于户外的使用场合,接口芯片乃至整个系统还有可能遭致雷电的袭击。选用抗静电或抗雷击的芯片可有效避免此类损失,常见的芯片有MAX485E、MAX487E、MAX1487E等。特别值得一提的是SN75LBC184,它不但能抗雷电的冲击而且能承受高达8kV的静电放电冲击,是目前市场上不可多得的一款产品。
3.2 限斜率驱动
由于信号在传输过程中会产生电磁干扰和终端反射,使有效信号和无效信号在传输线上相互迭加,严重时会使通信无法正常进行。为解决这一问题,某些芯片的驱动器设计成限斜率方式,使输出信号边沿不要过陡,以不致于在传输线上产生过多的高频分量,从而有效地扼制干扰的产生。如MAX487、SN75LBC184等都具有此功能。
3.3 故障保护
故障保护技术是近两年产生的,一些新的RS-485芯片都采用了此项技术,如SN75276、MAX3080~MAX3089。什么是故障保护,为什么要有故障保护,如果没有故障保护会产生什么后果?
众所周知,RS-485接口采用的是一种差分传输方式,各节点之间的通信都是通过一对(半双工)或两对(全双工)双绞线作为传输介质。根据RS-485的标准规定,接收器的接收灵敏度为±200mV,即接收端的差分电压大于、等于+200 mV时,接收器输出为高电平;小于、等于-200mV时,接收器输出为低电平;介于±200mV之间时,接收器输出为不确定状态。在总线空闲即传输线上所有节点都为接收状态以及在传输线开路或短路故障时,若不采取特殊措施,则接收器可能输出高电平也可能输出低电平。一旦某个节点的接收器产生低电平就会使串行接收器(UART)找不到起始位,从而引起通信异常,解决此类问题的方法有两种:
(1)使用带故障保护的芯片,它会在总线开路、短路和空闲情况下,使接收器的输出为高电平。确保总线空闲、短路时接收器输出高电平是由改变接收器输入门限来实现的。例如,MAX3080~MAX 3089输入灵敏度为-50mV/-200mV,即差分接收器输入电压UA-B≥-50mV时,接收器输出逻辑高电平;如果UA-B≤-200mV,则输出逻辑低电平。当接收器输入端总线短路或总线上所有发送器被禁止时,接收器差分输入端为0V,从而使接收器输出高电平。同理,SN75276的灵敏度为0mV/-300mV,因而达到故障保护的目的。
(2)若使用不带故障保护的芯片,如SN75176、MAX1487等时,可在软件上作一些处理,从而避免通信异常。即在进入正常的数据通信之前,由主机预先将总线驱动为大于+200mV,并保持一段时间,使所有节点的接收器产生高电平输出。这样,在发出有效数据时,所有接收器能够正确地接收到起始位,进而接收到完整的数据。
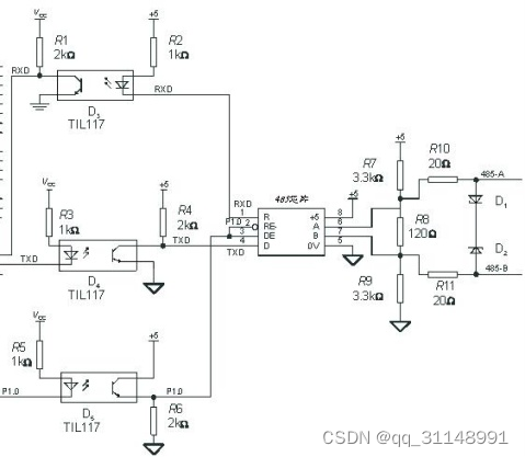
3.4 光电隔离
在某些工业控制领域,由于现场情况十分复杂,充分考虑现场的复杂环境,在电路设计中注意了以下三个问题。
图1 RS485应用典型电路
(C8051F500编程调试的经验证明,不加延时,数据出错噢。。。)
免责声明:本站所有文章内容,图片,视频等均是来源于用户投稿和互联网及文摘转载整编而成,不代表本站观点,不承担相关法律责任。其著作权各归其原作者或其出版社所有。如发现本站有涉嫌抄袭侵权/违法违规的内容,侵犯到您的权益,请在线联系站长,一经查实,本站将立刻删除。 本文来自网络,若有侵权,请联系删除,如若转载,请注明出处:https://haidsoft.com/121782.html
