大家好,欢迎来到IT知识分享网。
在信息化时代,网络通信技术日新月异,高速、稳定的数据传输成为企业发展的关键因素。网络变压器作为通信设备中不可或缺的组件,发挥着至关重要的作用。今天沃虎来为您全面介绍网络变压器的基本概念、如何选型以及其设计应用,方便大家更加全面的认识网络变压器产品,不足之处欢迎讨论!
一、 网络变压器的概述
网络变压器,是一种专门用于网络通信领域的电子元器件,也是实现以太网与终端接口连接的关键组件,肩负着信号传输、阻抗匹配、杂波抑制以及高压隔离等多重使命,为确保数据在传输过程中的稳定性和安全性,在通信领域中扮演着不可或缺的角色。网络变压器的核心组成部分包括磁芯、线圈、骨架、屏蔽罩以及连接器等。其工作原理基于电磁感应,通过一次侧线圈接收到的信号在磁芯中产生变化的磁场,进而在二次侧线圈中感应出电压,以此完成信号的传递。
当然,从理论上讲,以太网可以直接与终端接口相连,但外部电路的干扰以及传输距离的限制,使得这一方案在实际应用中存在瓶颈。网络变压器的介入,凭借其独特的绕线结构——差模电感与共模电感的结合,有效地抑制了共模和差模信号的干扰,实现了信号的滤波和增强,从而显著提升了信号的传输距离。
此外,网络变压器的应用也为以太网与外部电路之间构建了一道有效的隔离屏障,大大增强了系统的抗干扰能力。即便面临不同电压的接入,也能确保以太网本身的稳定运行。同时,网络变压器也为设备提供了一定程度的防雷保护。
二、网络变压器构成件及工作原理
网络变压器基础三大件为:T件(Transformer,变压器)、K件(Common mode Choke,共模扼流圈)、A件(Center Tapped Auto-Transformer,中心抽头自耦变压器);根据组合方式不同,网络变压器又分为:单T件网络变压器、T件+K件网络变压器、T件+三线穿环K件网络变压器和T件+K件+A件网络变压器。
1、单T件网络变压器
如下图所示。为单T件网络变压器及其阻止EMI传向PHY芯片和数据信号传输示意图。
单T件网络变压器及信号传输示意图
在Pin4和Pin6上的EMI干扰线号(橙色信号),大小相等,方向相反,波形完全相同。他们在次级上下两个线圈中引起的电流大小相等、方向相反,相互抵消。两电流在磁环内引起的磁通变化互相抵消了。磁通变化为零,意味着次级上、下两个线圈呈现的感抗为零,可以用两根短路线代替它们。EMI通过两根短路线。中间抽头、R-C串联电路将EMI泄放到地线上,进而减小了EMI的幅度。
同样的道理,来自内部电路的EMI将通过初级线圈的中间抽头和C2泄放到地线上,可减少设备内部的EMI通过导线向空中发射的幅度。
蓝色信号为数据电压信号,在次级上下两个线圈中引起的电流大小相等、方向相同,在T件次级线圈内部引起的磁通变化互相叠加,呈现高感抗。
可见带中间抽头的网络变压器具有阻断EMI在其初级—次级线圈之间互相传播的作用。
2、T件+K件网络变压器
T件+K件网络变压器示意图及信号传输的示意图如下图所示。
图1 T件+K件络变压器及信号传输示意图
图1所示为T件和K件(扼流圈)组成网络变压器的原理图。在网络变压器中增加K件,是因为K件对有用的数据电压(差分)信号没有衰减作用,但可以衰减EMI。增加K件后可以进一步阻断EMI在其初级一次级线圈之间互相传播。
如上图右侧所示橙色信号为EMI、蓝色信号为电压差分信号;橙色和蓝色箭头分别代表EMI和数据电压信号在K件和T件初级线圈的电流方向。分析可知,当数据电压信号从Pin4和Pin6流经K件的上下两个线圈时,其电流大小相等,方向相反。它们在K件磁环内部引起的磁通变化互相抵消了。磁通变化为零,意味着K件上、下两个线圈呈现的感抗为零。也就是说,不考虑K件内阻影响的情况下,K件对数据电压信号没有衰减能力。
如上图橙色箭头可知,当EMI流经K件上下两个线圈时,产生的电流大小相等,方向相同。它们在K件磁环内部引起的磁通变化互相叠加。K件呈现的感抗ZL将按以下公式随着频率的上升而线性增加。L为K件的电感。
ZL=2πfL
K件是串联在EMI回路中的, EMI在到达T件次级线圈之前,有相当一部分要降在K件两端,所以扼流圈起到阻断EMI的作用。K件对EMI中高频成分的阻断效果更好,因为频率越高越大,降在K件两端的EMI越大。同样的道理,K件还可以阻断设备内部产生的EMI传送到导线上。T件+K件网络变压器相较于T件网络变压器对于EMI的衰减能力进一步提升。
3、T件+K件+A件网络变压器
下图1为由T件、K件和A件(自耦变压器)组成的T件+K件+A件网络变压器的原理图。图中新增加A件的电感量比较大,通常在1.5~2.0mH。
在网络变压器中再增加A件,是因为增加了电感量很大的A件对有用的数据电压信号没有明显的衰减,但可以更进一步阻断EMI在变压器初一次级之间传播。
图1 T件+K件+A件网络变压器示意图
如下图2所示网络变压器传送数据电压信号和EMI的示意图。在图中蓝色信号为数据电压信号、橙色信号为EMI;橙色箭头和蓝色箭头分别是数据电压信号和EMI信号在网络变压器中电流的方向。
图2 T件+K件+A件网络变压器信号传输示意图
从图中可以看出,EMI经过自耦变压器上、下两个线圈时,其方向相反,它们在A件磁环内部引起的磁通变化互相抵消,因此A件呈现的感抗接近于零,EMI通过R-C串联电路泄放到地线上,因而减小了EMI的幅度。A件的泄放作用同T件的次级线圈作用相似。而数据电压信号在经过自耦变压器上下两个线圈时,其方向相同,他们在A件磁环内部引起的磁通变化互相叠加,因此A件呈现的感抗很大。
EMI经过A件(自耦变压器)、K件(扼流圈)和T件次级线圈三重处理,使得EMI的幅值大大降低,该网络变压器对EMI的衰减能力大大提升。
注意:
网络变压器中的K件和A件可以进一步遏制内外产生的EMI在网口通讯电路中传播,但它们也对正常的数据信号产生一定负影响,因为K件和A件都具有寄生和分布参数。例如,K件和A件各自两个线圈之间都有线间电容,这些电容都是并联在Pin6和Pin4两端的。在网络变压器输出或输入端并联电容,必定会压缩其高频端的频带,频带变窄,将使通过它的数据电压信号的上升前沿和下降后沿变慢,导致数据传送的速率降低。因此,在网络变压器中安排一个K件和一个A件,或者在其T件初级侧、次级侧各安排一个K件就足够了。如果再增加K件或A件的数目,不仅增加生产成本,还会降低数据传送的速率。
由于T件次级线圈起到A件的作用,所以目前用得最多的是T件、K件组成的网络变压器。
三、 网络变压器的分类
网络变压器主要分类 依据以下几个核心参数:结构类型、封装类型、传输速率、端口数、应用环境、以及POE供电能力
1. 依据结构类型分类:
分离式网络变压和集成网络变压器模块的RJ45连接器
WHSG24002G
单口千兆网络变压器
SYT-320DBL
RJ45集成千兆变压器
2. 依据封装类型分类:
SMD表面贴片
DIP插件穿孔
WHSG24002G
单口千兆贴片网络变压器
WHDG24102G
单口千兆插件网络变压器
3. 依据传输速率分类:
10/100 Base-TX
Gigabit Base-TX
2.5G Base-T
5G Base-T
10G Base-T
WHS16013LF
百兆
网络变压器
WHSG24301G
千兆
网络变压器
WHSQ24301G
2.5G/5G
网络变压器
WHSM24002G
10G网络变压器
4. 依据Port数目分类:
单口(Single Port)
双口(Dual Ports)
四口(Quad Ports)
WHSG24701G
单口千兆
网络变压器
WHSG48001G
双口千兆
网络变压器
WHDG72K01G
四口千兆
网络变压器
5.依据客户的应用环境工作温度分类:
消费电子 (Consumer Operation Temp.: 0~70°C)
工业设备 (Industry Operation Temp.: -40~+85°C)
汽车 (Automotive Operation Temp.: -40~+125°C)
军工与航天 (Mili-Aero Operation Temp.: -55~+155°C)
WHS16013LF
(消费级)
WHS16037TG
(工业级)
WHS16002GA
(汽车级)
WHS16002GM
(军工级)
6. 依据POE供电能力分类:
非PoE
(Meets IEEE802.3ab Standard)
PoE
(15W供电能力,
Meets IEEE802.3af Standard)
PoE+
(30W及以上供电能力,
Meets IEEE802.3at Standard)
4PPoE
(90W供电能力,
Meets IEEE802.3bt Standard)
WHS40005G
四口百兆
非POE
WHSG24015G
单口千兆
POE:15W
WHSG24719PTG
单口千兆
POE:30W
WHSQ24702-1PTG
2.5G/5G
POE:90W
四. 网络变压器设计选型
PHY芯片根据接口的驱动类型,分为电压型PHY和电流型PHY。在实际组网的过程中,本端设备是无法预知对端设备的类型以及电平要求的,但由于变压器的存在,所以不同类型的PHY芯片的互连只需要参照不同电平交流耦合时的策略即可,即只管好自己本地匹配。当两边都是电压型PHY的情况下,由于电压型PHY的接口是标准的,通过变压器互连不存在任何问题,变压器中心抽头直接通过电容接地即可;两边是电流型PHY时,由于电流型PHY的接口驱动需要的是灌电流,所以变压器中心抽头需接电源,上拉电压视PHY芯片本身要求的共模电压而定;当电压型PHY和电流型PHY对接时,两边的抽头上拉电源按各自PHY芯片要求即可,即使两者不同也无所谓,因为变压器无法传输直流电压。
图1 电压型PHY和电流型PHY对接
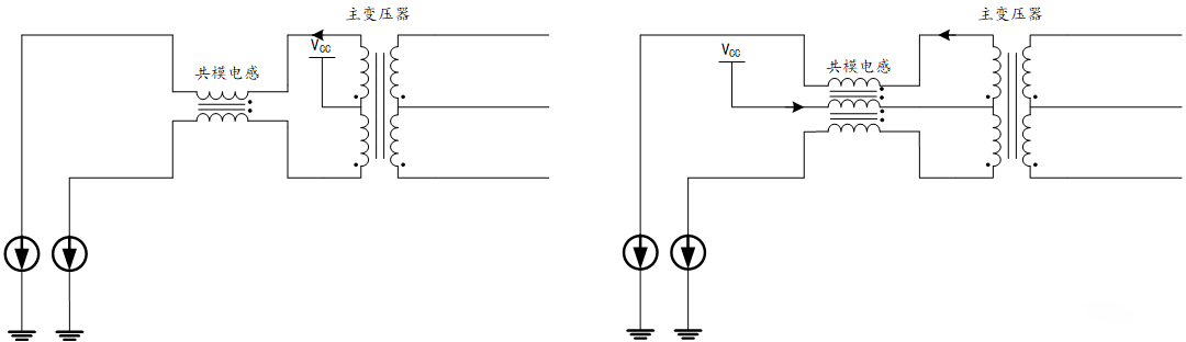
共模电感分为两线共模和三线共模两种,放置位置可以是PHY侧也可以是cable侧或者两边都放。几种放置方式如图1所示。
图2 共模电感放置位置示意图
共模电感放置在cable侧可以更好地过滤变压器不平衡导致的干扰,这是其相较于放置于PHY侧的一个优势,但在POE供电的场景下,PHY侧的共模电感无需承担POE电流,不易饱和,所以其体积可以做得更小,在布局上是受益比较大,且其EMC性能也较好。由于电流型PHY需要外接电源提供电流,在配套两线共模电感使用时,输出低电平时,电流经过主变压器以及共模电感上半线圈形成回路,输出高电平时反之,输出0时则经过共模电感两个线圈形成回路,当电流只流经一个线圈时,产生的磁场无法抵消,共模电感表现为高阻抗,从而影响正常信号的信号质量。使用三线共模时,则无论输出何种店铺,电流都会流过两个线圈且方向相反,磁场相互抵消,对信号无影响。
图3 两线共模与三线共模电感配合电流型PHY
如果对相关的EMC指标要求较高,则会采用如图1(c)所示的结构,在PHY侧和cable侧均布置共模电感。为了适配电流型PHY,可将PHY侧的共模电感改为三线共模。综上,在无需POE供电的场景下,采用两线共模电感、cable侧放置方案的兼容性和收益较高,但在POE场景下,则可优先考虑三线共模、PHY侧放置的方案。
根据以上分析,整理出下表,在选用以太网变压器时,可做参考:
可以为客户提供全面的选型需求。
需要电子档 或则纸质选型资料,可以在后台给我们留言。或关注公众号:沃虎电子
五、网络变压器设计应用
1.分离式网变应用:
下图1以太网的典型应用。我们的PCB设计基本是按照这个框图来布局布线,下面我们就以这个框图详解以太网有关的布局布线要点。
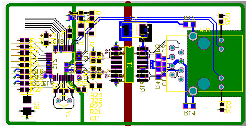
图1 网口变压器没有集成在网口连接器里的参考电路
PCB布局、布线图,下面就以图2介绍以太网电路的布局、布线需注意的要点。
图2 变压器没有集成在网口连接器的电路PCB布局、布线参考
2.变压器分离的的RJ45设计方式
非集成型RJ45接口
3.PCB布局要求
1)变压器和RJ45接口分离的情况下,如图所示,RJ45接口和变压器之间的距离尽可能的缩短(在满足工艺要求的情况下)
变压器和RJ45接口的间距
2)以太网转换芯片PHY和变压器之间的距离也应该尽可能的短,距离一般不超过5inch,若RJ45接口自带变压器,则以太网转换芯片尽可能的靠近RJ45接口放置,如下图所示。
PHY芯片的间距要求
3)如下图所示交流端接电阻的放置,一般先按照芯片手册推荐的放置,有的芯片会要求放置在以太网转换器端,如没有特殊要求,就靠近以太网转换芯片放置;
交流端接电阻的放置
4)复位电路信号应当尽可能的靠近以太网转换芯片,如果可能的话应当远离TX+/-、RX+/-差分信号和时钟信号;
5)时钟电路应当尽可能的靠近以太网转换芯片,远离电路板的边缘以及其它高频信号、IO端口走线和其它磁性元器件;
根据以上布局要求,总体布局示意可以归纳如下图所示
RJ45布局总体示意图
4.PCB布线要求
1)TX+,TX-和RX+,RX-尽量走表层,这两组差分对之间的间距至少4w以上,对内的等长约束为5mil,两组差分对之间不需要等长,如图1
图1 RX、TX差分布线要求
2)考虑到变压器为干扰源,变压器下面所有层需要进行挖空处理,挖到变压器的丝印即可,不用挖到焊盘,如图2。
图2 变压器本体下面挖空
3)PHY芯片到CPU的发送部分
( GTX_CLK\TX_EN\TX_ER\TXD[7:0])
和接收部分
(GRX_CLK\RX_DV\RX_ER\RXD[7:0])
要分开布线,不要将接收和发送网络混合布线、线与线直接的间距满足3W,RX和TX分别等长,等长范围在100mil,阻抗控制50欧姆。
4)电源信号的走线,包括退耦电容的走线、电源线、地线应保持短而宽,退耦电容上的过孔直径最好稍大一点,每一个电容都应该有一个独立的过孔到地,不要共用地过孔;
5)交流端接一般要通过电阻以后再连接到芯片或者变压器上面,不允许有STUB线的出现;
6)对于千兆以太网的差分对,要优先选择最优的信号层进行布线,过孔的数量不要超过两个,并且打孔换层的时候,要在200mil的范围内增加回流地过孔,如图3。
图3 回流孔的放置
7)电源和地的处理原则:RJ45底盘接地和数字地通过一个1M欧姆的电阻和一个0.1uF的去耦电容隔离。其底盘接地和数字地的间距,必须比60mil宽。如图4及图5所示。
图4 典型变压器集成单RJ45的机箱/数字地平面
图5 典型RJ45和变压器分开的机箱/数字地平面
所有不同的电源电压的的数字和模拟电源平面应当隔离。如图6及图7所示。
图6 典型变压器集成单RJ45的数字/模拟电源平面
图7 典型RJ45和变压器独立的数字/模拟电源平面
注意
从以太网物理层接口器件过来的信号接往RJ45网口插座时需要注意:金属机壳以及与印制板相连的金属前面板应与印制板内部电路(包括信号和地线层)隔离至少 5mm 以上,印制板静电电流泄放通路的地应优先选择机壳地,板上的金属部件和金属接插件能就近接机壳的应就近接机壳,无法就近接机壳的接静电保护地环或工作地,工作地应是大面积的地层。
免责声明:本站所有文章内容,图片,视频等均是来源于用户投稿和互联网及文摘转载整编而成,不代表本站观点,不承担相关法律责任。其著作权各归其原作者或其出版社所有。如发现本站有涉嫌抄袭侵权/违法违规的内容,侵犯到您的权益,请在线联系站长,一经查实,本站将立刻删除。 本文来自网络,若有侵权,请联系删除,如若转载,请注明出处:https://haidsoft.com/140185.html









































