大家好,欢迎来到IT知识分享网。
概述
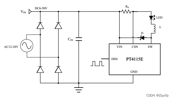
PT4115E是一款具有连续传导模式的电感降压转换器,设计用于高于LED链总电压的电压源高效驱动单个或多个串联LED。该设备从6V和50V之间的输入电源工作,并提供高达1.5A的外部可调输出电流。
PT4115E包括电源开关和高侧输出电流传感电路,该电路使用外部电阻设置标称平均输出电流,专用DIM输入接受直流电压或大范围脉冲调光。在DIM引脚上施加0.3V或更低的电压将关闭输出,并将设备切换到低电流待机状态。
PT4115E采用SOT89-5封装
特点
简单的低部件计数;
宽输入电压范围:6V至50V;
高效率(高达97%);最高1.5A输出电流;
单脚开/关和使用直流电压或PWM的亮度控制;
最高1MHz开关频率;
典型的3%输出电流精度;
固有的开路LED保护;固有的Rcs开路保护;
高侧电流感测;滞后控制:无需补偿;
可调恒定LED电流;热关机;
订购信息
典型应用电路
引脚分配
引脚描述
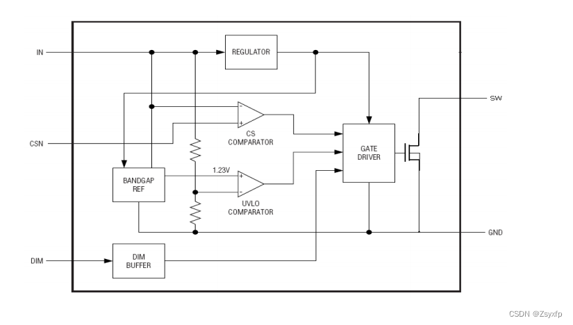
简化框图
操作描述
pt415e与电流检测电阻(RCS)、电感(L1)和MOSFET一起形成自振荡连续模式降压转换器。
当首次施加输入电压VIN时,L1和RCS中的初始电流为零,电流检测电路没有输出。在这种情况下,CS比较器的输出较高。这打开开关,使电流通过RCS, LED,L1和内部MOSFET从VIN流向地。电流以VIN和L1决定的速率上升,在RCS上产生电压斜坡(VCSN)。当(VIN-VCSN) > 230mV时,CS比较器输出低电平,开关关断。流过RCS的电流以另一速率减少。当(VIN-VCSN) < 170mV时,开关再次打开,LED上的平均电流按200mV/RCS测定。
高侧电流传感方案和板载电流设置电路最大限度地减少了外部元件的数量,同时使用1%的传感电阻以±3%的精度提供LED电流。pt415e允许在DIM输入端使用PWM信号进行调光。在DIM下低于0.3V的逻辑电平会迫使PT4115E关闭LED,而在DIM下的逻辑电平必须至少为2.5V才能打开LED的全部电流。PWM调光频率范围为100Hz ~ 20khz。
DIM引脚可以由外部直流电压(VDIM)驱动,将输出电流调整到低于RCS定义的标称平均值的值。直流电压范围为0.5V ~ 2.5V。当直流电压大于2.5V时,输出电流保持恒定。
此外,为了确保可靠性,PT4115E具有热关闭(TSD)保护。TSD可以防止IC过热(155℃)。
应用
设置额定平均输出电流与外部电阻RCS
当DIM引脚浮子或施加高于2.5V的电压(必须小于5V)时,此公式有效。实际上,RCS设定了最大平均电流,可以通过调光调整到较小的电流。
输出电流由外部直流控制电压调节
DIM引脚可以由外部直流电压(VDIM)驱动,将输出电流调整到低于RCS定义的标称平均值的值。平均输出电流由式给出:I
注意,100%的亮度设置对应于:(2.5V≤VDIM≤5V)
输出电流调节由PWM控制
在DIM引脚上加一个占空比PWM的脉宽调制(PWM)信号,将输出电流调节到电阻RCS设定的标称平均值以下:
PWM调光通过在0%和100%之间调制LED的正向电流来降低亮度。LED的亮度是通过调节点亮时间和关闭时间的相对比例来控制的。25%的亮度水平是通过在一个周期的25%的全电流下打开LED来实现的。为了保证人眼看不见这种开关过程,开关频率必须大于100hz。在100赫兹以上,人眼的打开和关闭时间是平均的,只看到与LED准时占空比成正比的有效亮度。PWM调光的优点是正向电流总是恒定的,因此LED的颜色不会像模拟调光那样随亮度变化。脉冲电流提供精确的亮度控制,同时保持颜色纯度。PT4115E的调光频率可高达20khz。
软启动
从DIM引脚到地的外部电容将提供额外的软启动延迟,通过增加该引脚上的电压上升到导通阈值所需的时间,并通过减慢比较器输入端的控制电压的上升速率。
输入电容选择
输入去耦应使用低ESR电容,因为该电容的ESR与供电电源阻抗串联出现,降低了整体效率。该电容器必须向线圈提供相对较高的峰值电流,并平滑输入电源上的电流纹波。
如果直流输入源靠近器件,最小值为10µF是可以接受的,但是在较低的输入电压下,更高的值将提高性能,特别是当电源阻抗较高时。额定电压应大于输入电压。输入电容应尽可能靠近集成电路。为了在温度和电压下保持最大的稳定性,建议使用X7R、X5R或更好介电的电容。具有Y5V介电的电容器不适合在这种应用中去耦,不应使用。
电感的选择
电感值越小,开关频率就越高,从而导致更大的电压开关损耗。对于大多数应用,选择100kHz到500kHz之间的开关频率。根据开关频率,电感值可估计为:
为了提高效率,选择直流电阻尽可能小的电感器。
输出电容选择
对于大多数应用,输出电容是不必要的。如果需要,通过在LED模组上添加电容,可以将LED的峰值纹波电流降低到平均电流的30%以下。2.2µF的值可以满足大多数要求。比例较低的纹波可以实现较高的电容值。请注意,电容器不会影响工作频率或效率,但它会增加启动延迟和降低调光频率,通过降低LED电压的上升速率。
散热考虑
当器件在高环境温度下工作或驱动最大负载电流时,必须注意避免超出封装的功耗限制。
布局的考虑
注意PCB的布局和元器件的放置。RCS应放置在VIN引脚和CSN引脚附近,以尽量减少电流检测误差。输入回路包括输入电容、肖特基二极管和MOSFET,其长度应尽可能短
封装信息
免责声明:本站所有文章内容,图片,视频等均是来源于用户投稿和互联网及文摘转载整编而成,不代表本站观点,不承担相关法律责任。其著作权各归其原作者或其出版社所有。如发现本站有涉嫌抄袭侵权/违法违规的内容,侵犯到您的权益,请在线联系站长,一经查实,本站将立刻删除。 本文来自网络,若有侵权,请联系删除,如若转载,请注明出处:https://haidsoft.com/143705.html











