大家好,欢迎来到IT知识分享网。
自锁电路设计
Hi,uu们,是不是经常要用到自锁电路,通常不是使用555芯片就是用比较器来做自锁,今天我们来简单看下自锁电路的设计.图1采用了比较器构建了一个自锁电路,采用低电平复位,当需要复位的时候志需要将反向端的二极管拉低一下即可,免去 三极管控制同相端和电源短接的麻烦。
图1:比较器构建的自锁电路
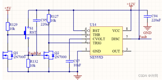
也可以使用555去构建,如下图2所示.
图2:使用555构建的自锁电路
工作原理见555的真值表,真值表如表1所示.
表1:555电路真值表
相对来说555还是比较贵,所以我就想能不能有个便宜的方法做个自锁电路,构建电路如下图3所示.
图3:晶体管自锁电路
V2做为信号输入,当V2输入一个高电平信号时候,Q1g打开时候Q2-Base拉低,此时Q2导通,此时Q1-G被拉高,Q2-Base被自锁,仿真波形入下图4所示.
图4:仿真波形
仿真代码:
|
*#SIMETRIX V1 V1_P 0 5 Pulse(0 5 100u 200u 200u 20m 40m) V2 V2_P 0 5 Pulse(0 5 3m 500n 500n 50u) R1 V1_P R1_N 10k R2 R1_N Q2_B 1k R3 Q2_C 0 1K D1 V2_P Q2_C D1N4148 X$Q1 R1_N Q2_C 0 2N7002 pinnames: D G S Q2 Q2_C Q2_B V1_P 0 Q2N2904 .GRAPH R1_N curveLabel= Q2-base nowarn=true ylog=auto xlog=auto analysis=tran|ac|dc disabled=false PROBEREF=Probe1 .GRAPH V1_P axisType=”auto” persistence=-1 curveLabel=”VIN” analysis=”tran|ac|dc” xLog=”auto” yLog=”auto” nowarn=true disabled=false PROBEREF=Probe3 .GRAPH Q2_C curveLabel= Q1-G nowarn=true ylog=auto xlog=auto analysis=tran|ac|dc disabled=false PROBEREF=Probe4 .tran 100m |
通常自锁电路用于过流保护,所以何不把过流保护一起做掉,简单的过流保护电路如下图5所示.
图5:过流保护自锁电路
当R4上流过的电流大于Q3的导通压降时候,Q3导通,此时Q1导通完成自锁,如果不需要精确的电流保护值,以上电路足够做过流保护,往往过流保护大于正常工作电流数倍,所以基本上不需要太精确.仿真波形如图6所示.
图6:过流保护电路波形
仿真代码如下所示:
|
*#SIMETRIX V1 V1_P 0 5 Pulse(0 5 100u 200u 200u 20m 40m) R1 V1_P R1_N 10k R2 R1_N Q2_B 1k R3 Q2_C 0 1K R4 R4_P R4_N 10 D1 Q3_C Q2_C D1N4148 X$Q1 R1_N Q2_C 0 2N7002 pinnames: D G S Q2 Q2_C Q2_B V1_P 0 Q2N2904 Q3 Q3_C R4_N V1_P 0 Q2N2904 I1 R4_N 0 0 Pulse(0 70m 3m 5m 5m 2m) V$IPROBE1 V1_P R4_P 0.0 .GRAPH IPROBE1#p axisType=”auto” persistence=-1 curveLabel=”ISENSE” analysis=”tran|ac|dc” xLog=”auto” yLog=”lin” nowarn=true disabled=false .GRAPH R1_N curveLabel= Q2-base nowarn=true ylog=auto xlog=auto analysis=tran|ac|dc disabled=false PROBEREF=Probe1 .GRAPH V1_P axisType=”auto” persistence=-1 curveLabel=”VIN” analysis=”tran|ac|dc” xLog=”auto” yLog=”auto” nowarn=true disabled=false PROBEREF=Probe3 .GRAPH Q2_C curveLabel= Q1-G nowarn=true ylog=auto xlog=auto analysis=tran|ac|dc disabled=false PROBEREF=Probe4 .tran 100m |
好了,今天就先聊到这里了,拜拜,记得点赞,在看.
关注公众号不迷路
免责声明:本站所有文章内容,图片,视频等均是来源于用户投稿和互联网及文摘转载整编而成,不代表本站观点,不承担相关法律责任。其著作权各归其原作者或其出版社所有。如发现本站有涉嫌抄袭侵权/违法违规的内容,侵犯到您的权益,请在线联系站长,一经查实,本站将立刻删除。 本文来自网络,若有侵权,请联系删除,如若转载,请注明出处:https://haidsoft.com/143826.html







