大家好,欢迎来到IT知识分享网。
什么是OVP
OVP(Over Voltage Protection)即过压保护,电压值超过一定值后,对后级电路起到了保护作用。避免因输入电压过大,导致后级电路损坏。
过压保护的方式有很多种,然而运用在手机端的,往往是采用OVP芯片。价格实惠,且阈值可控,对PCB的布局节省了空间。
作为手机中一款重要的芯片,起到了充电时,避免因各种意外出现VBUS过压,进而损坏后级芯片的作用。
为什么使用OVP芯片
现实中,手机充电产生的过压,往往有以下场景。
- 车载充电时,在车开启的瞬间,往往会存在浪涌电压,如果不加抑制对手机会存在伤害。
- 在一些不发达的国家,电网不稳定也会导致VBUS输入异常。
- 使用一些劣质充电器,亦是产生过压的原因之一。
OVP厂家
目前市场上的OVP都较为成熟,国外厂商有:Fairchild,Maxim。国内的有WAYON,艾为,ETEK等。
示例
举一个小编曾经的一个项目所用到的OVP芯片:ET9540CL,其来自ETEK。
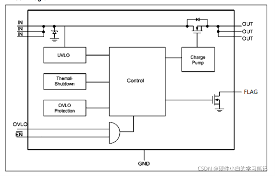
此为其内部的原理图框图:
从框图来看,OVP的输出电压,本质上就是其内部的NMOS管的Uds。最大输出电压即为NMOS管的DS耐压值。OVP的输出断与开,本质就是NMOS管的断开与导通。NMOS管的打开与断开主要由Vgs决定。然而Vgs随着Vin的变化而变化。这也就有了Vin的输入范围。
重要参数
Surge:浪涌保护。有些OVP内部集成TVS,所以具备一定的浪涌保护功能。一般的OVP芯片最大可抵御100V或者120V浪涌电压,此款芯片的最大抵御80V浪涌电压。
Vin:输入电压,即Vin的输入电压的可承受范围。
Vout:输出电压,即OVP输出电压的范围。
Rdson:芯片内部的NMOS的导通电阻。这个电阻值越低越好。尤其在大电流充电的情况下,可减少压降损失。
VIN_UVLO:即OVP工作的最小电压。当输入电压达到VIN_UVLO时,OVP导通开始工作,其输出有电压。
VIN_OVLO:即OVP工作的最大电压。当输入电压超过VIN_OVLO时,OVP断开停止后级的输出,其输出无电压。其是可控的。
Isw,即输入电流,大多数OVP芯片,输入电流MAX值为5V甚至更大。
TOFF OVP断开响应的时间,其往往是50ns左右。即OVP从输入电压超过阈值到输出电压断开之间的时间为50ns。
电路设计
如果采用默认的UovLo 则只需OVLO引脚接地。
如果自行修改阈值电压,则需如图所示。通过调整R1与R2的值,来调整OVLO值。
上图的输入与输出电压,形象一点可以用示波器展示出来。
在设计方面,输入端的电容也非常有讲究。建议严格按照datesheet要求选择容值。同时耐压值方面,如果电容前加有TVS,则耐压值应大于TVS的钳位电压。如果没有TVS,则最好选择耐压值为50V,容值大于或等于0.1uf的电容。同时输出端的电容,容值建议严格按照datesheet选择,耐压值大于OVP的阈值电压。在以往的项目中,我们大都选择0402封装的电容,其耐压值也是大于同类型0201的电容。
免责声明:本站所有文章内容,图片,视频等均是来源于用户投稿和互联网及文摘转载整编而成,不代表本站观点,不承担相关法律责任。其著作权各归其原作者或其出版社所有。如发现本站有涉嫌抄袭侵权/违法违规的内容,侵犯到您的权益,请在线联系站长,一经查实,本站将立刻删除。 本文来自网络,若有侵权,请联系删除,如若转载,请注明出处:https://haidsoft.com/146576.html




