大家好,欢迎来到IT知识分享网。
每个过程对应的4W1H:
what 做什么
why 为什么做
who 谁来做
when 什么时候做
how 如何做
写论文的时候,围绕(时、地、人、起因、经过、结果)这个来进行。
目录
十大管理-4W1H:
1,项目整体管理
|
4W1H |
制定项目章程 |
制定项目管理计划 |
指导和管理项目工作 |
监控项目工作 |
实施项目整体变更控制 |
结束项目或阶段 |
|
what |
编写一份项目章程作用;明确定义项目开始/边界.确立项目正式地位,高级管理层直述他们对项目的支持。 |
制定一份包括13个子计划,3个基准的项目管理计划作用;生成一份核心文档,做为所有项目工作的依据 |
1、产出产品、服务或成果 2、产出一份工作绩效信息 3、随着执行的运行,及时提出变更请求并说明采取什么措施。作用;对项目工作提供全面管理 |
时时监督检查项目,掌控项目作用; 让干系人了解项目当前的状态,已采取的步骤,对预算、进度和范围的预测 |
按规划的变更机制和变更控制流程进行变更作用; 从整合的角度考虑记录在案的项目变更,降低因未考虑变更对整个项目目标活计划的影响而产生的项目风险 |
1、移交产品 2、行政工作/行政收尾/管理收尾/合同收尾,核实产品,总结经验教训并归档作用; 总结经验教训,正式结束项目工作,为开展新工作而释放组织资源 |
|
why |
1、澄清需求, 把协议/SOW内容转化为项目章程; 2、确定项目总体要求,项目概述; 3、任命项目经理,授权项目经理可以动用组织资源; 4、确定项目成功标准 |
制定一个衡量项目的标尺,指导团队如何开展项目管理工作,每份子计划都说明了如何进行该知识领域的项目管理工作 |
为实现项目目的 |
防止项目行为偏离计划,通过监控掌握项目情况,及时了解项目状态和偏差情况 |
对范围/成本/进度不符合计划的情况即程序/政策进行变更调整 |
移交产品,积累经验,留下知识财富 |
|
who |
发起人才有资格制定并批准项目章程,也可以委托项目经理代为编写,但必须发起人批注 |
项目经理带领项目管理团队/项目团队(如果项目规模小)编写,除了项目进度表由项目经理即管理团队批准外,其他子计划均需高层批准 |
项目团队 |
项目管理团队/项目团队(如果项目规模比较小的话) |
项目管理团队进行,不涉及基准的、有储备的变更项目团队批准,涉及基准的无储备的变更有CCB批准 |
项目管理团队/项目团队(如果项目规模比较小)合同收尾是项目经理和合同管理人员的共同责任 |
|
where |
发起人/高管与外部客签订合同后,或内部决定开展一个项目后,项目/阶段最开始时候做,项目早期 |
项目早期,项目章程批准后,开始制定项目管理计划 |
计划制定后,按照计划执行 |
贯穿始终的监控时做,执行时做 |
贯穿始终的监控时候做,执行时做 |
项目或阶段末进行合同收尾在管理收尾之前(行政收尾之前) |
|
how |
借鉴过去经验,结合本项目实际,进行商业论证,采用专家判断,引导技术 |
采用沟通方法,有效整合、将各子计划整合成项目管理计划,采用专家判断、引导技术 |
使用项目管理信息系统,辅以专家判断和会议 |
检查等各项专有监控技术,专家判断,分析技术,项目管理信息系统,会议 |
遵循整体变更控制流程、步骤、会议、专家判断 |
专家判断分析技术和会议 |
2,项目范围管理
|
4W1H |
规划范围管理 |
收集需求 |
定义范围 |
创建WBS |
确认范围 |
监控范围 |
|
what |
创建范围管理计划和需求管理计划,书面将如何定义、确认和控制范围。作用:在整个项目中对如何管理范围提供指南 |
定义干系人的需求作用:为定义和管理项目范围(包括产品范围)奠定基础 |
制定一份范围说明书,详细描述项目和产品、具体定义、描述项目范围。作用:明确收集的需求哪些包含在项目范围内,哪些将排除在项目范围外,明确项目、服务或成果边界 |
创建一份WBS.把项目可交付成果和项目工作分解为较小的,更易于管理的组成部分。作用:对所要交付的内容提供一个结构化视图 |
正式验收已经完成的可交付成果,与客户或发起人一起审查可交付成果,确保可交付成果已经圆满完成。作用:使验收过程具有客观性,通过每个可交付成果验收,提高最终产品、服务或成果活动验收的可能性 |
监督项目和产品范围,管理范围基准变更。作用:在整个项目期间保持对范围基准的维护 |
|
why |
指导范围管理知识领域其他过程如何开展 |
收集需求旨在定义和管理客户期望,掌握项目需求和产品需求对促进项目成功有重要作用需求是WBS基础 |
编制详细的项目范围说明书,对项目成功至关重要 |
WBS代表着项目范围说明书所规定的工作,可以针对WBS的工作包安排进度,估算成本和实施监控 |
获得客户或发起人正式验收 |
防止范围失控.变更实际发生时,管理变更。如果变更不可避免,必须强制实施项目整体变更控制.杜绝范围蔓延和范围镀金 |
|
who |
项目管理团队/项目团队(如果项目规模比较小),组织过程资产往往是可以剪裁来使用的 |
项目管理团队/项目团队(如果项目规模比较小) |
项目经理带领项目管理团队/项目团队(如果项目规模比较小)制定,应该获得发起人/客户和关键干系人批准 |
项目管理团队/项目团队(如果项目规模比较小) |
项目经理与客户或发起人一起 |
项目管理团队或项目团队(如果项目规模比较小) |
|
where |
制定项目章程后,范围管理其他过程之前 |
项目章程制定和后,干系人初步识别后,规划范围管理后 |
收到需求以后 |
制定项目范围说明书后 |
已经产出可交付成果,并且可交付成果已经通过实施质量控制过程进行了检验,得到了组织中质检部门的确认之后,实施质量控制和核实范围也可同时进行 |
项目或阶段末,项目结束前进行。 |
|
how |
召开会议和专家判断 |
采用访谈/焦点小组会议/引导式研讨会/群体创新技术/群体决策技术/问卷调查/观察/原型法/系统交互图/文件分析来收集需求 |
采用产品分析、备选方案生成和引导式研讨会,采用专家判断 |
用分解和专家判断的方法 |
检查/群体决策技术 |
采用挣值计算,进行偏差分析 |
3,项目进度管理
|
4W1H |
规划进度管理 |
定义活动 |
排列活动顺序 |
估算活动资源 |
估算活动持续时问 |
制定进度计划 |
监控进度 |
|
what |
制定进度管理计划,为规划、编制、管理,执行、控制项目进度制定政策 作用:为如何在整个项目过程中管理项目进度提供指南和方向 |
把WBS 工作包分解为活动-为完成可交付成果需要采取的行动。 作用:将工作包分解为活动,作为对项目工作进行估算、进度规划、执行、监督和控制基础 |
把活动按煎逻辑关系排序。 作用:定义活动之间的逻辑关系,以便在既定的所有项目制约因素下达到最高效率 |
估算各项活动所需要的资源-材料、人员、设备等。活动资源需求支持的细节在活动资源需求文件中 作用:明确完成活动所需的资源种类、数量和特性,以便做出更准确的成本和持续时间的估算 |
根据资源估算结果,估算完成单个活动所需时间。 作用:确定完成每个活动所需的时问量,为制定进度计划提供主要输入 |
制定进度绩效基准-进度计划,批准的进度计划叫进度基准。注意,进度计划是不是计划,而是文件。进度计划的支持细节是进度数据。 作用:把活动持续时间、资源、资源可用性和逻辑关系进度规划工具,形成包含各项活动的计划日期和进度模型 |
监督进展情况,管理项目进度基准变更,更新项目进度。 作用:提供发现计划偏差的方法,可以及时采取预防和纠正的播施,降低项目风险 |
|
why |
指导进度管理知识领域的其他的过程如何展开 |
对活动才能更详细更准确的分配资源、时问、成本 |
为了制定合理的,符合实际情况的进度计划 |
资源不同影响项目进度也不同-估算活动资源是为了制定合理的,符合实际情况的进度计划 |
为韧定进度基准,为了项目提供衡量进度绩效尺 |
为项目制定衡量项目的进度标尺 |
为实现项目目标 |
|
who |
项目管理团队或项目团队如果项目规模比较小),可毂剪组织过程资产 |
项目管理团队或页目团队《如果项目规校比较小) |
项目管理团队或项目团队(如果项目规模比较小) |
项目管理团队或项目团队(如果项目规模比较小) |
项目管理团队或项目团队(如果项目规模比较小) |
项目管理团队或项目团队(如果项目规模比较小),项目管理团队认可和批准 |
项目管理团队或项目团队(如果项目规模比较小) |
|
when |
项目章程制定后,面目进度管理知识领城之前 |
范围基准确定以后 |
定义话动之后 |
定义活动之后,排列活动顺序之后 |
活动资源需求记录后 |
定义范围/走义活动/排列活动顺序/估算活动资源/估算活动持续时问之后 |
按照计划/基准时时监控,贯穿项目始终 |
|
how |
专家判断、采用分析技术和会议 |
采用分解的方法,还需滚动式规划方法和专家判断 |
利用画网络图的方法,单代号网络图,双代号网络图,确定依赖关系,注意利用时问提前量和滞后量 |
采用备选方案;利益能够发布的估算数据,白下而上的估算;也可以利用项目管理软件估算,颁以专家判断 |
类比,三点,参效估算。铺以专家判断。考虑储备,开展储备分析,加入应急储备。利用群体决策技术 |
采用进度网络分析/资源优化技术/进度压缩/关鲤路径法/关键链法/建模技术/进度计划编制工具,注意利用提前和滞后量 |
利用绩效审查/速模技术/资源优化技术/进度压缩利用项目管理软件和进度计划编制工具,调整时间的提前量和带后量 |
4,项目成本管理
|
4W1H |
规划成本管理 |
估算成本 |
制定预算 |
控制成本 |
|
what |
制定成本管理计划。 作用:在整个项目管理,为如何管理成本提供指南和方向 |
估算项目成本用近似估算,估算包括对储备的考虑,考虑应急储备估算成本的支持细节是估算的依据 |
制定项目成本绩效基准,制定项目资金需求,考虑储备,应急储备包括在项目成本绩效基准中,管理储备包含在项目资金需求中,项目资金需求=项目成本绩效基准+管理储备 |
监督项目成本状况,管理成本基准变更,更新预算 作用:发现实际和计划的差异,采取纠正措施,降低风险 |
|
why |
指导成本管理知识领域其他过程如何开展 |
对完成活动所需资源的可能成本进行量化评估。 作用:确定完成项目工作所需的成本数额 |
制定一个衡量项目成本绩效的标尺,根据预算来考核项目成本绩效。 作用:确定成本基准,据此监督和控制项目绩效 |
为实现项目目的 |
|
who |
项目经理带领项目管理团队或项目团队(如果项目规模比较小),可裁剪组织过程资产 |
项目经理带领项目管理团队或项目团队(如果项目规模比较小) |
项目经理带领项目管理团队/项目团队(如果项目规模比较小的话)制定,发起人/管理层/上级批准 |
项目管理团队/项目团队(如果项目规模比较小的话) |
|
when |
项目章程制定后,进度管理知识领域以前 |
制定范围基准之后,制定进度基准之后,制定人力资源计划以后,制定风险应对计划以后 |
项目早期,范围基准制定之后,项目进度计划制定之后,估算成本之后,资源可用时间确定之后 |
按照计划/基准时时监控,贯穿项目始终 |
|
how |
专家判断,采用分析技术和会议 |
采用类比估算、参数估算、自下而上的估算,三点估算,质量成本,卖方投标分析,储备分析,并采用项目管理软件,由专家参与进行专家判断 |
把估算的成本汇总,考虑资金的限制平衡,考虑参数和类比以往项目,辅以专家判断,还要进行储备分析,考虑应急储备和管理储备 |
采用挣值管理技术,只监督项目资金支出,不考虑支出所完成的工作价值对项目没有什么意义,应重点分析项目资金支出与相应完成的工作之间的关系,对经批准的成本绩效基准及其变更进行管理 |
5,项目质量管理
|
4W1H |
规划质量管理 |
实施质量保证 |
控制质量 |
|
what |
编写一份质量管理计划和一份过程改进计划,明确项目的质量标准,确定质量测 量指标和质量核对表 作用:为整个项目如何管理和确认质量提供质量和方向 |
构建一个改进体系,保证过程符合要求并持续开展质量改进构体系,建流程作用:促进质量过程改进 |
构建一个评估系统,评价项目质量,对项目质量状况下结论,还审查已批准的变更请求是否得到执行做评估,下结论 作用: 1、识别过程低效或产品质量低劣的原因,建议并/或采取相应的措施消除这些原因 2、确认项目可交付成果以及工作满足干系人既定的需求,可以进行最终的验收 |
|
why |
1、识别项目/产品质量要求和标准; 2、如何达到目标; 3,为项目质量检验、项目/产品质量验收制定标准 |
实现质量预防的概念,构建一个框架体系,用过程/流程保证质量 |
保证有缺陷的产品、成果、服务不能交付 |
|
who |
项目管理团队或项目团队(如果项目规模比较小的话)。组织的过程资产中有高级管理层颁布的质量政策/方针可以原样照搬到项目中使用,如果执行组织中没有正式的质量政策或项目涉及多个执行组织,项目管理团队就需要如果项目规模比较小的话为项目制定质量政策。 |
组织中的质量保证部门或类似部门对质量保证活动进行监督 |
组织中质量控制部门或名称相似的组织单元 |
|
when |
范围、进度、成本基准确定后,干系人和风险识别后 |
规划制定后,执行全过程,持续开展保证活动 |
执行之后,对项目产品、成果、服务进行的检查评估 |
|
how |
采用成本绩效分析。质量成本,标杆对照,统计抽样,流程图,实验设计,控制图和专有质量管理方法即其他质量规划工具〔头脑风暴/亲和图/力场分析/名义小组技术) |
采用规划质量和实施质量控制的工具,过程分析(包括根本原因分析)和质量审计(识别、分享、协助、积累、确认) |
使用因果图、帕累托图、直方图、散点图、直方图、核对单、趋势图、控制图、流程图、统计抽样,检查和审查已经批准的变更请求 |
6,项目人力资源管理
|
4W1H |
规划人力资源管理 |
组建项目团队 |
建设项目团队 |
管理项目团队 |
|
what |
编写一份人力资源计划,其中包括人员配备管理计划 作用:建立项目角色与职责,项目组织圈,包含人员招募和遣散时间表和人员配备管理计划 |
组建项目所需团队 作用:指导团队选择和职责分配 |
营造一个良好氛围的项目团队环境,促进团队沟通,提高工作能力,提高项目绩效 作用:改进团队协作,增强人际技能,激励团队成员,降低人员离职率,提升整体项目绩效 |
跟踪团队成员表现,提供反馈,解决冲突,管理人员变更,优化项目绩效 作用:影响团队行为,管理冲突,解决问题,评估团队成员的绩效 |
|
why |
识别/记录项目角色/职责/所需技能/报告关系,人员配备情况 |
为开展项目工作配备资源,组成团队 |
提高项目绩效 |
管理团队冲突,解决各种问题,关注团队成员个人技能,保证项目绩效,从而保证项目目标的实现 |
|
who |
项目管理团队/项目团队(如果项目规摸比较小的话) |
配备人员是职能经理的职责,项目经理有权要求特定的资源,可以提出资源要求,最终使用什么资源取决于职能经理 |
项目管理团队 |
项目管理团队项目团队(如果项目规模比较小的话) |
|
when |
项目早期,活动资源需求确定后 |
项目早期,从项目经理确定开始,项目团队就在逐渐组建 |
伴随项目团队组建,建设项目团队工作开始,并伴随项目生命周期,塔可曼团队建设阶段:形成、震荡、规范、成熟、解散 |
贯穿项目生命周期始终 |
|
how |
采用组织结构图与职位描述,利用人际关系技能和组织理论 |
采用预分派,谈判,招募和虚拟团队来组建项目团队 |
采用人际关系技能,培训,团队建设活动,基本规则,集中办公,认可与奖励,人事测评工具 |
采用观察与交谈,项目绩效评估,冲突管理,问题日志和人际关系技能 |
7,项目沟通管理
|
4W1H |
规划人力资源管理 |
组建项目团队 |
建设项目团队 |
管理项目团队 |
|
what |
编写一份人力资源计划,其中包括人员配备管理计划作用:建立项目角色与职责,项目组织圈,包含人员招募和遣散时间表和人员配备管理计划 |
组建项目所需团队 作用:指导团队选择和职责分配 |
营造一个良好氛围的项目团队环境,促进团队沟通,提高工作能力,提高项目绩效 作用:改进团队协作,增强人际技能,激励团队成员,降低人员离职率,提升整体项目绩效 |
跟踪团队成员表现,提供反馈,解决冲突,管理人员变更,优化项目绩效 作用:影响团队行为,管理冲突,解决问题,评估团队成员的绩效 |
|
why |
识别/记录项目角色/职责/所需技能/报告关系,人员配备情况 |
为开展项目工作配备资源,组成团队 |
提高项目绩效 |
管理团队冲突,解决各种问题,关注团队成员个人技能,保证项目绩效,从而保证项目目标的实现 |
|
who |
项目管理团队/项目团队(如果项目规模比较小的话) |
配备人员是职能经理的职责,项目经理有权要求特定的资源,可以提出资源要求,最终使用什么资源取决于职能经理 |
项目管理团队 |
项目管理团队/项目团队(如果项目规模比较小的话) |
|
when |
项目早期,活动资源需求确定后 |
项目早期,从项目经理确定开始,项目团队就在逐渐组建 |
伴随项目团队组建,建设项目团队工作开始,并伴随项目生命周期,塔可曼团队建设阶段:形成、震荡、规范、成熟、解散 |
贯穿项目生命周期始终 |
|
how |
采用组织结构图与职位描述,利用人际关系技能和组织理论 |
采用预分派,谈判,招募和虚拟团队来组建项目团队 |
采用人际关系技能,培训,团队建设活动,基本规则,集中办公,认可与奖励,人事测评工具 |
采用观察与交谈,项目绩效评估,冲突管理,问题日志和人际关系技能 |
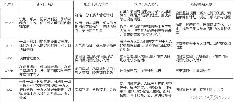
8,项目干系人管理
|
4W1H |
识别干系人 |
规划干系人管理 |
管理干系人参与 |
控制关系人参与 |
|
what |
识别干系人,记录其利益、影响及程度,制作一份干系人登记册和管理策略 |
制定一份干系人管理计划 作用:为与项目干系人的互动提供可操作的、清晰的计划,支持项目利益 |
在整个项目周期中,与干系人沟通和协作,满足其需要和期望,解决实际出现的问题。 作用:帮助项目经理提升来自干系人支持,把干系人的抵制降到最低,显著提高项目成功的机会 |
全面监督项目干系人之间的关系,调整策略和计划,调动干系人参与过程 作用:随着项目进展和环境变化,为止并提升干系人参与活动的效果和效率 |
|
why |
干系人对项目的影响要重点关注,任何对干系人的忽略都有可能导致项目失败 |
为管理项目干系人提供指南 |
获得干系人对项目的支持,把干系人的抵制降到最低,显著提高项目成功的机会 |
维持并提升干系人参与活动的效率和效果 |
|
who |
项目管理团队 |
项目管理团队/项目团队(如果项目规模比较小的话) |
项目管理团队/项目团队(如果项目规模比较小的话) |
项目管理团队/项目团队(如果项目规模比较小的话) |
|
when |
在项目进行过程中持续进行,在项目早期必须进行,项目章程制定后要识别干系人 |
项目早期,尽早规划项目干系人管理,降低项目风险 |
计划制定后,按照计划执行 |
贯穿项目生命周期始终 |
|
how |
采用干系人分析方法,可利用干系人权力/利益方格或矩阵对干系人进行分析,干系人管理策略也可以标注在干系人分析矩阵图上,召开会议 |
专家判读,分析技术,会议 |
使用沟通方法,人际关系技能(建立信任,解决冲突,积极倾听,引导变革)和管理技能(演示技能,谈判技能,写作技能,公开演讲技能等) |
信息管理系统,专家判断,会议 |
9,项目风险管理
|
4W1H |
规划风险管理计划 |
识别风险 |
实施定性风险分析 |
实施定量风险分析 |
规划风险应对 |
控制风险 |
|
what |
编写一份风险管理计划,定义如何实施项目风险管理活动 作用:确保风险管理的程度、类型和可见度与风险及项目对组织的重要性相匹配 |
识别、记录可能发生的风险,列出风险清单,清单上记录哪些风险会影响项目,有哪些特征 作用:对已有的风险进行文植化,为项目该团队预测来时问积累知识和技能 |
将已经识别的风险进行分类,分级,排序,定性的确定风险优先级 作用:使项目经理能够降低项目不确定级别,重点关注高优先级风险 |
定量分析已识别的风险对项目整体目标的影响,量化风险,确定量化的风险优先级,重点对定性分析中排在高优先级的风险 作用:产生量化风险信息,支持决策制定,降低项目的不确定性 |
根据分析结果,找到应对风险策格。制定应对方案和措施 作用:根据风险优先级来制定应对措施,把风险应对所需的资源和活动加进项目预算、进度计划和项目管理计划中 |
在整个项目中实施风险应对计划、跟踪已识别的风险、监测残余风险、识别新风险、评估风险过程的有效性,删去不复存在的风险,释放相应的储备 作用:在整个项目生命周期中提高应对风险的效率,不断优化风险应对 |
|
why |
项目管理的本质与板心就是风险管理,有效的开展风险管理活动,可以确保项目目标实现 |
为了针对可能发生的风险制定应对播施,制定应急预案,防止风险发生,保证项目目标实现 |
明确重点要关注的风险,为后续分析或行动提供基础 |
了解风险对项目整体目标的影响,了解风险影响的量值,以便决定采取什么播施应对 |
一旦风险发生,马上采取播施,最大限度的减少风险对项目的消极影响,保证项目成功 |
实施实时监控,关注风险,确保项目成功 |
|
who |
项目管理团队项目团队“如果项目规模比较小的话) |
项目管理团队/项目团队(如果项目规模比较小的话) |
项目管理团队/项目团队(如果项目规模比较小的话) |
项目管理团队/项目团队(如果项目规模比较 小的话) |
项目管理团队/项目团队(如果项目规模比较小的话) |
项目管理团队/项目团队(如果项目规模比较小的话) |
|
when |
项目早期,项目章程批准之后,开始执行项目管理计划,风险管理计划是项目管理计划的子计划 |
项目早期,项目章程批准后,制定项目风险管理计划之后,并在项目进行过程中,随时识别风险 |
识别风险之后做 |
定性风险分析之后,有时不需要进行定量风险分析识别新风险后,要进行定量风险分析,然后决定采取什么应对播 施 |
风险定性、定量分析之后,规划时制定应对措施 |
贯穿项目始终 |
|
how |
采用规划会议和分析技术进行 |
通过审查文档,信息收集技术,核对表分析,图解技术,假设分析,SWOT分析和专家判断来识别风险 |
使用风险的概率和影响评估,概率影响矩阵,风险女据质量评估,风险分类,风险紧迫性评估和专家判断来定性分析风险 |
使用数据收集和表现技术,定量风险分析和建 模技术以及专家判断来定量分析风险 |
采用消极的〈积极的)风险/威胁/机会的应对措施,应急应对措施和专家判断 |
采用风险再评估,风险审计“审查风险管理过程的有效性、审查风险应对措施的有效性),偏差和趋势分析,技术绩效测量,储备分析和状态审查会 |
10,项目采购管理
|
4W1H |
规划采购管理 |
实施采购 |
控制采购 |
结束采购 |
|
what |
编写一份采购管理计划,明确买不买,买什么,怎么买 作用:确定是否需要外部支持 |
选择卖方并授予卖方合同。 作用:通过达成协议,使内部和外部干系人期望协调一致 |
管理采购关系,监督合同绩效,支付采购款,采取必要变更和纠正措施。 作用:确保买卖双方履行法律协议,满足采购需求 |
完成单次项目采购,做好合同收尾。 作用:把合同和相关文件归档以便将来参考 |
|
why |
为如何采购制定规矩,制定原则,明确采购方法、识别潜在卖方 |
实际进行采购 |
为保证采购活动顺利进行,采购物品符合项目要求 |
结束单次采购 |
|
who |
项目经理带领项目管理团队或项目团队(如果项目规模比较小) |
组织中的职能部门或项目经理 |
组织中的职能部门或项目经理 |
组织中的职能部门或项目经理合同收尾是项目经理和负责采购职能部门的共同责任。 |
|
when |
规划时做 |
执行时做 |
执行采购时做 |
采购结束时 |
|
how |
使用自制和外购分析,合同类型和专家判断制定采购管理计划 |
采用投标人会议,建议书评价技术,独立估算,广告,因特网搜索,采购谈判和专家判断来采购 |
采用合同变更控制系统,采购绩效审查,检查与审计,绩效报告,支付系统,索赔管理和记录管理系统来管理采购 |
采用采购审计(审计采购过程,供本项目其他采购合同或组织内其他项目借鉴成功经验或失败教训) |
总结
4W1H多读一读
关联文章《十大管理的47个过程》
免责声明:本站所有文章内容,图片,视频等均是来源于用户投稿和互联网及文摘转载整编而成,不代表本站观点,不承担相关法律责任。其著作权各归其原作者或其出版社所有。如发现本站有涉嫌抄袭侵权/违法违规的内容,侵犯到您的权益,请在线联系站长,一经查实,本站将立刻删除。 本文来自网络,若有侵权,请联系删除,如若转载,请注明出处:https://haidsoft.com/148405.html









