大家好,欢迎来到IT知识分享网。
proteus
proteus,即EDA工具软件。Proteus软件是英国Lab Center Electronics公司出版的EDA工具软件。它不仅具有其它EDA工具软件的仿真功能,还能仿真单片机及外围器件。它是比较好的仿真单片机及外围器件的工具。虽然国内推广刚起步,但已受到单片机爱好者、从事单片机教学的教师、致力于单片机开发应用的科技工作者的青睐。
Proteus是英国著名的EDA工具(仿真软件),从原理图布图、代码调试到单片机与外围电路协同仿真,一键切换到PCB设计,真正实现了从概念到产品的完整设计。是世界上唯一将电路仿真软件、PCB设计软件和虚拟模型仿真软件三合一的设计平台,其处理器模型支持8051、HC11、PIC10/12/16/18/24/30/DSPIC33、AVR、ARM、8086和MSP430等,2010年又增加了Cortex和DSP系列处理器,并持续增加其他系列处理器模型。在编译方面,它也支持IAR、Keil和MATLAB等多种编译器。
本文简单学习一下计数器8253的应用:
(1)掌握定时计数器8253的应用——波形发生器。
(2)熟悉proteus频率发生器和示波器的使用。
一、实验内容:
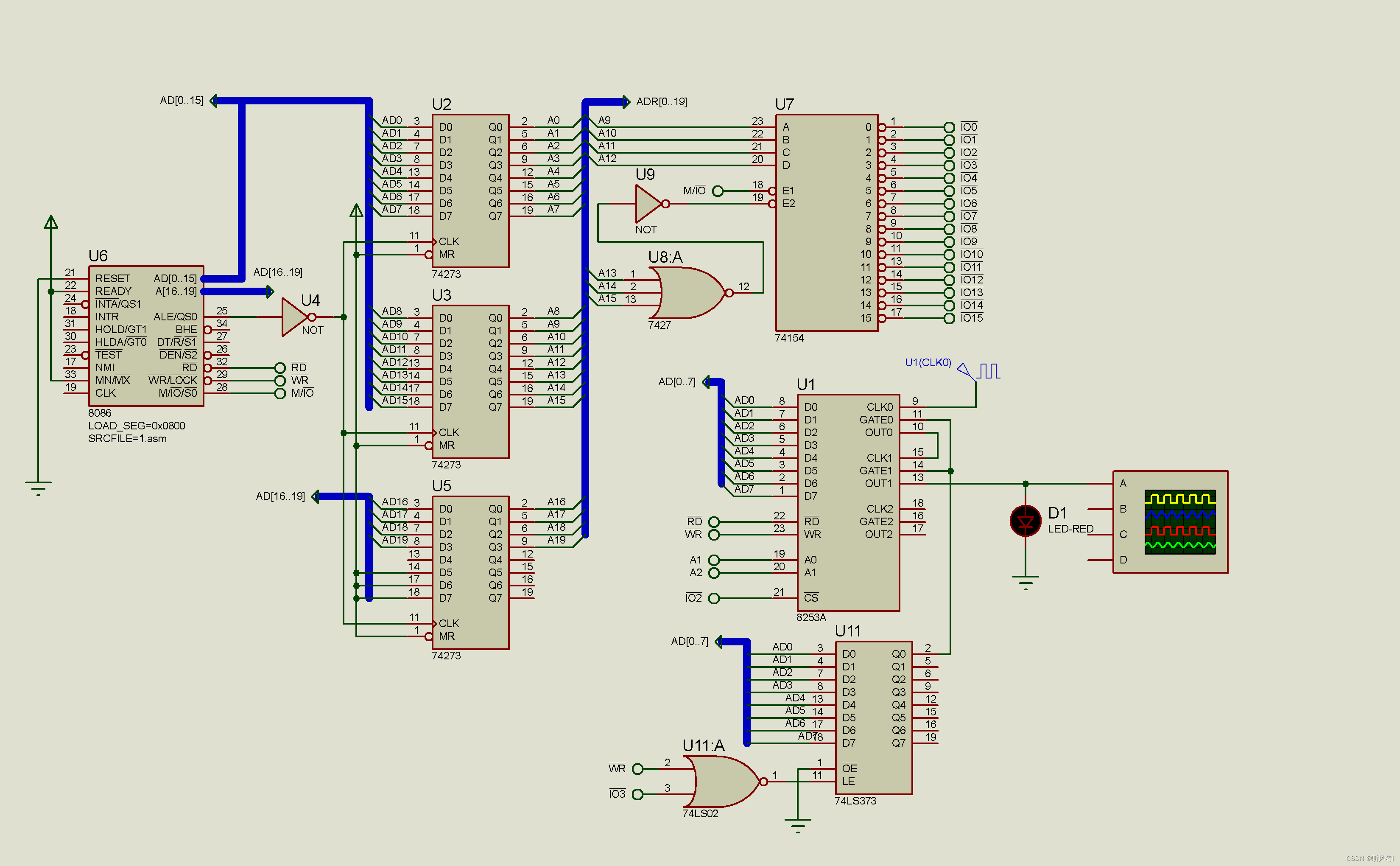
1、在Pruteus中绘制电路图;
图中,8086工作频率为1.5MHz,8253初始振荡频率为1.1932MHz,利用8253输出频率为1Hz的波形,以控制LED的闪烁频率。
2、加载源程序
IO2=400H IO3=600H CODE SEGMENT ;定义代码段 ASSUME CS:CODE START:MOV AL,00B ;方式控制字:方式2,二进制 MOV DX,IO2+6 OUT DX,AL ;控制字送入8253控制端口406H MOV AX,2E9CH ;初值送入AX寄存器 MOV DX,IO2 OUT DX,AL ;写入初值低8位 MOV AL,AH OUT DX,AL ;写入初值高8位 MOV AL,0B ;方式3,二进制 MOV DX,IO2+6 OUT DX,AL 控制字送入8253控制端口406H MOV AX,100 初值送入AX寄存器 MOV DX,IO2+2 OUT DX,AL MOV DX,IO3 MOV AL,01H OUT DX,AL MOV BX,500 WAIT1:MOV CX,882 循环延迟 LOOP $ DEC BX JNZ WAIT1 MOV DX,IO3 MOV AL,00H OUT DX,AL J1: JMP J1 EXIT: RET ;利用功能调用返回DOS CODE ENDS ;代码段结束 END START
3、运行Pruteus仿真软件,打开示波器面板,观察输出波形。
2、仿真分析
(1)能否改变初始震荡频率? 可以
(2)能否改变8253的工作时间? 可以
免责声明:本站所有文章内容,图片,视频等均是来源于用户投稿和互联网及文摘转载整编而成,不代表本站观点,不承担相关法律责任。其著作权各归其原作者或其出版社所有。如发现本站有涉嫌抄袭侵权/违法违规的内容,侵犯到您的权益,请在线联系站长,一经查实,本站将立刻删除。 本文来自网络,若有侵权,请联系删除,如若转载,请注明出处:https://haidsoft.com/154975.html

