大家好,欢迎来到IT知识分享网。
工作多年下来,发现那些工作能力强的同事都有一个共通点:他们都有自己做事情的SOP,工作井然有序且认真高效。
什么是SOP?它的全称是Standard Operating Procedure,即标准操作流程,是指为实现特定操作或工作流程所制定的详细步骤和规范。
SOP是工作中的一份指导手册,也是提高工作效率、保证工作质量不可或缺的法宝!拥有SOP思维的人,应对堆积如山的工作任务而不手忙脚乱,他们可以轻松应对各种挑战,有条不紊地完成工作。
接下来,分享几个职场中常用,对大家十分有帮助的几个SOP模型,希望能帮助大家。
一、沟通SOP
分享给大家一个沟通模型——SCQA模型。
SCQA模型是一种结构化表达和沟通的框架,看过《金字塔原理》的小伙伴应该有印象,它由芭芭拉·明托在这本书中首次提出。这个模型主要用于帮助人们更有效地组织和呈现信息,尤其是在需要说服、解决问题或讲解复杂概念的场合。
点击查看模板高清原图https://www.processon.com/view/63b3d57c5962ef
为大家推荐SCQA模型,这个模型分为以下四步:
1)情景(Situation):用于介绍背景,通过大家都熟悉的情境引入话题。
2)冲突(Complication):实际情况和我们的期望不一致,代表着存在冲突,怎么办呢?看下一步。
3)疑问(Question):由于存在冲突,就要提出疑问,我们该怎么办?
4)答案(Answer):就关于冲突的疑问做出回答,提供解决方案。
使用SCQA模型是为了建立起良好的沟通氛围,在日常工作生活中,它的使用场景十分丰富,比如经常有商家会使用SCQA模型创作广告语。
例如,防晒产品的广告常常先花几秒介绍情景,诸如夏季紫外线强烈、现代环境污染物多;接着出现冲突:紫外线伤害皮肤,导致晒黑、晒伤、加速老化,污染物不利于皮肤健康;于是问题出现了,怎么办呢,解决方案就是商家的防晒产品。回想一下,你的周围是不是也有很多场景都使用了SCQA模型?
总之,SCQA模型广泛应用于商业提案、演讲、报告撰写、广告文案、教学讲解等多个领域,是一个非常实用的沟通工具。
二、复盘SOP
最近刚做完Q2和上半年的工作复盘,想必大家都知道复盘对工作的重要性。有目标的人生会让你走的更坚定,但学会了有效复盘的方法,则可以让你少走弯路,更快更坚定的接近你的目标。
推荐大家复盘SOP——GRAI复盘法。
GRAI复盘法是一个围绕目标,注重结果和目标之间的偏差,从中分析原因并总结规律的复盘方法。
具体来说,可以按照这个顺序来展开:
1)回顾目标(Goal):当初的目的或期望是什么。
2)评估结果(Result):和原定目标相比有哪些亮点和不足。
3)分析原因(Analysis):事情成功和失败的根本原因,包括主观和客观两方面。
4)总结规律(Insight):通过以上的分析找到实物更有效、更符合本质规律的做法。
点击查看模板高清原图https://www.processon.com/view/f9dbfe2791c
小编在之前的文章中分享过6种公认的好用又高效的复盘方法,大家可以多尝试各种复盘方法,直到找到适合的自己的那一种。
原文入口:如何高速成长?6大「高效复盘」方法,把你的经验快速转化为能力!>>
三、目标管理SOP
“如果你不知道目的地在哪里,你可能永远无法到达。”
目标管理是我们自我管理和人生管理的重要能力之一,它可以让我们内心有更强的定力,不容易在前往目标的路上脱轨而偏离方向。
推荐大家目标管理方法——SMART模型。
SMART模型由管理大师德鲁克在《管理的实践》中提出的目标管理原则,它能帮助职场人更加高效的完成目标,也给个人目标的达成提供了有效的方法论。
点击查看模板高清原图https://www.processon.com/view/65b0c9ca2b31b95d51a206e3
1)具体性(Specific):目标明确和具体,而非模糊不清。这意味着目标应当详细描述希望达成的成果,包括具体的数量、质量、行为、成本和收益等方面的指标。
2)可衡量性(Measurable):目标可以量化,这意味着应该能够通过某种指标或标准来评估目标的进展和完成情况。这有助于监控进度并保持动力。
3)可实现性(Achievable):目标实际可行,即在现有的资源和条件下,目标应当是可以达到的。设定过高或过低的目标都不利于激励和成功。
4)相关性(Relevant):目标应当与个人或组织的整体战略和使命相关联,确保所追求的目标对个人职业发展或组织目标有实际的价值和意义。
5)时限性(Time-bound):目标应该有时间限制,这意味着需要设定一个明确的完成期限。这有助于创造紧迫感,并为评估目标是否达成提供一个明确的时间点。
SMART法则的目的是帮助个人和团队设定更清晰、更有导向性且更有可能实现的目标。通过遵循这些准则,可以提高目标的可行性,增加成功的机会,并为个人和团队提供一个明确的方向和时间框架。在职场和个人生活中,SMART法则被广泛应用于项目管理、绩效考核、个人成长规划等多个方面。
四、决策SOP
人生就是不断选择和决策的结果,这些决策有的无关紧要,有的决策非常重要。人生的结果基本上都是由重大决策决定的。如果你在重大决策上仅仅停留在凭感觉凭经验、不能够理性的思考,那你有可能会为此付出惨痛代价。
推荐大家一个决策模型——PrOACT模型。
点击查看模板高清原图https://www.processon.com/view/66861a2921afeb1b4b7bc385
PrOACT模型一共包含8个要素,前5个要素构成了我们这种方法的核心,并且几乎适用于任何决策,这5个要素的英文缩写就是PrOACT,常规的决策运用5个步骤就够了。还有3个因素是帮助我们应对复杂和不确定性的决策,不是所有的决策都涉及这3个因素,但重要的决策往往会涉及。
接下来详细介绍这8个要素:
1)问题(Problem):识别问题,找到需要解决的根本性问题。
2)目标(Objectives):目标辨别,思考自己究竟需要什么,不盲目抓瞎。
3)可选方案(Alternatives):进行信息挖掘和收集,罗列各个方案的优缺点。
4)结果(Consequence):量化分析各方案优缺点是否符合根本目标,结果将会怎样。
5)权衡(Tradeoffs):对方案优势进行比较后权衡取舍,不一味追求绝对完美。
一般的决策问题我们通过以上5步就可以解决,但当我们遇到重大决策, 面临很多不确定性和风险时,我们的决策就要慎之又慎,增加以下几步,帮助大家做出最优决策。
6)不确定性(Uncertainty):方案的不确定性有哪些?对结果有什么重大影响?
7)风险承受力(Risk tolerance):我们对风险的承受力是怎样的?是否有能力承受?
8)相关联的决策(Linked decisions):目前的选择我们需要做什么?做这些事对未来有什么影响?
以上SOP都是职场通用的模型,其实职场中大部分工作,都可以通过建立SOP提升工作效率。接下来分享几个垂直岗位的标准流程~
五、软件开发SOP
制定一个研发内容的软件开发SOP,可以规范开发流程、提高团队协作、加速新员工上手等等,帮助企业实现更高效、更高质量和更可持续的软件交付。
点击查看模板高清原图https://www.processon.com/view/636d07ef0b4ba2609d
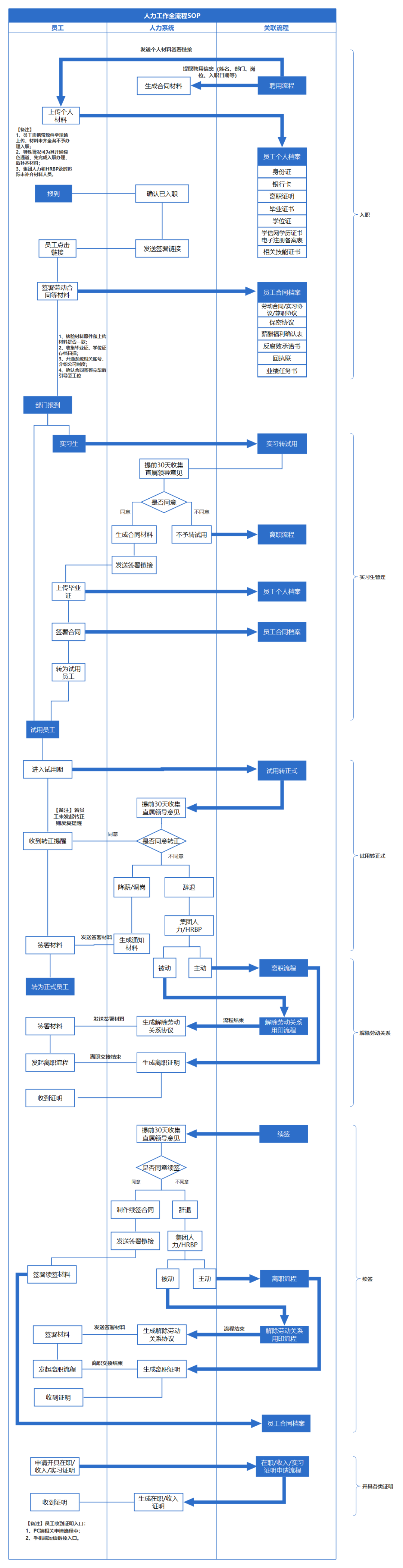
六、人力工作全流程SOP
SOP对于构建高效、公平和合规的人力资源管理体系至关重要,它们是确保组织健康运行的关键组成部分,接下来是一张人力工作全流程SOP,覆盖了入职、转正、续签、离职等流程,对HR的工作非常有帮助,给大家一个参考。
点击查看模板高清原图https://www.processon.com/view/c0cc4
ProcessOn模板库还有超多来自各行各业各岗位的细分工作流程,之后有机会小编会专门出一期内容进行分享。
通过今天的对职场中常用SOP的分享,不知道大家是否意识到了SOP在工作中的重要性?欢迎大家分享自己和团队在工作中使用SOP的案例,大家共同学习,一起进步。
免责声明:本站所有文章内容,图片,视频等均是来源于用户投稿和互联网及文摘转载整编而成,不代表本站观点,不承担相关法律责任。其著作权各归其原作者或其出版社所有。如发现本站有涉嫌抄袭侵权/违法违规的内容,侵犯到您的权益,请在线联系站长,一经查实,本站将立刻删除。 本文来自网络,若有侵权,请联系删除,如若转载,请注明出处:https://haidsoft.com/119197.html





