大家好,欢迎来到IT知识分享网。
更多电路设计,PCB设计分享及分析,可关注本人微信公众号“核桃设计分享”!
很多一些小的电路,在实际的DIY中经常被运用到,比如一键开关机电路。
直白的说,就是一个按键就可以实现:开机,关机。
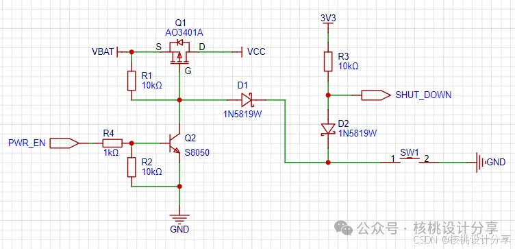
我们直接看电路图,如下面图1所示:
图1
图1中VBAT表示的是电池电压(也就是输入电源),VCC表示设备工作电压,PWR_EN和SHUT_DOWN接到单片机的GPIO口(单片机工作电压为3.3V)
核心思想:要想实现按键开机和关机就必须要按键具备断开和接通设备电源的能力,但按键的负载能力有限,而且是轻触开关,松开手就断开了,故按键只能作为“触发”的角色存在。
当然了,选用自锁开关也是可以的,但需要注意的是自锁开关负载能力也是有限的,而且体积也较大,对于一下小体积的设备来说,可能并不合适且并不美观。
图1中,Q1为PMOS管,当按键SW1没有按下的时候,Q1的S极和G极的电压一致(通过R1),由手册可知,Q1是截止的。如果还有小伙伴不知道MOS管的导通和截止原理,可以戳这里补一下基础知识:
学MOS管,原来如此简单(一)
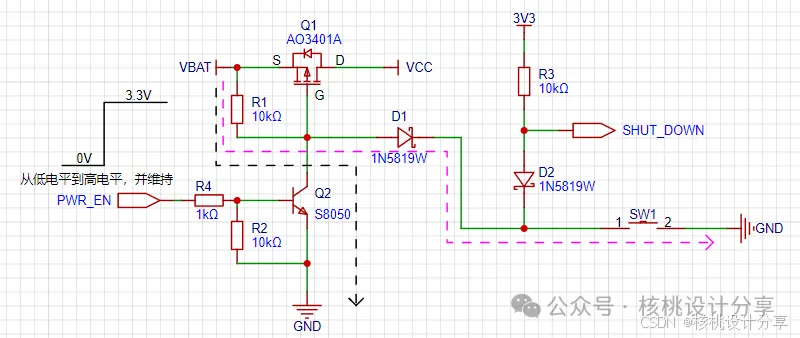
当按键SW1按下时(短按),电流流向如下图所示,G极电压由于按键 SW1会被拉低,导致G极电压小于S极电压,UGS<0V,故Q1导通,VCC电压和VBAT几乎一致,设备得电,设备正常工作,这个时候就必须程序里面控制PWR_EN维持高电平,使Q2导通,这样Q1的G极电压就小于S极电压,Q1始终保持导通状态,这个过程就是替代按键松开后,使Q1始终维持导通状态,这就是“短按开机”。
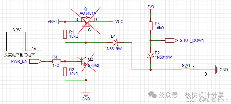
当设备正常工作后,长按按键SW1时,由于D2的单向导通特性,SHUT_DOWN会被按键SW1直接拉低(SHUT_DOWN默认情况下,会被R3拉至高电平),这个时候程序里面就可以从按键按下的那个一刻开始计数,当次数达到规定的时间(这个长按时间由实际使用效果来定,不能太长,也不能太短),就可以控制PWR_EN管脚输出低电平了,Q2截止,这样Q1的G极电平就被拉高(R1的作用)从而截止,最终VCC断电,设备正常关机,这就是“长按关机”。
好了,这章就先写到这吧,其实这个电路还是有一个小小的bug的,欢迎小伙伴来找并评论区留言。对于DIY来说这个电路完全足够了,实际的产品还要考虑更多,还需优化。一键开关机还有很多方案可以实现,这里只是举例给初学者一个参考的思路,大神勿喷!
如果本文对你有所帮助,欢迎点赞关注
你们的支持就是我创作最大的动力
翻译
搜索
复制
免责声明:本站所有文章内容,图片,视频等均是来源于用户投稿和互联网及文摘转载整编而成,不代表本站观点,不承担相关法律责任。其著作权各归其原作者或其出版社所有。如发现本站有涉嫌抄袭侵权/违法违规的内容,侵犯到您的权益,请在线联系站长,一经查实,本站将立刻删除。 本文来自网络,若有侵权,请联系删除,如若转载,请注明出处:https://haidsoft.com/141939.html






