大家好,欢迎来到IT知识分享网。
一、电容的电压和电流关系
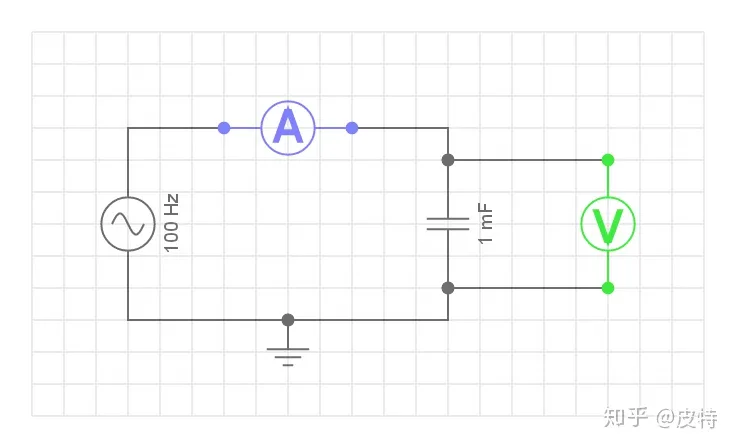
将电容接在交流电的电源两端,附上电压表和电流表查看波形:
图1-电容连接交流电
在交流电的激励下,电容上电压和电流的关系如下:
图2-电容的电压和电流关系
可以看到电压波形和电流波形都是正弦波,相位上,电流波形比电压波形提前90°(π/2),或者说滞后270°(3π/2)。不过我们还是习惯用提前90°(π/2)的说法。
这也很好理解,回顾第一篇电容文章(皮特:电容基础1——储能和滤波)。
其中,我们对电容在直流电源激励下的充放电过程有详细解释:直流电源对电容充电,刚开始充电的时候,电容电流最大,电压为0,电路相当于短路;充电完毕后,电流为0,电容电压最大,电路相当于开路。交流也有类似的过程,电流的峰值对应电压为0V,电压的峰值对应电流为0A,所以相位差90°(π/2)。
二、电容的电阻——容抗
在纯电阻的电路中,电压和电流在相位上没有任何差异,两者波形变化趋势是一致的。而在存在电容或电感的电路中,电压和电流在相位上有差异,衡量这种电路需要用到“阻抗”的概念,它是一种更广泛意义上的“电阻”,特别的,对于纯电容造成的阻抗,称为“容抗”。
容抗的计算公式如下:
图3-容抗的计算公式
可以看到容抗的大小和电容容量、信号频率有关系。以下,我们把之前例子中电容的容量从1000uF(1mF)增到大10000uF(10mF),看一下效果:
图4-电容增大的效果
图中,电流和电压相位差没变,但由于电容容量增大,容抗变小,所以电流变大为50A了(之前是5A)。
对于混合了电容、电感、电阻的阻抗计算就更复杂了,在此我们略过:
图5-电容电感电阻混合的阻抗计算
而对于纯电容或者纯电感电路的阻抗计算,在相位问题上,有些同学记不住是电容的电流领先于电压,还是电感的电流领先于电压,总是搞混。这里有个小技巧,就是想象一个英文单词——“ICE”(冰),I代表电流,C表示电容,E表示电压,在“ICE”这个单词中I领先于E,代表了电容上电流和电压的相位特性,这样是不是更容易记忆?
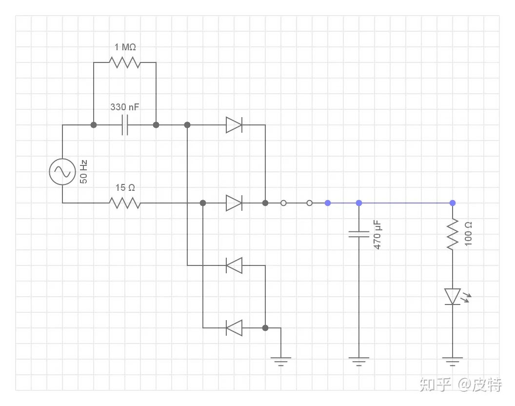
三、实验案例——Transformerless电压变换
我们利用电容的阻抗,实现一个无变压器(Transformerless)的电压变换(降压),能够让LED直接接在220VAC市电上。
电路如下:
图6-基于电容阻抗的Transformerless电压变换(降压)
大体参数计算过程如下:
- LED+限流电阻上电压要求是4~5V,电流20mA以下。
- 220VAC(有效值)需要降压到4~5V,意味着电容上消耗215VAC。
- 215VAC除以20mA,得到电容的阻抗为10.75KΩ。
- 套用电容阻抗公式,C=1/(2π*50Hz*10.75KΩ)=296nF。
- 寻找一个接近电容,即330nF。
让我们看下电路仿真,LED+限流电阻的电压可以稳定在4V左右,LED可以点亮。
图7-电路仿真效果
补充几点说明:
- 15Ω的电阻是限流用的,因为电容刚开始充电的时候电流非常大,容易超过LED可承受电流极限。其实和后面100Ω功能重复,但100Ω属于负载部分,为保证电路各模块完整性,还是把15Ω加上。
- 很多LED灯泡里面的驱动电路就是这么做的,看电路里面也没有变压器,只有明显的大电容,如下图所示。
- 这种电路设想将零线作为直流部分的接地,但是火线和零线反接应该也能工作,只是直流部分的接地建立在火线上,所以必须做好外壳的防护。
图8-220VAC LED灯泡反面的驱动电路(没有变压器,只有电容)
免责声明:本站所有文章内容,图片,视频等均是来源于用户投稿和互联网及文摘转载整编而成,不代表本站观点,不承担相关法律责任。其著作权各归其原作者或其出版社所有。如发现本站有涉嫌抄袭侵权/违法违规的内容,侵犯到您的权益,请在线联系站长,一经查实,本站将立刻删除。 本文来自网络,若有侵权,请联系删除,如若转载,请注明出处:https://haidsoft.com/148305.html







