大家好,欢迎来到IT知识分享网。
🤔🤔投简历后没面试,毋庸置疑,那就是你的简历有问题,那如何修改简历呢?下面我将给大家整理整理改简历的整个过程和一些小方法,内容干货满满:
📝💁第一步:统计目标就业城市的招聘要求:打开招聘网站,找到自己目标就业城市,根据自己的应届或工作经历来选择符合条件的招聘要求,使用表格来统计50家左右的招聘要求!改表格统计内容还有其他点,截图不好截,需要的可以找我领取吧!
(此时,你肯定会问为什么?因为要确认你自己的实际情况是否符合目标城市的招聘要求。)
📝💁第二步:修改简历的基本信息、工作经历、教育背景、自我评价:了解招聘要求后,直接先修改简历的除了项目经历和专业技能的其他部分内容。
(为什么要把这两块内容留出来呢?因为项目经历我们得从运行页面和代码逻辑梳理出点,我们需要根据这些点来明白里面具体实现的细节并使用自己的语言整理在文档上,但具体要细看项目哪些点我会为直接修改简历的人梳理好,你们只需根据这些点有选择性去看项目即可!)
📝💁第三步:修改简历的项目经历:根据我们整理的项目细节点,总结为每一点放在简历上,整理结束后看简历长度,进行适当的删减。
(我会根据你们整理的具体细节内容总结为每一点放在简历上,整体修改完后,根据简历长短对项目经验这块内容进行增删改。)
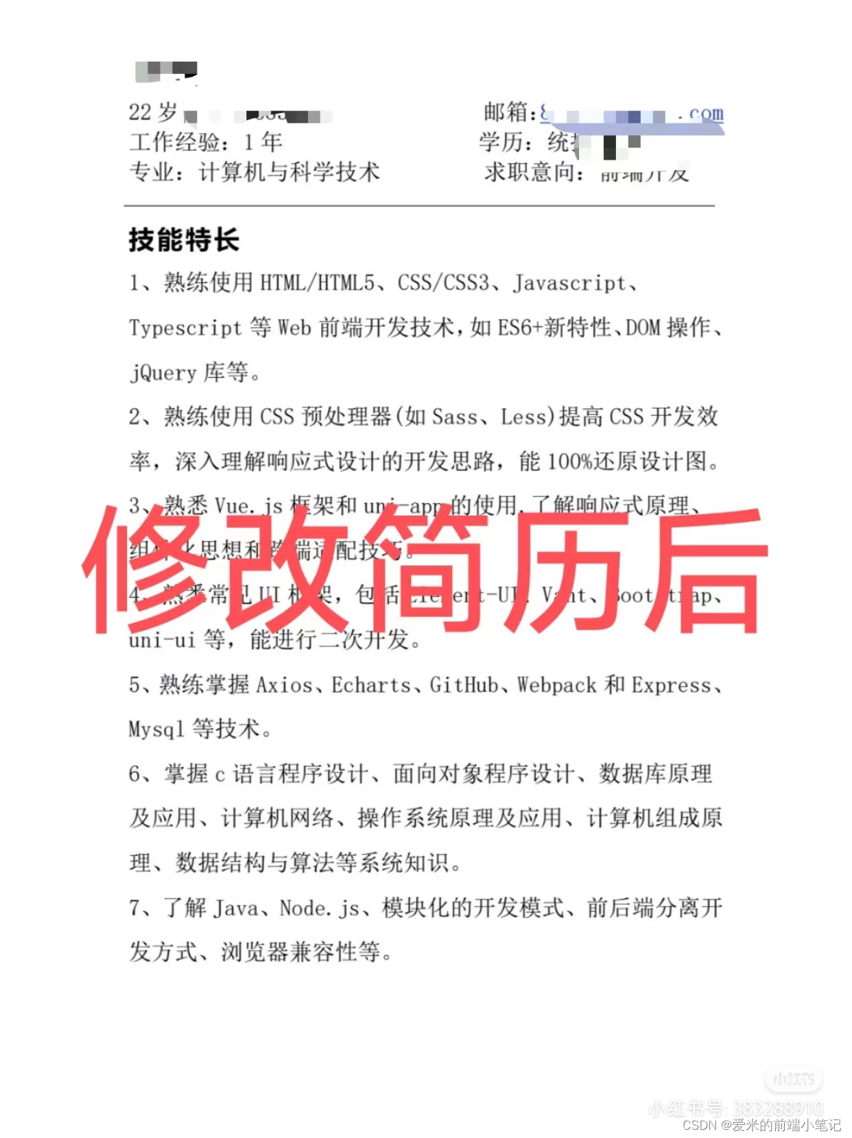
📝💁第四步:修改简历的专业技能:根据项目经历中涉及到的技术点、自身实际情况和招聘要求来总结专业技能,做到专业技能和项目经历里面的内容互相呼应的效果。
(我会根据你们以前写的专业技能和你们和我实际交流情况来进行优化修改专业技能。)
📝💁第五步:优化简历样式:整体修改简历的样式字体大小,控制好页数,不用很多页,HR可不想看这么多页的简历哦!
🙎🙎她的基本情况:普通二本应届生,找到南京的前端开发工作啦!
👏👏插播一条好消息,找过我改简历的宝子们陆陆续续都找到工作啦!很为你们开心!
👍👍大家也可按照上述步骤改简历。更多详情:爱米的前端小笔记(csdn~xitujuejin~zhiHu~Baidu~小红shu)同步更新,等整理不易,大家多多👍💛➕🤔哦!你们的支持才是我不断更新的动力!





免责声明:本站所有文章内容,图片,视频等均是来源于用户投稿和互联网及文摘转载整编而成,不代表本站观点,不承担相关法律责任。其著作权各归其原作者或其出版社所有。如发现本站有涉嫌抄袭侵权/违法违规的内容,侵犯到您的权益,请在线联系站长,一经查实,本站将立刻删除。 本文来自网络,若有侵权,请联系删除,如若转载,请注明出处:https://haidsoft.com/148777.html

