大家好,欢迎来到IT知识分享网。
PT100精密测温电路
一、需求分析
根据题目要求为:测温范围为0-100℃、测温精度要求为±1℃。由于铂电阻具有精度高、性能可靠、稳定性好的特点,且铂电阻的电阻相对变化率与温度的关系曲线线性度最好,故选择铂电阻作为敏感元件。而在国标中,铂电阻有几种不同的标准,如PT100、PT1000。分别对应着0摄氏度下铂电阻的阻值为100R和1000R,由于需要考虑铂电阻的自发热问题,所以尽量选择阻值小的铂电阻,故选择PT100为最终型号。
二、电路设计
2.1 热电阻接法
热电阻测温电路有多种接法,其中三线制会导致可调电阻的接触电阻与电桥臂的电阻相连,可能导致电桥的零点不稳。所以最后采用四线制接法,四线制解法的示意图如图一所示
PT100精密测温电路
一、需求分析
根据题目要求为:测温范围为0-100℃、测温精度要求为±1℃。由于铂电阻具有精度高、性能可靠、稳定性好的特点,且铂电阻的电阻相对变化率与温度的关系曲线线性度最好,故选择铂电阻作为敏感元件。而在国标中,铂电阻有几种不同的标准,如PT100、PT1000。分别对应着0摄氏度下铂电阻的阻值为100R和1000R,由于需要考虑铂电阻的自发热问题,所以尽量选择阻值小的铂电阻,故选择PT100为最终型号。
二、电路设计
2.1 热电阻接法
热电阻测温电路有多种接法,其中三线制会导致可调电阻的接触电阻与电桥臂的电阻相连,可能导致电桥的零点不稳。所以最后采用四线制接法,四线制解法的示意图如图一所示
图一:四线制接法
2.2 恒流源的选择
由于热电阻的自热效应,要保证流过电阻的电流尽量小,一般希望电流小于10mA,经查证铂电阻PT100自体发热1 mW约会造成0.02~0.75℃的温度变化量, 所以降低铂电阻PT100的电流亦可降低其温度变化量, 然而, 若电流太小, 则易受噪声干扰, 所以一般取值在0.5~2 mA[1],所以将恒流源电流选择为1mA恒流源。有以下两种选择
2.2.1 LM134恒流源
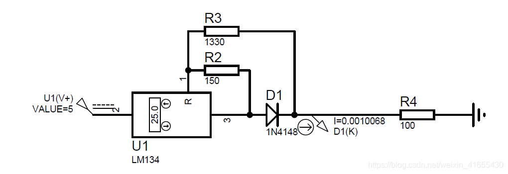
选择芯片为LM134恒流源芯片。1mA恒流源电路如图二所示
图二 1mA恒流电路
电阻R2、R3的选择根据数据手册确定,从电路上看,在温度为25℃的情况下,电流源电流为1.0068mA,即该电流源的精度为0.6%。而该电流源的输出电流的精度与R2、R3有直接的关系,所以电阻R2、R3的精度应当尽量高,为0.1%的精密电阻。当然,为了适当降低成本,也可采用可调电阻,在人工标定好电流以后,用热熔胶将电阻的调整端封住即可。但是该电路存在温漂过大的情况。该电路的工作环境温度为0-100℃,所以不予采用。
2.2.2 TL431恒压源
选择芯片为恒压源芯片TL431,然后利用电流负反馈转化为恒流源,电路如图二所示
图三 TL431恒流源
其中运放CA3140用于提高电流源的带载能力,输出电流的计算式为
I o = 1 + β β I r 10 = U − V r e f R 10 = V r e f R 3 ( R 2 + R 3 ) − V r e f R 10 = V r e f R 2 R 3 R 10 I_o=\frac{1+\beta}{\beta}I_{r10}=\frac{U-V_{ref}}{R_{10}}=\frac{\frac{V_{ref}}{R_3}(R_2+R_3)-V_{ref}}{R_{10}}=V_{ref}\frac{R_2}{R_3R_{10}} Io=β1+βIr10=R10U−Vref=R10R3Vref(R2+R3)−Vref=VrefR3R10R2
其中电阻应取0.1%的精密电阻。最后输出电流为0.996mA,即精度为0.4%,该电路相对于LM134的电路温度稳定性更好,精度更高。所以选择该电路作为电流源。
2.3放大电路的选择
由PT100分度表可知,0℃时PT100阻值为100R,100℃时PT100阻值为138.5R,所以在1mA的恒流源下,铂电阻两端的电压应在100mv到138.5mv之间波动,想要使得输出电压在0-5V之间,放大电路至少为5/138.5×1000=36.101倍。
出于高输入阻抗、低输出阻抗、高共模抑制比的优点考虑,我们在此选用的放大电路为仪表放大电路,由OP07所构成的仪表放大电路图如图四所示
图四 仪表放大电路
该电路的放大倍数由以下公式决定
U o u t = − ( V i n 1 − V i n 2 ) ( 2 R 1 R 10 + 1 ) R 13 R 11 U_{out}=-(V_{in1}-V_{in2})\left(\frac{2R_1}{R_{10}}+1\right)\frac{R_{13}}{R_{11}} Uout=−(Vin1−Vin2)(R102R1+1)R11R13
该电路同样对电阻的要求很高,电阻R1和R9 、R11和R12 、R13和R14必须严格匹配。但是在实际的运用中仅仅改变电阻R10,即可改变运放的放大倍数,虽然在仿真的时候效果与集成仪表放大器没有什么差别,但是在实际中会带来很大的影响。所以现在普遍使用集成的仪表放大器,其内部通过半导体工艺将电阻严格匹配,而通过控制电阻R10来控制电路增益。出于成本以及避免大量使用高精度电阻以及更高精度的考虑,在此选用集成仪表放大器AD623。其所构成的电路如图五所示
图五 AD623电路
其中电容全为用于平滑波形的去耦电容,所以精度无需太高,取5%的电容即可。而经查证AD623的数据手册,该电路的放大倍数由下列公式所决定
V o = ( V i n 1 − V i n 2 ) ( 1 + 100 K Ω R G ) V_o=(V_{in1}-V_{in2})(1+\frac{100K\Omega}{R_G}) Vo=(Vin1−Vin2)(1+RG100KΩ)
其中RG采用可调电阻,以方便微调放大倍数。
由于在0-100℃时,该电路输出电压为3.61-5.00V,为了进一步将输出电压范围扩大到0-5V,可以利用减法电路取出铂电阻在0-100℃电压变化的范围。减法电路直接利用仪表放大器的差分输入即可实现,具体电路如图六所示
图六 整体电路
其中R8应该为100R0.1%的精密电阻,即其阻值等于0℃时的PT100的阻值,同时通过其的电流源为与PT100所使用电流源一致的电流源,且其所处的环境温度也应当一致,以提供一个PT100在0℃下的参考电压,但是由于PT100在0℃时的阻值未必精确为100R,所以实际出厂前应当使得PT100处于0℃的条件下,R8为可调电阻,调节其阻值使得运放输出值为0V,再将可调电阻阻值固定。
3.1 性能指标
整体的测量电路已经在图五中给出,下面给出各个元件的具体性能指标
3.1.1 恒流源参数
恒流源应当具有以下几个特性
- 温度稳定性:由于我们测温环境为0-100℃,所以电流源的输出不应当对温度敏感。而TL431具有极低的温度系数,温漂低。
- 负载调整率好:如果电流纹波过大,将导致出现读数误差,根据理论分析,由于输入电压在100-138.5mV之间变化,而测温范围0-100℃,测温精度±1摄氏度,所以环境温度每升高1℃,输出电压变化应为38.5/100=0.385mV,为了保证电流的波动不影响精度,考虑最极端的情况,100摄氏度时,,此时PT100的阻值应为138.5R。则电流纹波应当小于0.385/138.5=0.000278mA,即负载变化的过程中电流的变化应当小于0.000278mA,在实际的仿真中,电流源基本不变。
3.1.2 电阻参数
R2、R3、R4、R5、R6为0.1%精密电阻,阻值标注在图中。R8采用可调电阻,用于出厂调零。图中全为给定电阻,是为了仿真方便。
3.1.3 电容参数
电容全为去耦电容,采用5%精度的即可,容值已经在图中标注出。
3.2 误差分析
主要的误差来源于电流源误差、电阻精度误差、运放放大倍数误差以及PT100内部噪声,经过仿真,输出结果如下所示,所以,该测温系统完全满足要求。如果需要进一步提高精度,可以根据PT100分度表,利用牛顿插值,推测分度表以外的温度。但是在正负1摄氏度的精度要求下,直接将PT100的温度特性视为线性的即可。
| 温度/℃ | 电压/V | 温度/℃ | 电压/V | 温度/℃ | 电压/V | 温度/℃ | 电压/V | 温度/℃ | 电压/V | 温度/℃ | 电压/V | 温度/℃ | 电压/V | 温度/℃ | 电压/V | 温度/℃ | 电压/V | 温度/℃ | 电压/V |
|---|---|---|---|---|---|---|---|---|---|---|---|---|---|---|---|---|---|---|---|
| 0 | 0 | 11 | 0.56 | 21 | 1.06 | 31 | 1.56 | 41 | 2.06 | 51 | 2.56 | 61 | 3.06 | 71 | 3.56 | 81 | 4.05 | 91 | 4.55 |
| 1 | 0.05 | 12 | 0.61 | 22 | 1.11 | 32 | 1.61 | 42 | 2.11 | 52 | 2.61 | 62 | 3.11 | 72 | 3.61 | 82 | 4.1 | 92 | 4.6 |
| 2 | 0.11 | 13 | 0.66 | 23 | 1.16 | 33 | 1.66 | 43 | 2.16 | 53 | 2.66 | 63 | 3.16 | 73 | 3.66 | 83 | 4.15 | 93 | 4.65 |
| 3 | 0.16 | 14 | 0.71 | 24 | 1.21 | 34 | 1.71 | 44 | 2.21 | 54 | 2.71 | 64 | 3.21 | 74 | 3.71 | 84 | 4.2 | 94 | 4.7 |
| 4 | 0.21 | 15 | 0.76 | 25 | 1.26 | 35 | 1.76 | 45 | 2.26 | 55 | 2.76 | 65 | 3.26 | 75 | 3.76 | 85 | 4.25 | 95 | 4.75 |
| 5 | 0.26 | 16 | 0.81 | 26 | 1.31 | 36 | 1.81 | 46 | 2.31 | 56 | 2.81 | 66 | 3.31 | 76 | 3.81 | 86 | 4.3 | 96 | 4.8 |
| 6 | 0.31 | 17 | 0.86 | 27 | 1.36 | 37 | 1.86 | 47 | 2.36 | 57 | 2.86 | 67 | 3.36 | 77 | 3.86 | 87 | 4.35 | 97 | 4.85 |
| 7 | 0.36 | 18 | 0.91 | 28 | 1.41 | 38 | 1.91 | 48 | 2.41 | 58 | 2.91 | 68 | 3.41 | 78 | 3.91 | 88 | 4.4 | 98 | 4.9 |
| 8 | 0.41 | 19 | 0.96 | 29 | 1.46 | 39 | 1.96 | 49 | 2.46 | 59 | 2.96 | 69 | 3.46 | 79 | 3.96 | 89 | 4.45 | 99 | 4.95 |
| 9 | 0.46 | 20 | 1.01 | 30 | 1.51 | 40 | 2.01 | 50 | 2.51 | 60 | 3.01 | 70 | 3.51 | 80 | 4 | 90 | 4.5 | 100 | 4.99 |
| 10 | 0.51 | 0 | 0 | 0 | 0 | 0 | 0 | 0 | 0 | 0 | 0 | 0 | 0 | 0 | 0 | 0 | 0 | 0 | 0 |
仿真软件为proteus 8.8 仿真文件可以在我的下载页面下载
如果觉得这篇文章很好,给你提供了帮助,请给我点一个赞吧
免责声明:本站所有文章内容,图片,视频等均是来源于用户投稿和互联网及文摘转载整编而成,不代表本站观点,不承担相关法律责任。其著作权各归其原作者或其出版社所有。如发现本站有涉嫌抄袭侵权/违法违规的内容,侵犯到您的权益,请在线联系站长,一经查实,本站将立刻删除。 本文来自网络,若有侵权,请联系删除,如若转载,请注明出处:https://haidsoft.com/149935.html






