大家好,欢迎来到IT知识分享网。
数据库设计说明书是一个关键文档,它提供了有关数据库的详细信息,包括设计、结构、运行环境、数据安全、管理和维护等方面的内容。
1 引言
引言部分,简要介绍数据库设计说明书的目的和内容。这部分通常包括以下内容:
引言的目的:解释为什么需要数据库设计说明书,它的重要性以及它对项目的贡献。
文档格式:描述文档的结构和组织方式,包括章节标题、页码、表格和图表的使用等。
预期读者:指明这个文档的主要受众,例如开发人员、数据库管理员、项目经理等。
参考资料:列出用于编写数据库设计说明书的参考资料,如数据库规范、标准、技术文档等。
我们可以用一个具体的项目场景来说明数据库设计说明书的重要性。例如,假设我们正在开发一个在线电子商务平台,引言可以这样扩展:
引言:在本数据库设计说明书中,我们将详细介绍我们正在开发的在线电子商务平台的数据库。这个平台将支持数百万用户、成千上万种产品和数百万个订单。数据库设计是我们项目的核心,它将确保我们的平台能够高效、可靠地处理用户数据、商品信息和交易。通过本文,我们将向您展示如何选择合适的数据库管理系统、设计数据库表结构、保障数据安全以及进行数据库的管理和维护。
2 数据库选型及运行环境
这一章节涵盖了数据库的选择和运行环境的相关信息,包括:
数据库选型说明:我们选择了MySQL作为我们的数据库管理系统,因为它是一个开源的关系型数据库系统,拥有广泛的社区支持和成熟的特性。MySQL能够轻松处理大规模数据和高并发访问,这正符合我们电子商务平台的需求。举例来说,亚马逊也曾经采用MySQL来支持其电子商务网站的数据库需求,证明了MySQL的可伸缩性和可靠性。
数据库运行环境:描述数据库服务器的硬件和软件要求,包括操作系统、网络配置和性能需求。
3 数据库总体设计
这一章节关注数据库的整体结构和设计,包括:
数据库结构设计:详细描述数据库的逻辑结构,包括实体关系模型(ER模型)、关系模式、主键、外键等。
表清单:列出数据库中的所有表格,并简要介绍它们的功能和相互关系。
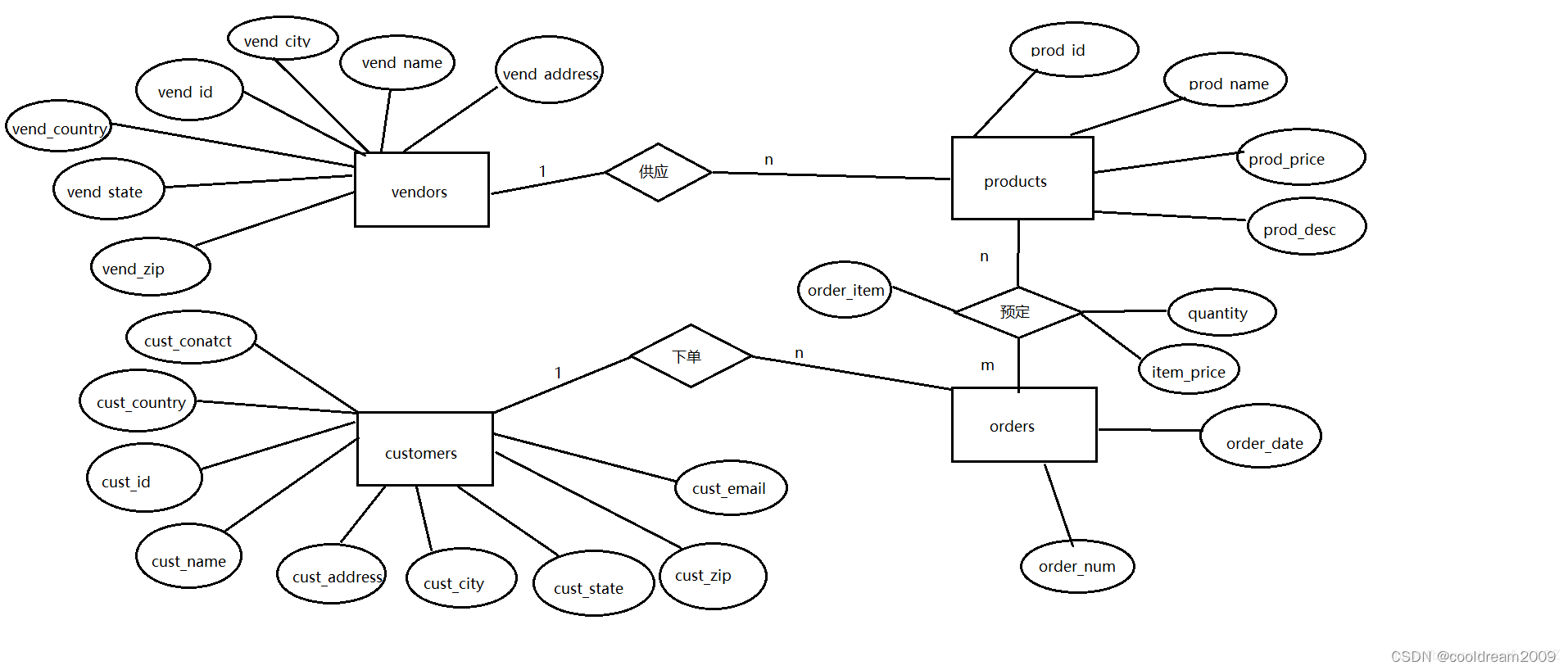
我们的数据库包括用户、产品和订单三个主要实体。下面是一个简化的实体关系图,它展示了它们之间的关系:
表清单如下所示:
用户表(User)
产品表(Product)
订单表(Order)
订单详情表(OrderDetail)
4 数据库表详细设计
这一章节是数据库设计的核心,包括:
每个表格的详细设计:为每个表格提供详细的信息,包括列名、数据类型、约束条件、索引等。
数据库表关系:描述表格之间的关系,如一对多、多对多等。
在详细设计部分,提供一个具体表格的详细示例:
让我们来看一下用户表(User)的详细设计示例:
用户表(User)
| 列名数据类型 | 主键 | 外键 | 约束条件 |
|---|---|---|---|
| 用户ID | 整数 | 是 | 非空、唯一 |
| 用户名 | 字符串(50) | 非空 | |
| 密码 | 字符串(100) | 非空 | |
| 电子邮件 | 字符串(100) | 非空、唯一 | |
| 注册日期 | 日期时间 | 非空 |
这是用户表的设计,其中包括列名、数据类型、主键、外键和约束条件。这个表将存储我们平台的用户信息。
这一章节将数据库设计与项目需求联系起来,解释数据库设计是如何满足项目需求的,包括功能需求和性能需求。
5 外部设计
外部设计部分关注数据库的使用和交互,包括:
标识符和状态:描述如何标识数据和状态,如唯一标识符、状态码等。
使用它的程序:说明哪些程序或应用程序将使用数据库,并提供它们的简要描述。
设计约定:列出关于数据输入、输出和验证的设计约定。
支持软件:介绍与数据库一起使用的支持软件,如报表生成工具、查询工具等。
6 数据安全保密设计
数据安全是数据库设计的关键方面,包括:
访问账户安全设计:描述如何设置和管理用户帐户、权限和角色。
访问连接安全设计:讨论数据库连接的安全性,包括加密和身份验证。
数据安全设计:说明如何保护敏感数据,包括加密、脱敏等措施。
7 数据库管理与维护说明
这一章节涵盖了数据库的管理和维护,包括:
数据的载入和应用程序的调试:描述如何将数据导入数据库,以及如何调试应用程序与数据库的集成。
数据库的试运行:讨论数据库的测试阶段,包括性能测试、回滚策略等。
数据库的运行和维护:说明数据库的日常运维工作,如备份、恢复、性能监测和优化等。
结语
这些章节构成了一个完整的数据库设计说明书,为项目团队、开发人员和数据库管理员提供了必要的信息,以确保数据库系统的设计、运行和维护的成功。文章应该强调数据库设计说明书的重要性,因为它在整个项目的生命周期中都起着关键的作用。通过在每个章节中提供具体示例和案例,可以更好地说明数据库设计说明书的内容和实际应用。这有助于读者更好地理解文档的重要性和实际应用价值。
免责声明:本站所有文章内容,图片,视频等均是来源于用户投稿和互联网及文摘转载整编而成,不代表本站观点,不承担相关法律责任。其著作权各归其原作者或其出版社所有。如发现本站有涉嫌抄袭侵权/违法违规的内容,侵犯到您的权益,请在线联系站长,一经查实,本站将立刻删除。 本文来自网络,若有侵权,请联系删除,如若转载,请注明出处:https://haidsoft.com/153355.html

