大家好,欢迎来到IT知识分享网。
请查看我的讲解视频以及ppt:
- 讲解视频:程序依赖图分析-SVF
- ppt:程序依赖图——以SVF为例.pdf
这篇文章包括:
- SVF介绍
- SVF源码解读
- SVF优势与不足
- 如何扩展改进
文章包括一些个人观点,若觉得有误请留言纠正,感谢🙏
在这篇文章之前强烈推荐看我公众号之前推的一篇文章:CG0’2011 “Flow-sensitive pointer analysis for millions of lines of code”
1. SVF简介
静态值流分析(Static Value Flow Analysis):静态地识别程序的控制依赖,数据依赖。例如“程序点A的信息是否能沿着某些程序路径流到程序点B”,“是否存在触发bug的不安全的内存访问”。(刚开始可以,简单地看成Def-Use或者数据依赖分析即可)
变量的值流。LLVM中存在两类变量:
- 未被取过地址的变量(top-level pointer),这类变量在LLVM IR中是register value,显式地编码为SSA形式。
- 被取过地址的变量(address-token variable),LLVM IR中是allocated memory objects,比较难去精确地计算这些内存变量的Def-Use关系。
2. 参考资料
- FSE‘2003 Tracking pointers with path and context sensitivity for bug detection in C programs 中提出的IPSSA,利用它检测外部输入(fgets)导致的缓冲区溢出。
- PLDI’2007 Practical Memory Leak Detection using Guarded Value-Flow Analysis检测内存泄漏,只能够处理top-level变量的Def-Use,利用SAT求解器消除部分误报。
- CG0’2011 “Flow-sensitive pointer analysis for millions of lines of code”。SVF的整个指针分析框架(Memory SSA构造)参考。
- ISSTA’2012“Static Memory Leak Detection Using Full-Sparse Value-Flow Analysis”,SVF的原始论文。
注解:
- (1) 实际上最早03年斯坦福提出的IPSSA就已经解决了这类针对top-level和address-token变量的Def-Use关系的建模,并形成工具。
- (2) 07年是FastCheck利用SAT求解器消除一些误报,不过FastCheck不能处理address-token变量
- (3) SVF (Saber) 相当于把(1)和(2)的工作结合了,不过SVF最初的SAT求解使用BDD编码的,最新的版本是用Z3编码SAT公式。
3. SVF框架
(1) LLVM IR前端。Clang编译程序为LLVM IR,可使用wllvm之类的工具将bitcode链接合并,以实现全程序的符号表构建。
(4) 供上层客户端使用。
4. 运行案例
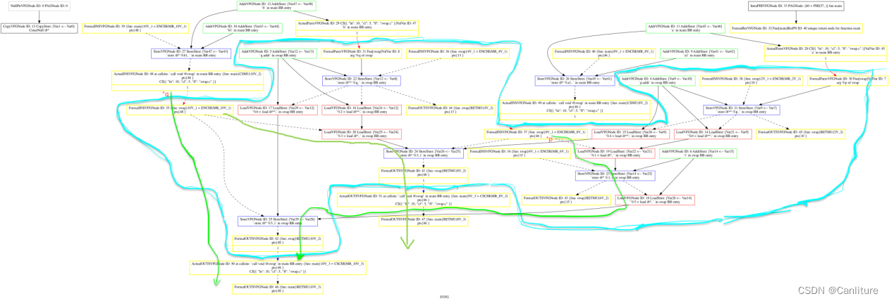
4.1 Swap例子
通过一个完整的小例子简单介绍一下SVF中间的IR。
(1) 编译LLVM IR
clang -S -c -Xclang -o0 -g -fno-discard-value-names -emit-llvm swap.c -o swap.ll opt -S -mem2reg swap.ll -o swap.ll
(2) 查看生成的Memory SSA
wpa -ander -svfg -stat=false -dump-mssa swap.ll >> swap_ssa.txt
(3) 生成SVFG,dot调试查看
wpa -ander -svfg -dump-vfg swap.ll
其中,SVF节点
- SVFStmt
- 绿色方框是AddrStmt,红色是LoadStmt,蓝色是StoreStmt,黑色是CopyStmt,紫色是GepStmt,灰色是单目双目运算操作CmpStmt,BinaryOpStmt,UnaryOpStmt。绿色是Fork/Join。
- Parameter。黄色方框表示参数。
- memory region。黄色方框。函数entry/exit或者调用点/load/store处的memory region。虚线黑边为参数传递,点线黑边为函数返回值。
(4) 查看Andersen流不敏感指针分析的约束图 (参考SVF_EUROLLVM2016 page 8/26)
wpa -nander -dump-pag -dump-constraint-graph -brief-constraint-graph=false swap.ll
4.2 CWE程序MemoryLeak
目的:主要观察SVF对全局变量的处理,以及路径敏感分析的能力。我们已知,SVF/Saber的路径敏感分析能力是SAT逻辑求解,所以能力仍然不够,这里通过一个例子来演示。
Juliet CWE的内存泄漏的一个刁钻例子,这个例子主要是有全局变量作为分支条件。
#include <stdlib.h> #include <string.h> static int static_t = 1; /* true */ static int static_f = 0; /* false */ void CWE401_Memory_Leak__char_malloc_05_bad() {
char * data; data = NULL; if(static_t) {
/* POTENTIAL FLAW: Allocate memory on the heap */ data = (char *)malloc(100*sizeof(char)); /* Initialize and make use of data */ strcpy(data, "A String"); } else {
/* INCIDENTAL: CWE 561 Dead Code, the code below will never run */ /* FIX: Use memory allocated on the stack with ALLOCA */ data = (char *)malloc(100*sizeof(char)); /* Initialize and make use of data */ strcpy(data, "A String"); } if(static_t) {
/* POTENTIAL FLAW: No deallocation */ ; /* empty statement needed for some flow variants */ } else {
/* INCIDENTAL: CWE 561 Dead Code, the code below will never run */ /* FIX: Deallocate memory */ free(data); } } static void goodB2G1() {
char * data; data = NULL; if(static_t) {
/* POTENTIAL FLAW: Allocate memory on the heap */ data = (char *)malloc(100*sizeof(char)); /* Initialize and make use of data */ strcpy(data, "A String"); } else {
/* INCIDENTAL: CWE 561 Dead Code, the code below will never run */ /* FIX: Use memory allocated on the stack with ALLOCA */ data = (char *)malloc(100*sizeof(char)); /* Initialize and make use of data */ strcpy(data, "A String"); } if(static_f) {
/* INCIDENTAL: CWE 561 Dead Code, the code below will never run */ /* POTENTIAL FLAW: No deallocation */ ; /* empty statement needed for some flow variants */ } else {
/* FIX: Deallocate memory */ free(data); } } static void goodB2G2() {
char * data; data = NULL; if(static_t) {
/* POTENTIAL FLAW: Allocate memory on the heap */ data = (char *)malloc(100*sizeof(char)); /* Initialize and make use of data */ strcpy(data, "A String"); } else {
/* INCIDENTAL: CWE 561 Dead Code, the code below will never run */ /* FIX: Use memory allocated on the stack with ALLOCA */ data = (char *)malloc(100*sizeof(char)); /* Initialize and make use of data */ strcpy(data, "A String"); } if(static_t) {
/* FIX: Deallocate memory */ free(data); } else {
/* INCIDENTAL: CWE 561 Dead Code, the code below will never run */ /* POTENTIAL FLAW: No deallocation */ ; /* empty statement needed for some flow variants */ } } static void goodG2B1() {
char * data; data = NULL; if(static_f) {
/* INCIDENTAL: CWE 561 Dead Code, the code below will never run */ /* POTENTIAL FLAW: Allocate memory on the heap */ data = (char *)malloc(100*sizeof(char)); /* Initialize and make use of data */ strcpy(data, "A String"); } else {
/* FIX: Use memory allocated on the stack with ALLOCA */ data = (char *)malloc(100*sizeof(char)); /* Initialize and make use of data */ strcpy(data, "A String"); } if(static_t) {
/* POTENTIAL FLAW: No deallocation */ ; /* empty statement needed for some flow variants */ } else {
/* INCIDENTAL: CWE 561 Dead Code, the code below will never run */ /* FIX: Deallocate memory */ free(data); } } static void goodG2B2() {
char * data; data = NULL; if(static_t) {
/* FIX: Use memory allocated on the stack with ALLOCA */ data = (char *)malloc(100*sizeof(char)); /* Initialize and make use of data */ strcpy(data, "A String"); } else {
/* INCIDENTAL: CWE 561 Dead Code, the code below will never run */ /* POTENTIAL FLAW: Allocate memory on the heap */ data = (char *)malloc(100*sizeof(char)); /* Initialize and make use of data */ strcpy(data, "A String"); } if(static_t) {
/* POTENTIAL FLAW: No deallocation */ ; /* empty statement needed for some flow variants */ } else {
/* INCIDENTAL: CWE 561 Dead Code, the code below will never run */ /* FIX: Deallocate memory */ free(data); } } void CWE401_Memory_Leak__char_malloc_05_good() {
goodB2G1(); goodB2G2(); goodG2B1(); goodG2B2(); } int main(int argc, char * argv[]) {
CWE401_Memory_Leak__char_malloc_05_good(); CWE401_Memory_Leak__char_malloc_05_bad(); return 0; }
(1) 编译
clang -S -c -Xclang -o0 -g -fno-discard-value-names -emit-llvm malloc.c -o malloc.ll opt -S -mem2reg malloc.ll -o malloc.ll
(2) 检测内存泄漏
saber -leak -stat=false malloc.ll
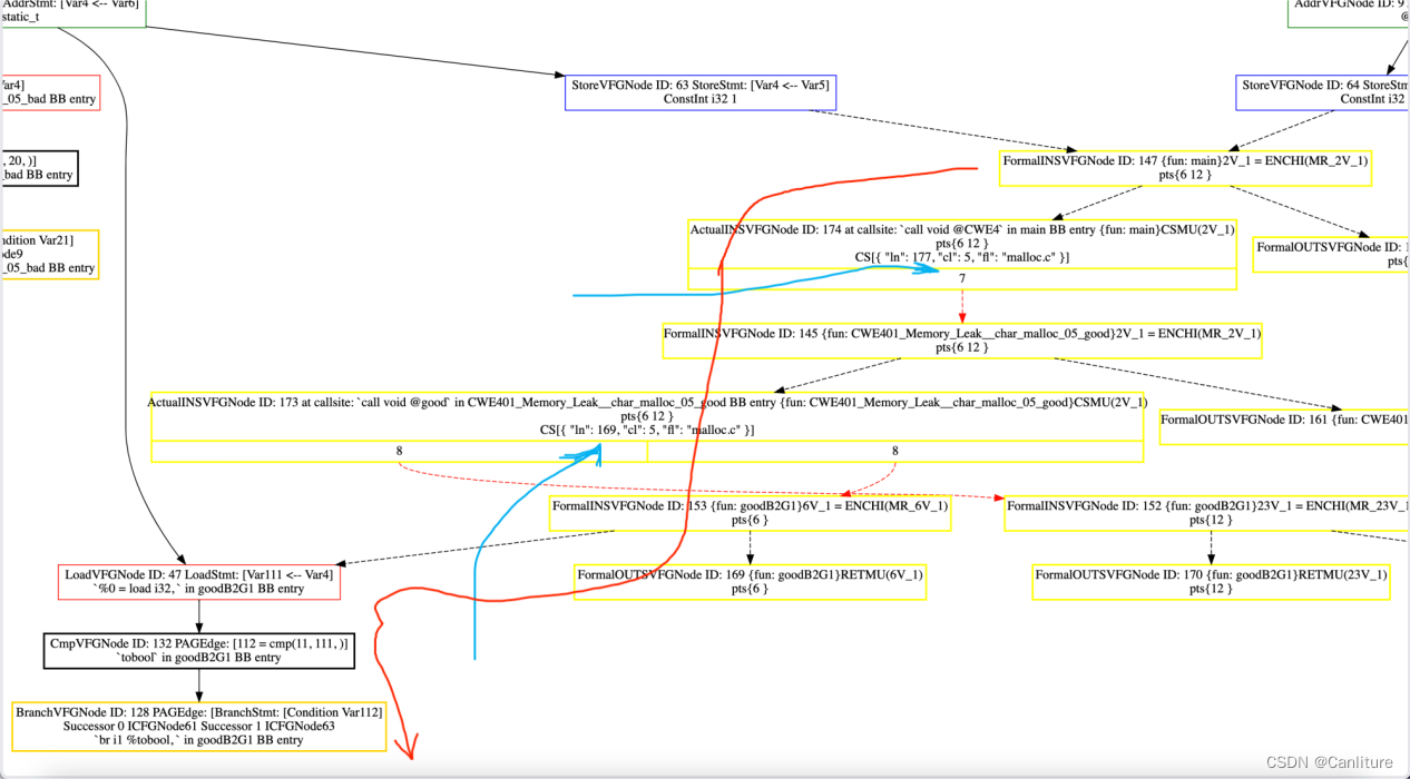
报告5个,误报4个。分析原因:5个case每个case中都存在全局变量作为分支条件,但是SVF利用SAT求解器没有对全局变量进行跨函数整数等式逻辑的处理,具体查看IR:
下面是goodG2B1函数的LLVM IR:
下面是Memory SSA:
wpa -ander -svfg -dump-mssa -stat=false malloc.ll >> malloc_mssa.txt
查看SVFG:
wpa -ander -svfg -dump-vfg malloc.ll
从图中可以看到,全局变量是全部考虑进来的(actual -> formal),并不是误报的原因。下面分析误报原因,分析方法为调试跟踪SVF的Saber运行源代码。
Saber在作污点分析的时候:
- 如果追踪污点时,污点流进全局变量,那么不继续追踪。这个跟误报原因无关,本cwe的例子是条件约束是全局变量。
- 约束求解。
- 实际上就是SAT求解(可参考FastCheck,最初Saber使用BDD进行SAT公式化简与编码)。
可以看到,约束求解条件生成部分都是SAT公式(布尔变量),并不会考虑条件变量的数据依赖以形成整型等式公式(整数算数理论,BitVector)。
其中newCond为每条if条件跳转命名一些布尔变量(fresh bool variable)。
- 实际上就是SAT求解(可参考FastCheck,最初Saber使用BDD进行SAT公式化简与编码)。
4.3 嵌入式C程序代码片段
场景:局部循环导致越界,全局数组元素变量作为整个循环的路径条件判断。
这里主要查看SVF如何对这样的嵌入式代码片段建模的(实际上SVF并不能检测越界问题)
typedef unsigned int uint_32; uint_32 SPIZL_buffer[10][4]; uint_32 control_data[10]; #define CD_SPIYC_FLAG 0 #define CD_SPIZL_T1 1 #define CD_SPI_phead 3 #define CD_SPI_ptail 9 #define C_SPI_BUFFER_LENGTH 10 void Proc_process_Buffer_SPI() {
uint_32 tempi, SPIbufdata[5]; if ((0x00 == control_data[1]) && (0x00 == control_data[0])) {
if (control_data[3] != control_data[9]) {
if (0x == (SPIZL_buffer[control_data[9]][0] & 0xFF000000)) {
for (tempi = 0 ; tempi < 5 ; tempi++) {
SPIbufdata[tempi] = SPIZL_buffer[control_data[9]][tempi]; // Overflow } } SPIZL_buffer[control_data[9]][0] = 0x00; control_data[9] = (control_data[9] + 1) % 10; } } }
(1) 编译生成IR
clang -S -c -Xclang -o0 -g -fno-discard-value-names -emit-llvm case.c -o case.ll opt -S -mem2reg case.ll -o case.ll
(2) 生成MemorySSA以及构造SVFG
wpa -ander -svfg -dump-mssa -stat=false case.ll >> case_mssa.txt wpa -ander -svfg -dump-vfg case.ll dot -Tpng -o svfg_final.svg svfg_final.dot
生成的IR如下:
生成的MemorySSA如下:
生成SVFG如下:
下面是control_data[]的局部数据依赖关系图:
下面是SPIZL_buffer[][]的局部数据依赖图:
下面是SPIbufdata[]的局部数据依赖图:
4.4 简单的指针分析测试
应用场景:分析指针是否越界,但是指针是通过数组传入成为函数的参数的,静态无法直接知道它的大小,通过指针分析就可以知道。
被测程序:
#include <stdlib.h> typedef double float64; typedef struct _SQuater {
float64 arr[4]; } SQuater; void foo4(float64 *pQ) {
pQ[4] = 0; } void foo5(SQuater *pQ) {
pQ->arr[4] = 0; } int bar4() {
float64 arr[4]; foo4(arr); SQuater *p = (SQuater *)malloc(sizeof(SQuater)); foo5(p); }
编译生成LLVM IR,生成Memory SSA,SVFG
clang -S -c -Xclang -o0 -g -fno-discard-value-names -emit-llvm case.c -o case.ll opt -S -mem2reg case.ll -o case.ll wpa -ander -svfg -dump-mssa -stat=false case.ll >> case_mssa.txt wpa -ander -svfg -dump-vfg case.ll
5. SVF源码解读
5.1 SVF中图概览
SVF中存在几种图:
(1) PAG。Program Assignment Graph程序赋值图。SVF中的核心IR。可惜它是流不敏感的,上下文不敏感的。它的存在只是为了方便构造Memory SSA时,进行指针分析预分析。
它是用来初始化Andersen式指针分析,描述初始状态下指针变量间的集合包含关系的。
(2) Constraint Graph。指针分析约束图。指针分析初始状态下,它就是PAG的一份copy,随着Andersen指针分析的迭代,会在该图上添加约束边。
(3) Call Graph。调用图,最基础的图,可直接复用。
(4) ICFG。Inter-procedural Control Flow Graph。函数间控制流图,对LLVM IR指令进行了封装。可方便地用它进行对LLVM IR分析的二次开发。
(5) SVFG。SVFG的构造严格按照3个步骤完成:① 流不敏感指针分析 ② 插入Mu/Chi ③ Full SSA构造 ④ 连接函数间Def-Use,形成SVFG
5.2 Program Assignment Graph (PAG)
SVF源码中SVFIR数据结构,就是PAG。SVF输入LLVM IR后,最初建立的图结构就是SVFIR,也叫PAG。PAG的设计就是给后续执行Andersen式的flow-,context-insensitive指针分析作准备的。所以不能够直接在SVFIR上作flow-,context-sensitive指针分析,因为它的图结构就是流不敏感,上下文不敏感的。
LLVM IR输入SVF后,转换为PAG。其中 ①节点为指针变量,或者抽象对象(alloca,malloc等)。②边表示指针变量之间的关系。
SVF中是这么定义PAG上的节点和边的:①typedef SVFVar PAGNode ②typedef SVFStmt PAGEdge。可以看到,节点就是变量,边就是被封装好的LLVM IR指令。
| 边的类型 | 指令 | 连边 |
|---|---|---|
| Address边 | p = alloca_i | alloca_i ⟶ A d d r \stackrel{Addr}{\longrightarrow} ⟶Addr p |
| Copy边 | p = q | q ⟶ C o p y \stackrel{Copy}{\longrightarrow} ⟶Copy p |
| Load边 | p = *q | q ⟶ L o a d \stackrel{Load}{\longrightarrow} ⟶Load p |
| Store边 | *p = q | q ⟶ S t o r e \stackrel{Store}{\longrightarrow} ⟶Store p |
| Field边 | p = q gep f | q ⟶ . f \stackrel{.f}{\longrightarrow} ⟶.f p |
5.3 ConstraintGraph
Constraint Graph为Andersen指针分析约束图。指针分析的初始状态时,Constraint Graph为PAG的一份拷贝,然后根据Andersen指针分析的传播规则,沿着Constraint Graph的边不断迭代地传播指向信息,在这个迭代的过程中可能在Constraint Graph上引入新的节点和边。
5.3 Inter-procedural Control Flow Graph
- AssignStmt
- AddrStmt: lhs = &rhs
- CallPE: lhs = call_fun (arg1, arg2, …)
- CopyStmt: lhs = rhs
- GepStmt: lhs = rhs -> field1 -> field2
- LoadStmt: lhs = *rhs
- StoreStmt: *lhs = rhs
- RetPE: return ®?
- TDForkStmt: fork()
- TDJoinStmt: join()
- MultiOpndStmt
- BinaryOpStmt: lhs = a op b
- CmpStmt: lhs = a cmp b
- PhiStmt: lhs = phi (op1, op2, …)
- SelectStmt: lhs = c ? rhs1 : rhs2
- BranchStmt: if语句或者switch语句
- switch/if (cond):
case a1: goto label1
case a2; goto label2
…
- switch/if (cond):
- UnaryOpStmt: lhs = op rhs
SVF指令中变量为SVFVar,它同时又是PAG中的节点,所以它有一个唯一节点ID,有前驱/后继边(PAGEdge)表示与它相关的语句(PAGEdge,SVFStmt)。
它的子类如下: - DummyObjVar
- DummyValVar
- FIObjVar。o.*,字段不敏感时生成
- ObjVar: 抽象对象
- MemObj。alloca, malloc等。
- GepObjVar。o->field,表示MemObj的一个字段
- ValVar: 指针变量
- GepValVar。var->field,表示指针变量的一个字段
- RetPN: 返回值变量
5.3 Sparse Value-Flow Graph
6. 扩展点
6.1. 流敏感指针分析
SVF自带的流敏感指针分析实现。①在PAG上构造Constraint Graph执行预分析,flow-,context-insensitive Andersen式全程序指针分析AndersenWaveDiff。②利用已有全程序指针分析结果对程序划分内存 ③构造Full SSA,连接全程序函数间Def-Use形成SVFG ④在稀疏图上执行稀疏指针分析,该指针分析是流敏感的。
可以看到在PAG IR上不能直接作流敏感指针分析,也不能作单函数模块化指针分析。SVF的框架要求它先构造全程序Memory SSA,SVFG,然后在SVFG上执行稀疏的流敏感指针分析。
所以,我们的任务是作模块化的,单函数流敏感的指针分析,不能在PAG/SVFIR上作,因为它是全程序的,flow-,context-insensitive的。于是得在SVF封装的Interprocedural Control Flow Graph (ICFG)上自己重新实现一套。
7. 总结
免责声明:本站所有文章内容,图片,视频等均是来源于用户投稿和互联网及文摘转载整编而成,不代表本站观点,不承担相关法律责任。其著作权各归其原作者或其出版社所有。如发现本站有涉嫌抄袭侵权/违法违规的内容,侵犯到您的权益,请在线联系站长,一经查实,本站将立刻删除。 本文来自网络,若有侵权,请联系删除,如若转载,请注明出处:https://haidsoft.com/119855.html


























