大家好,欢迎来到IT知识分享网。
功能描述
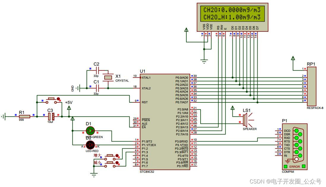
1、采用51单片机作为主控芯片;
2、采用ZE08-CH2O传感器检测甲醛浓度;
3、采用LCD1602作为显示器件;
4、采用红灯/绿灯指示浓度状态;
5、采用蜂鸣器进行浓度超标报警;
6、可通过按键对报警阈值进行修改;
电路设计
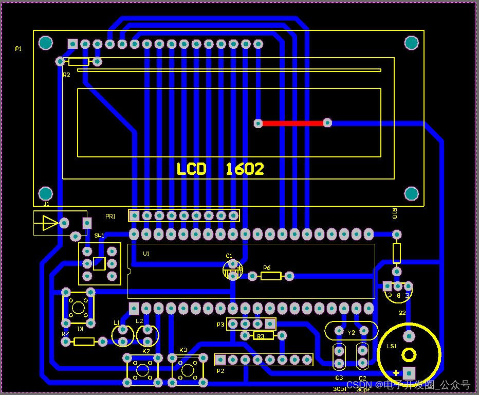
采用Altium Designer作为电路设计工具。Altium Designer通过把原理图设计、PCB绘制编辑、拓扑逻辑自动布线、信号完整性分析和设计输出等技术的完美融合,为设计者提供了全新的设计解决方案,使设计者可以轻松进行设计,熟练使用这一软件必将使电路设计的质量和效率大大提高。
单片机管脚说明:
P0端口(P0.0-P0.7):P0口为一个8位漏极开路双向I/O口,每个引脚可吸收8TTL门电流。当P1口的管脚第一次写1时,被定义为高阻输入。P0能够用于外部程序数据存储器,它可以被定义为数据/地址的第八位。在FIASH编程时,P0 口作为原码输入口,当FIASH进行校验时,P0输出原码,此时P0外部必须被拉高。
P1端口(P1.0-P1.7):P1口是一个内部提供上拉电阻的8位双向I/O口,P1口缓冲器能接收输出4TTL门电流。P1口管脚写入1后,被内部上拉为高电平,可用作输入,P1口被外部下拉为低电平时,将输出电流,这是由于内部上拉的缘故。在FLASH编程和校验时,P1口作为第八位地址接收。
P2端口(P2.0-P2.7):P2口为一个内部上拉电阻的8位双向I/O口,P2口缓冲器可接收,输出4个TTL门电流,当P2口被写“1”时,其管脚被内部上拉电阻拉高,且作为输入。并因此作为输入时,P2口的管脚被外部拉低,将输出电流。这是由于内部上拉的缘故。P2口,用于外部程序存储器或16位地址外部数据存储器进行存取时,P2口输出地址的高八位。在给出地址“1”时,它利用内部上拉优势,当对外部八位地址数据存储器进行读写时,P2口输出其特殊功能寄存器的内容。P2口在FLASH编程和校验时接收高八位地址信号和控制信号。
P3端口(P3.0-P3.7):P3口管脚是一个带有内部上拉电阻的8位的双向I/O端口,可接收输出4个TTL门电流。当P3口写入“1”后,它们被内部上拉为高电平,并用作输入。作为输入端时,由于外部下拉为低电平,P3口将输出电流(ILL)。P3口同时为闪烁编程和编程校验接收一些控制信号。
RST(9):复位输入。在振荡器运行时,有两个机器周期(24个振荡周期)以上的高电平出现在此引脚时,将使单片机复位,只要这个引脚保持高电平,51芯片便循环复位。复位后P3.0-P3.7口均置1,引脚表现为高电平,程序计数器和特殊功能寄存器SFR全部清零。当复位脚由高电平变为低电平时,芯片为ROM的00H处开始运行程序。复位操作不会对内部RAM有所影响。
ALE/PROG (30):当访问外部存储器时,地址锁存允许的输出电平用于锁存地址的地低位字节。在FLASH编程期间,此引脚用于输入编程脉冲。在平时,ALE端以不变的频率周期输出正脉冲信号,此频率为振荡器频率的1/6。因此它可用作对外部输出的脉冲或用于定时目的。然而要注意的是:每当用作外部数据存储器时,将跳过一个ALE脉冲。如果想禁止ALE的输出可在SFR8EH地址上置0。此时, ALE只有在执行MOVX,MOVC指令是ALE才起作用。另外,该引脚被略微拉高。如果微处理器在外部执行状态ALE禁止,则置位无效。
PSEN(29):外部程序存储器的选通信号。在由外部程序存储器取指令期间,每个机器周期两次PSEN有效。但在访问外部数据存储器时,这两次有效的PSEN信号将不出现。
EA/VPP(31):当EA保持低电平时,则在此期间外部程序存储器(0000H-FFFFH),不管是否有内部程序存储器。注意加密方式1时,EA将内部锁定为RESET;当EA端保持高电平时,此间内部程序存储器。在FLASH编程期间,此引脚也用于施加12V的编程电源(VPP)。
仿真设计
采用Proteus作为仿真设计工具。Proteus是一款著名的EDA工具(仿真软件),从原理图布图、代码调试到单片机与外围电路协同仿真,一键切换到PCB设计,真正实现了从概念到产品的完整设计。
主程序设计
void main() { uchar h,l; LCD1602_cls(); //LCD 1602 调用初始化程序 TMOD=0x21; //配置定时 TH0=0x4c; //50ms 定时赋值 TL0=0x00; ET0=1; TR0=1; TH1=0xfd; //串口波特率定时初始 TL1=0xfd; SCON=0x50; //只发送 EA=1; //打开定时总中断 ES=1; //打开串口中断 TR1=1; h=byte_read(0x2000); l=byte_read(0x2001); //读取保存的数据 ch2o_H=h*256+l; if(ch2o_H>700) ch2o_H=80; while(1) { show(); //显示函数 key(); //按键处理程序 proc(); //超限处理程序 } }
源文件获取
关注公众号【电子开发圈】,首页回复 “甲醛” 获取;
免责声明:本站所有文章内容,图片,视频等均是来源于用户投稿和互联网及文摘转载整编而成,不代表本站观点,不承担相关法律责任。其著作权各归其原作者或其出版社所有。如发现本站有涉嫌抄袭侵权/违法违规的内容,侵犯到您的权益,请在线联系站长,一经查实,本站将立刻删除。 本文来自网络,若有侵权,请联系删除,如若转载,请注明出处:https://haidsoft.com/125348.html


