大家好,欢迎来到IT知识分享网。
介绍
本文介绍了HCNR200和HCNR201高线性模拟光耦合器的操作和应用。详细介绍了光耦合器的内部操作和伺服控制机制。本文给出了一些应用实例,从电机控制电流传感到传统的过程控制中的电流回路通信。本文还介绍了这些光耦合器的评估板。
HCNR200/201高线性模拟光耦合器由一个高性能的砷化铝镓LED组成,它可以照亮两个紧密匹配的光电二极管,PD1和PD2,如图1所示。输入光电二极管,PD1可用于监测,从而稳定,LED的光输出。因此,LED的非线性和漂移特性可以实际上被消除。输出光电二极管PD2产生与LED的光输出线性相关的光电流。光电二极管的紧密匹配与封装的先进设计,保证了光耦合器的高线性度和稳定的增益特性[1].HCNR200/201有400毫升宽体DIP-8封装(见图2),具有鸥翼表面安装选项。表1显示了HNCR200/201的选择指南。
HCNR200/201可用于隔离模拟信号,需要良好的稳定性、线性度、带宽和低成本。HCNR200/201非常灵活,通过适当的应用电路设计,能够在多种不同的模式下工作,包括:单极/双极、交流/直流和反相/非反相。HCNR200/201是解决许多模拟隔离问题的一个很好的解决方案,其中我们在这里讨论了几个应用实例。
图1.HCNR200和HCNR201的示意图。
图2. HCNR200和HCNR201 400 mil宽体DIP-8软件包。
表1。HCNR200和HCNR201的选择指南。
零件编号 |
包装 |
转移增益公差(%) |
直流非线性(%) |
CTR (%) |
CTR (%) |
VISO(VRMS) |
VIORM (Vpeak) |
最高 |
最高 |
最小 |
最高 |
最小 |
|||
HCNR200 |
400 mil widebody |
±15 |
0.25 |
0.25 |
0.75 |
5000(a) |
1414(b) |
|
NCNR201 |
400 mil widebody |
±5 | 0.05 |
0.36 |
0.72 |
5000(a) |
1414(b) |
图3。一个典型的电机驱动方框图。
操作理论
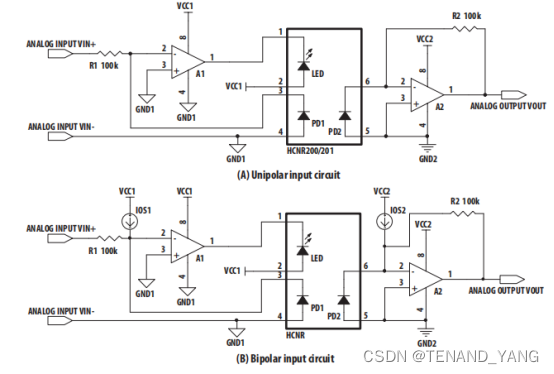
操作1,p。从图4A可以看出,电路可能不明显,特别是电路的输入部分。运放器总是试图保持相同的输入电压在其两个输入在一个线性反馈,闭环连接。因此,输入侧运放器A1总是试图在光电二极管PD1上放置零伏。现在,如果有一些正电压文+如果应用于输入端,运放输出将倾向于摆动到负轨道,导致LED电流流动。
这个VIN+将导致一个电流流过R1,并且LED光的输出将被PD1检测到,从而产生一个电流IPD1.假设A1是一个完美的运算放,没有电流流入A1的输入;因此,所有流过R1的电流都将流过PD1。由于A1的“+”输入是0V,通过R1的电流,因此IPD1同样,也等于VIN+/R1,或IPD1=文+/r1.
请注意IPD1只取决于输入电压和 r1的值与LED的光输出特性无关。当LED的光输出随温度变化时,放大器A1进行调整如果以补偿并保持PD1中的恒定电流。也要注意IPD1正与文+,给出了输入电压和光电二极管电流之间的非常线性关系。光电二极管的输入光功率和输出电流之间的关系是非常线性的。因此,通过稳定和线性化IPD1,LED的光输出也被稳定和线性化。由于LED的光落在两个光电二极管上,IPD2也会稳定下来。
由于PD1和PD2彼此相同,IPD2应等于IPD1完美地在现实中,这种关系包括一个系数K3.所以我们有IPD2=K3xIPD1,在哪里K3数据表是传输增益中定义的(K3=IPD2/IPD1= 1).放大器A2和电阻R2形成一个跨电阻放大器,可以转换IPD2回到电压,虚拟输出在哪里虚拟输出=IPD2x R2. 结合上述三个方程,得到一个总体的前- 表示输出电压与输入电压之间的关系的表达式,VOUT/VIN+= K3 x(R2/R1)。
因此,两者之间的关系文+和虚拟输出是恒定的,线性的,并且与LED的光输出特性无关。仅通过调整R2与R1的比值,即可调整模拟隔离块电路的增益。
图4A为单极配置,只容纳正电压输入。图4B被配置为容纳双极输入(一个同时发生正波动和负波动的信号 )。两个当前源,IOS1和IOS2,被添加以偏移信号,使它似乎是单极的光耦合器。电流源IOS1提供足够的偏移量,以确保IPD1总是积极的。第二个当前源,IOS2,提供一个偏移量,以获得所需值的净电路偏移量电压(e。g., 如果同时使用正、负电源,则可能需要0V,而中间电压可能更适合于单个正电源电路的情况)。当前来源IOS1和IOS2可以简单地实现为将电阻连接到合适的电压源。请注意,偏移量的性能取决于的匹配IOS1和IOS2而且也依赖于光耦合器的增益。
图4。(A)单极输入和(B)双极输入的模拟隔离块的简化原理图。
用于电流感应和电压监测的隔离放大器
除了HCNR200和HCNR201外,还提供了一系列微型隔离放大器和隔离A/D转换器,用于与单片机或数字信号处理(DSP)单元的直接接口,以服务于电流传感和电压监测的目的。这种复杂的模拟光电隔离器越来越取代霍尔效应传感器来测量和监测反馈参数,如交流相电流、直流轨道/母线电流、直流母线电压和温度。
使用隔离放大器和隔离的A/D转换器的一些关键优点:
- 可靠性高,使用寿命长,变速/频率控制能力
- 变速/频率控制能力
- 包装尺寸和占地面积较小
- 低功耗
- 低成本
- 安全光隔离(电流隔离)
- 监管机构和安全机构的批准
当前的环路通信应用程序
在过程控制行业中,电流回路已成为传感器信号传输的标准方法[4].这种方法对于长距离传输(最高可达10公里)特别有用。电流回路是一个非常灵活的通信接口。有几种类型的电流回路:模拟(线性电流表示模拟信号)、逻辑(高和低逻辑电平表示MARK和空间状态),以及使用HART®(高速公路可寻址远程换能器)通信协议的组合模拟和数字电流回路。
与电压信号相比,电流回路具有以下优点:
- 对噪声不敏感,对线阻抗产生的误差免疫
- 无幅度损耗的长距离传输
- Subarub便宜的2线电缆
- Subarb低EMI灵敏度
- 检测离线传感器、传输线路中断和其他故障
在4-20 mA电流回路中添加绝缘材料对于保护系统电子设备免受电子噪声和瞬变现象的影响非常重要,这在工业过程监测应用中很常见。绝缘屏障允许传感器被电流隔开数百甚至数千伏特。HCNR200和HCNR201提供了目前最高水平的安全和监管性能,这使它们适合于这些应用程序。宽体封装有400毫升的铅间距,以满足所要求的外部爬电和间隙要求。
UL/CSA Viso耐压等级为5000 Vrms (1分钟),IEC/EN/ DIN EN 60747-5-2工作电压规格为1414 Vpeak。施工中设有内部间隙1mm(通过绝缘距离),外部漏电10 mm,外部间隙9.6 mm。这些装置不仅适用于需要加强绝缘的应用,而且也适用于由于其结构造成的故障安全设计。除了HCNR200/201之外,HCPL-4100和HCPL-4200光耦合的20mA电流回路发射器和接收器也分别提供给使用20 mA逻辑电流回路[5,6]的系统. 4-20 mA模拟电流回路发射器和接收机的示例框图分别如图5和6所示。
图5。一个4-20 mA模拟电流回路变送器的方框图。
图6。一个4-20 mA模拟电流回路接收器的方框图。
线性输入范围
由于HCNR200/201优越的性能和设计灵活性,这些设备正在看到越来越多的应用。这吸引了一些类似的产品进入市场。一些产品包括LED和PIN光电二极管,而其他一些产品包括LED和光电晶体管。它们都出现在相似的元件排列中,利用伺服反馈的优势来实现更好的线性性能。由于固有的高led-光电二极管线性,光电二极管的紧密匹配和封装的先进设计,确保了HCNR200和HCNR201的高线性和稳定的增益特性。这种出色的表现使他们在同龄人中脱颖而出。
除了线性性能的区别外,在组件选择过程中还值得考虑的一点是电路的线性输入范围(LIR)。电路的LIR决定输入信号的动态范围,可以享受线性要求的片,这又由一个特定的光电-决定普勒的数据表中规定的线性响应范围。例如,在HCNR200和HCNR201数据表上,规定了HCNR200在5 nA < 测试条件下的直流非线性(最佳拟合)的典型值为 0.01%,最大值为0.25%插入相位延迟< 50 µA,0 V <VPD< 15 V [1, p.7].使用各自数据表中的光电探测器电流或输出的光电探测器电流(当指定LED电流时)的测试条件来计算电路的LIR。
必须对应用电路拓扑进行假设,以达到来自不同供应商的各种线性模拟光耦合器的LIR的比较。在这种情况下,已使用图4A所示的应用电路来计算输入电压的LIR。从图7所示的比较图,可以看出,HCNR200/201有一个更宽的线性响应范围,这意味着电路使用HCNR200/201享有更宽的线性输入电压范围比同行(宽60 dB,66 dB宽66 dB比较B)。
图7。不同光耦合器的线性输入范围的比较。
总结
在一个典型的应用中,一个外部反馈放大器可以与PD1一起用于监测LED的光输出,并自动调整LED电流,以补偿LED的光输出的任何非线性或变化。反馈放大器的作用是稳定和线性化LED的光输出。然后输出的光电二极管将LED稳定的、线性的光输出转换为电流,然后由另一个放大器转换回电压。通过对应用电路的适当设计,这些成熟的、通用的模拟光耦合器能够在多种不同的模式下运行,以满足各种模拟隔离的需求。
免责声明:本站所有文章内容,图片,视频等均是来源于用户投稿和互联网及文摘转载整编而成,不代表本站观点,不承担相关法律责任。其著作权各归其原作者或其出版社所有。如发现本站有涉嫌抄袭侵权/违法违规的内容,侵犯到您的权益,请在线联系站长,一经查实,本站将立刻删除。 本文来自网络,若有侵权,请联系删除,如若转载,请注明出处:https://haidsoft.com/142130.html






