大家好,欢迎来到IT知识分享网。
前言
本篇文章是进程管理与调度的第一篇文章,进程管理与调度内容较多,后面会陆续更新,今天主要是讲进程(对于内核来说,叫任务 task 更好一点,下文我都用任务来代替进程)调度时要做哪一些事情,也就是schedule函数。
schedule函数是Linux内核中的主调度器,除此之外还有周期性调度器。
考虑到文章篇幅,在这里我只讨论普通进程,其调度算法采用的是CFS(完全公平)调度算法。
至于CFS调度算法的实现后面后专门写一篇文章,这里只要记住调度时选择一个优先级最高的任务执行
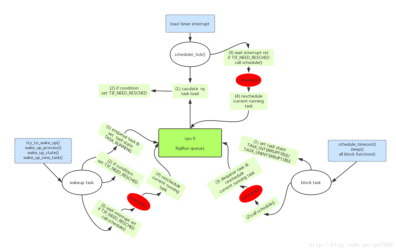
Linux进程调度(schedule)的框架如上图所示:
调度程序依靠几个函数来完成调度工作的:
(1)主动调度 – schedule()
(2)周期调度 – schedule_tick()
(3)高精度时钟调度 – hrtimer_interrupt()
(4)进程唤醒时调度 – wake_up_process()
本文主要介绍主动调度 – schedule()。
一、调度单位简介
1.1 task_struct 结构体简介
对于Linux内核来说,调度的基本单位是任务,用 struct task_struct 表示,定义在include/linux/sched.h文件中,这个结构体包含一个任务的所有信息,结构体成员很多,在这里我只列出与本章内容有关的成员:
struct task_struct {
...... (1) volatile long state; (2) const struct sched_class *sched_class; (3) void *stack; struct thread_struct thread; struct mm_struct *mm, *active_mm; ...... }
(1)state :表示任务当前的状态,当state为TASK_RUNNING时,表示任务处于可运行的状态,并不一定表示目前正在占有CPU,也许在等待调度,调度器只会选择在该状态下的任务进行调度。该状态确保任务可以立即运行,而不需要等待外部事件。
简单来说就是:任务调度的对象是处于TASK_RUNNING状态的任务。
处于TASK_RUNNING状态的任务,可能正在执行用户态代码,也可能正在执行内核态的代码。
(2)sched_class :表示任务所属的调度器类,我们这里只讲CFS调度类。
// kernel/sched/sched.h struct sched_class {
...... //将任务加入可运行的队列中 void (*enqueue_task) (struct rq *rq, struct task_struct *p, int flags); //将任务移除可运行的队列中 void (*dequeue_task) (struct rq *rq, struct task_struct *p, int flags); //选择一下将要运行的任务 struct task_struct * (*pick_next_task) (struct rq *rq, struct task_struct *prev, struct pin_cookie cookie); ...... } extern const struct sched_class fair_sched_class;
// kernel/sched/fair.c const struct sched_class fair_sched_class; /* * All the scheduling class methods: */ const struct sched_class fair_sched_class = {
...... .enqueue_task = enqueue_task_fair, //CFS 的 enqueue_task 实例 .dequeue_task = dequeue_task_fair, //CFS 的 dequeue_task 实例 .pick_next_task = pick_next_task_fair, //CFS 的 pick_next_task 实例 ...... }
(3)任务上下文:表示任务调度时要切换的任务上下文(任务切换只发生在内核态)。
stack:当前任务的内核态堆栈(用户态的sp,用户态的ip,在内核栈顶部的 pt_regs 结构里面)
thread :也叫任务的硬件上下文,主要包含了大部分CPU寄存器(如:内核栈sp)。
struct mm_struct *mm :切换每个任务用户态的虚拟地址空间(每个任务的用户栈都是独立的,都在内存空间里面,切换任务的虚拟地址空间,也就切换了任务的用户栈)。
1.2 task_struct 结构体的产生
任务(task_struct) 的来源有三处:
(1) fork():该函数是一个系统调用,可以复制一个现有的进程来创建一个全新的进程,产生一个 task_struct,然后调用wake_up_new_task()唤醒新的进程,使其进入TASK_RUNNING状态。
(2) pthread_create():该函数是Glibc中的函数,然后调用clone()系统调用创建一个线程(又叫轻量级进程),产生一个 task_struct,然后调用wake_up_new_task()唤醒新的线程,使其进入TASK_RUNNING状态。
(3)kthread_create():创建一个新的内核线程,产生一个 task_struct,然后wake_up_new_task(),唤醒新的内核线程,使其进入TASK_RUNNING状态。
其实这三个API最后都会调用 _do_fork(),不同之处是传入给 _do_fork() 的参数不同(clone_flags),最终结果就是进程有独立的地址空间和栈,而用户线程可以自己指定用户栈,地址空间和父进程共享,内核线程则只有和内核共享的同一个栈,同一个地址空间。因此上述三个API最终都会创建一个task_struct结构。
备注:这里没有讨论vfok()。
总结:上述三个方式都产生了一个任务 task_struct,然后唤醒该任务使其处于TASK_RUNNING状态,然后这样调度器就可以调度 任务(task_struct)了。
关于上述三者的区别也就是进程,线程(轻量级进程),内核线程的区别我会在下一篇文章中进行解释,这一部分内容很多,在这里解释就占用了太多篇幅。
还有一个来源就是0号进程(又叫 idle 进程),每个逻辑处理器上都有一个,属于内核态线程,只有在没有其他的任务处于TASK_RUNNING状态时(系统此时处于空闲状态),任务调度器才会选择0号进程,然后重复执行 HLT 指令。
HLT 指令 :停止指令执行,并将处理器置于HALT状态。简单来说让该CPU进入休眠状态,低功耗状态。
(该指令只能在 privilege level 0执行,且CPU指的是逻辑CPU而不是物理CPU,每个逻辑CPU都有一个idle进程)。
1.3 struct rq 结构体
目前的x86_64都有多个处理器,那么对于所有处于TASK_RUNNING状态的任务是应该位于一个队列还有每个处理器都有自己的队列?
Linux采用的是每个CPU都有自己的运行队列,这样做的好处:
(1)每个CPU在自己的运行队列上选择任务降低了竞争
(2)某个任务位于一个CPU的运行队列上,经过多次调度后,内核趋于选择相同的CPU执行该任务,那么上次任务运行的变量很可能仍然在这个CPU缓存上,提高运行效率。
在这里我只讨论普通任务的调度,因为linux大部分情况下都是在运行普通任务,普通任务选择的调度器是CFS完全调度。
在调度时,调度器去 CFS 运行队列找是否有任务需要运行。
DEFINE_PER_CPU_SHARED_ALIGNED(struct rq, runqueues);
struct rq {
....... unsigned int nr_running; //运行队列上可运行任务的个数 struct cfs_rq cfs; // CFS 运行队列 struct task_struct *curr, //当前正在运行任务的 task_struct 实例 struct task_struct *idle, //指向idle任务的实例,在没有其它可运行任务的时候执行 ...... }
二、schedule函数详解
2.1 schedule函数简介
上文说到任务调度器是对于可运行状态(TASK_RUNNING)的任务进行调度,如果任务的状态不是TASK_RUNNING,那么该任务是不会被调度的。
调度的入口点是schedule()函数,定义在 kernel/sched/core.c 文件中,这里删掉了很多代码,只留了重要的代码:
asmlinkage __visible void __sched schedule(void) {
...... preempt_disable(); //禁止内核抢占 __schedule(false); //任务开始调度,调度的过程中禁止其它任务抢占 sched_preempt_enable_no_resched(); //开启内核抢占 ...... }
__schedule的参数preempt是bool类型,表示本次调度是否为抢占调度:
/* * The below macro ___wait_event() has an explicit shadow of the __ret * variable when used from the wait_event_*() macros. * * This is so that both can use the ___wait_cond_timeout() construct * to wrap the condition. * * The type inconsistency of the wait_event_*() __ret variable is also * on purpose; we use long where we can return timeout values and int * otherwise. */ #define ___wait_event(wq, condition, state, exclusive, ret, cmd) \ ({
\ __label__ __out; \ wait_queue_t __wait; \ long __ret = ret; /* explicit shadow */ \ \ init_wait_entry(&__wait, exclusive ? WQ_FLAG_EXCLUSIVE : 0); \ for (;;) {
\ long __int = prepare_to_wait_event(&wq, &__wait, state);\ \ if (condition) \ break; \ \ if (___wait_is_interruptible(state) && __int) {
\ __ret = __int; \ goto __out; \ } \ \ cmd; \ } \ finish_wait(&wq, &__wait); \ __out: __ret; \ }) #define __wait_event(wq, condition) \ (void)___wait_event(wq, condition, TASK_UNINTERRUPTIBLE, 0, 0, \ schedule()) / * wait_event - sleep until a condition gets true * @wq: the waitqueue to wait on * @condition: a C expression for the event to wait for * * The process is put to sleep (TASK_UNINTERRUPTIBLE) until the * @condition evaluates to true. The @condition is checked each time * the waitqueue @wq is woken up. * * wake_up() has to be called after changing any variable that could * change the result of the wait condition. */ #define wait_event(wq, condition) \ do {
\ might_sleep(); \ if (condition) \ break; \ __wait_event(wq, condition); \ } while (0)
(2)当前进程需要睡眠一段特定的时间(不等待任何事件)时,调用一个sleep()类函数将自己的状态设为TASK_INTERRUPTIBLE或者TASK_UNINTERRUPTIBLE但不进入任何等待队列,然后设置一个合适的唤醒定时器,最后调用schedule()发起调度;
(3)当前进程单纯地想要让出CPU控制权时,调用yield()函数将自己的状态设为TASK_RUNNING并依旧处于运行队列,然后执行特定调度类的yield_task()操作,最后调用schedule()发起自愿调度。
/ * sys_sched_yield - yield the current processor to other threads. * * This function yields the current CPU to other tasks. If there are no * other threads running on this CPU then this function will return. * * Return: 0. */ SYSCALL_DEFINE0(sched_yield) {
struct rq *rq = this_rq_lock(); schedstat_inc(rq->yld_count); current->sched_class->yield_task(rq); /* * Since we are going to call schedule() anyway, there's * no need to preempt or enable interrupts: */ __release(rq->lock); spin_release(&rq->lock.dep_map, 1, _THIS_IP_); do_raw_spin_unlock(&rq->lock); sched_preempt_enable_no_resched(); schedule(); return 0; }
例举一处主动调度的地方(进程变成阻塞态,主动调用了schedule函数):
static void d_wait_lookup(struct dentry *dentry) {
if (d_in_lookup(dentry)) {
//调用DECLARE_WAITQUEUE静态创建一个等待队列 //等待队列由等待某些事件发生的进程组成的简单链表 DECLARE_WAITQUEUE(wait, current); //将进程放入等待队列中 add_wait_queue(dentry->d_wait, &wait); do {
//将进程的状态设置为TASK_UNINTERRUPTIBLE set_current_state(TASK_UNINTERRUPTIBLE); spin_unlock(&dentry->d_lock); //主动调用schedule()发起调度,调用deactivate_task将进程移除就绪队列 schedule(); spin_lock(&dentry->d_lock); } while (d_in_lookup(dentry)); } }
static void __sched notrace preempt_schedule_common(void) {
do {
/* * Because the function tracer can trace preempt_count_sub() * and it also uses preempt_enable/disable_notrace(), if * NEED_RESCHED is set, the preempt_enable_notrace() called * by the function tracer will call this function again and * cause infinite recursion. * * Preemption must be disabled here before the function * tracer can trace. Break up preempt_disable() into two * calls. One to disable preemption without fear of being * traced. The other to still record the preemption latency, * which can also be traced by the function tracer. */ preempt_disable_notrace(); preempt_latency_start(1); //抢占调度 __schedule(true); preempt_latency_stop(1); preempt_enable_no_resched_notrace(); /* * Check again in case we missed a preemption opportunity * between schedule and now. */ } while (need_resched()); } #ifdef CONFIG_PREEMPT /* * this is the entry point to schedule() from in-kernel preemption * off of preempt_enable. Kernel preemptions off return from interrupt * occur there and call schedule directly. */ asmlinkage __visible void __sched notrace preempt_schedule(void) {
/* * If there is a non-zero preempt_count or interrupts are disabled, * we do not want to preempt the current task. Just return.. */ if (likely(!preemptible())) return; preempt_schedule_common(); } NOKPROBE_SYMBOL(preempt_schedule); EXPORT_SYMBOL(preempt_schedule); / * preempt_schedule_notrace - preempt_schedule called by tracing * * The tracing infrastructure uses preempt_enable_notrace to prevent * recursion and tracing preempt enabling caused by the tracing * infrastructure itself. But as tracing can happen in areas coming * from userspace or just about to enter userspace, a preempt enable * can occur before user_exit() is called. This will cause the scheduler * to be called when the system is still in usermode. * * To prevent this, the preempt_enable_notrace will use this function * instead of preempt_schedule() to exit user context if needed before * calling the scheduler. */ asmlinkage __visible void __sched notrace preempt_schedule_notrace(void) {
enum ctx_state prev_ctx; if (likely(!preemptible())) return; do {
/* * Because the function tracer can trace preempt_count_sub() * and it also uses preempt_enable/disable_notrace(), if * NEED_RESCHED is set, the preempt_enable_notrace() called * by the function tracer will call this function again and * cause infinite recursion. * * Preemption must be disabled here before the function * tracer can trace. Break up preempt_disable() into two * calls. One to disable preemption without fear of being * traced. The other to still record the preemption latency, * which can also be traced by the function tracer. */ preempt_disable_notrace(); preempt_latency_start(1); /* * Needs preempt disabled in case user_exit() is traced * and the tracer calls preempt_enable_notrace() causing * an infinite recursion. */ prev_ctx = exception_enter(); //抢占调度 __schedule(true); exception_exit(prev_ctx); preempt_latency_stop(1); preempt_enable_no_resched_notrace(); } while (need_resched()); } EXPORT_SYMBOL_GPL(preempt_schedule_notrace); #endif /* CONFIG_PREEMPT */ /* * this is the entry point to schedule() from kernel preemption * off of irq context. * Note, that this is called and return with irqs disabled. This will * protect us against recursive calling from irq. */ asmlinkage __visible void __sched preempt_schedule_irq(void) {
enum ctx_state prev_state; /* Catch callers which need to be fixed */ BUG_ON(preempt_count() || !irqs_disabled()); prev_state = exception_enter(); do {
preempt_disable(); local_irq_enable(); //抢占调度 __schedule(true); local_irq_disable(); sched_preempt_enable_no_resched(); } while (need_resched()); exception_exit(prev_state); }
__schedule()是主调度器的主要函数,__schedule在内核源码中有很多注释,如下所示:
驱使调度器并因此进入此函数的主要方法有:
1.显式阻塞:互斥、信号量、等待队列等。
2.中断和用户空间返回路径上检查TIF_NEED_RESCHED标志。例如,请参考arch/x86/entry_64.S。
为了驱动任务之间的抢占,调度程序在定时器中断处理程序scheduler_tick()中设置标志。
3.唤醒不会真正马上调用schedule(),只是将一个任务添加到运行队列中,设置任务标志位为TIF_NED_RESCHED,也就是将唤醒的进程加入的CFS就绪队列中(将唤醒的进程调度实体加入到红黑树中),仅此而已。
现在,如果添加到运行队列的新任务抢占了当前任务,则设置TIF_NED_RESCHED,并在以下的可能情况下调用schedule(),也就是唤醒的进程什么时候调用schedule()函数,分为以下两种情况:
(1)如果内核可抢占(CONFIG_PREMPT=y):
在系统调用或异常上下文中,在下一次调用preempt_enable()时检查是否需要抢占调度。
在IRQ上下文中,从中断处理程序返回到可抢占上下文。硬件中断处理返回前会检查是否要抢占当前进程。
(2)如果内核不可抢占(未设置CONFIG_PREMPT)
调用cond_resched()。
显式调用schedule()。
从syscall或异常返回到用户空间。
从中断处理程序返回到用户空间。
2.2 __schedule 代码解图
//__schedule() is the main scheduler function. static void __sched notrace __schedule(bool preempt) {
(1) struct task_struct *prev, *next; unsigned long *switch_count; struct pin_cookie cookie; struct rq *rq; int cpu; (2) cpu = smp_processor_id(); rq = cpu_rq(cpu); prev = rq->curr; (3) if (!preempt && prev->state) {
if (unlikely(signal_pending_state(prev->state, prev))) {
prev->state = TASK_RUNNING; } else {
deactivate_task(rq, prev, DEQUEUE_SLEEP); prev->on_rq = 0; } } (4) next = pick_next_task(rq, prev, cookie); clear_tsk_need_resched(prev); clear_preempt_need_resched(); (5) if (likely(prev != next)) {
rq->nr_switches++; rq->curr = next; ++*switch_count; rq = context_switch(rq, prev, next, cookie); /* unlocks the rq */ } else {
lockdep_unpin_lock(&rq->lock, cookie); raw_spin_unlock_irq(&rq->lock); } }
(1)prev局部变量表示要切换出去的任务,next局部变量表示要切换进来的任务。
struct task_struct *prev, *next;
(2)找到当前CPU的运行队列 struct rq,把当前正在运行的任务curr 赋值给 prev。
int cpu = smp_processor_id(); struct rq = cpu_rq(cpu); struct task_struct *prev = rq->curr;
如果本次调度不是抢占调度(preempt = 0),并且该进程的state不等于 TASK_RUNNING (0),也就是不是运行态,处于其他状态。代表此次调度是该进程主动请求调度,主动调用了schedule函数,比如该进程进入了阻塞态。
进程在操作外部设备的时候(网络和存储则多是和外部设备的合作),往往需要让出 CPU,发起主动调度。
由于进程不是运行态:TASK_RUNNING了,那么就不能在CFS就绪队列中了,那么就调用 deactivate_task 将陷入阻塞态的进程移除CFS就绪队列,并将进程调度实体的 on_rq 成员置0,表示不在CFS就绪队列中了。
通常主动请求调用之前会提前设置当前进程的运行状态为 TASK_INTERRUPTIBLE 或者 TASK_UNINTERRUPTIBLE。
#define TASK_RUNNING 0 #define TASK_INTERRUPTIBLE 1 #define TASK_UNINTERRUPTIBLE 2 ......
if (!preempt && prev->state) {
if (unlikely(signal_pending_state(prev->state, prev))) {
prev->state = TASK_RUNNING; } else {
deactivate_task(rq, prev, DEQUEUE_SLEEP); prev->on_rq = 0; } }
deactivate_task(rq, prev, DEQUEUE_SLEEP); -->dequeue_task(rq, p, flags); -->p->sched_class->dequeue_task(rq, p, flags); prev->on_rq = 0;
(4)选择下一个将要执行的任务,通过CFS调度算法选择优先级最高的一个任务。
clear_tsk_need_resched将被抢占的任务prev(也就是当前的任务)需要被调度的标志位(TIF_NEED_RESCHED)给清除掉,表示 prev 接下来不会被调度。
clear_preempt_need_resched 被抢占的任务prev(也就是当前的任务)的 PREEMPT_NEED_RESCHED 标志位给清除掉。
next = pick_next_task(rq, prev, cookie); --> next = fair_sched_class.pick_next_task(rq, prev, cookie); clear_tsk_need_resched(prev); clear_preempt_need_resched();
(5)如果选择的任务next和 原任务prev不是同一个任务,则进行任务上下文切换
如果是同一个任务,则不进行上下文切换。
注意这里是 用 likely()修饰(这是gcc内建的一条指令用于优化,编译器可以根据这条指令对分支选择进行优化),表示有很大的概率 选择的任务next 和 原任务prev不是同一个任务。
由我们程序员来指明指令最可能的分支走向,以达到优化性能的效果。
if (likely(prev != next)) {
//大概率事件,进行任务切换 rq->nr_switches++; //可运行队列切换次数更新 rq->curr = next; //将当前任务curr设置为将要运行的下一个任务 next ++*switch_count; //任务切换次数更新 //任务上下文切换 rq = context_switch(rq, prev, next, cookie); /* unlocks the rq */ } else {
//小概率事件,不进行任务切换 lockdep_unpin_lock(&rq->lock, cookie); raw_spin_unlock_irq(&rq->lock); }
2.3 context_switch 代码解读
任务切换主要是任务空间即虚拟内存(用户态的虚拟地址空间,包括了用户态的堆栈)、CPU寄存器、内核态堆栈。
后面context_switch 还会专门一篇进行描述,这里限于篇幅,只是简单描述一下。
用伪代码表示:
switch_mm(); switch_to(){
switch_register(); switch_stack(); }
/* * context_switch - switch to the new MM and the new thread's register state. */ static __always_inline struct rq * context_switch(struct rq *rq, struct task_struct *prev, struct task_struct *next, struct pin_cookie cookie) {
struct mm_struct *mm, *oldmm; (1) prepare_task_switch(rq, prev, next); (2) mm = next->mm; oldmm = prev->active_mm; if (!mm) {
next->active_mm = oldmm; atomic_inc(&oldmm->mm_count); enter_lazy_tlb(oldmm, next); } else switch_mm_irqs_off(oldmm, mm, next); (3) /* Here we just switch the register state and the stack. */ switch_to(prev, next, prev); (4) return finish_task_switch(prev); }
prepare_task_switch(rq, prev, next); -->fire_sched_out_preempt_notifiers(prev, next); -->__fire_sched_out_preempt_notifiers(curr, next); -->hlist_for_each_entry(notifier, &curr->preempt_notifiers, link) notifier->ops->sched_out(notifier, next);
这里的 sched_in()函数和 sched_out函数是内核提供给我们开发者的接口。我们可以通过在这两个接口里面添加一些操作。
sched_in :任务重新调度时会通知我们。
sched_out:任务被抢占时会通知我们。
备注:调度器运行调度相关的代码,但其自身并不作为一个单独的 process 存在,在进程切换时,执行 switch out 的代码就是在被换出的 process 中,执行 switch in 的代码就是在被换入的 process 中,因此 scheduler 没有一个对应的 PID。
具体请参考:Linux 进程调度通知机制
struct preempt_ops {
void (*sched_in)(struct preempt_notifier *notifier, int cpu); void (*sched_out)(struct preempt_notifier *notifier, struct task_struct *next); }; struct preempt_notifier {
struct hlist_node link; struct preempt_ops *ops; };
(2) 切换任务的用户虚拟态地址(不切换内核态的虚拟地址),也包括了用户态的栈,主要就是切换了任务的CR3, CR3寄存器放的是 页目录表物理内存基地址。
mm = next->mm; oldmm = prev->active_mm; if (!mm) {
// mm == NULL,代表任务是内核线程 // 直接用 被切换进程prev的active_mm next->active_mm = oldmm; atomic_inc(&oldmm->mm_count); //通知处理器不需要切换虚拟地址空间的用户空间部分,用来加速上下文切换 enter_lazy_tlb(oldmm, next); } else //不是内核线程,那么就要切换用户态的虚拟地址空间,也就是切换任务的CR3 switch_mm_irqs_off(oldmm, mm, next); -->load_cr3(next->pgd); //加载下一个任务的CR3
(3)切换任务的寄存器和内核态堆栈,保存原任务(prev)的所有寄存器信息,恢复新任务(next)的所有寄存器信息,当切换完之后,并执行新的任务。
switch_to(prev, next, prev); -->__switch_to_asm((prev), (next))) -->ENTRY(__switch_to_asm) /* switch stack */ movq %rsp, TASK_threadsp(%rdi) movq TASK_threadsp(%rsi), %rsp jmp __switch_to END(__switch_to_asm) -->__switch_to()
finish_task_switch(prev) -->fire_sched_in_preempt_notifiers(current); -->__fire_sched_in_preempt_notifiers(curr) -->hlist_for_each_entry(notifier, &curr->preempt_notifiers, link) notifier->ops->sched_in(notifier, raw_smp_processor_id());
总结
这篇文章主要讲了schdule主调度器的工作流程,即一个运行中的进程主动调用 _schedule 让出 CPU,总结来说就是:
(1)通过调度算法选择一个优先级最高的任务。
(2)进行任务上下文切换,上下文切换又分用户态进程空间的切换和内核态的切换。
保存原任务的所有寄存器信息,恢复新任务的所有寄存器信息,并执行新的任务。
(3)上下文切换完后,新的任务投入运行。
如下图所示:
图片来自于极客时间:趣谈Linux操作系统
参考资料
Linux内核源码 4.10.0
极客时间:趣谈Linux操作系统
Linux 进程调度之schdule主调度器
Linux 进程调度之schdule主调度器
https://mp.weixin..com/s/L06_XqWk2pA9vMTVGiHFbg
Linux 进程调度之schdule主调度器
https://www.cnblogs.com/LoyenWang/p/12249106.html
免责声明:本站所有文章内容,图片,视频等均是来源于用户投稿和互联网及文摘转载整编而成,不代表本站观点,不承担相关法律责任。其著作权各归其原作者或其出版社所有。如发现本站有涉嫌抄袭侵权/违法违规的内容,侵犯到您的权益,请在线联系站长,一经查实,本站将立刻删除。 本文来自网络,若有侵权,请联系删除,如若转载,请注明出处:https://haidsoft.com/145176.html



