大家好,欢迎来到IT知识分享网。
在当今零售业的演变历程中,品类管理已成为推动行业前行的核心力量,它涵盖了从市场洞察到战略规划,再到日常运营的全方位流程,不仅重新定义了商品与消费者之间的联系,更引领了一种全新的商业模式——以消费者需求为中心,以数据驱动决策,实现零售业务的深度优化和创新。
本文将带您深入了解品类管理的内涵、流程及其在零售业务中的应用。我们将从品类的定义、角色定位,到品类评估、策略制定,再到具体的品类战术实施,逐一剖析,提供一份全面的品类管理指南,助力零售企业实现业务的转型升级,提升市场竞争力,满足消费者不断变化的需求。
一、 什么是品类管理
品类,是一组在消费者心中可以相互关联或替代的商品和服务的集合,它们共同满足特定的消费需求。在传统的商业模式中,供应商的经营重点往往集中在品牌营销上,包括商品开发、定价策略、促销活动和销售分析;而零售商则以追求销售利润为核心,依据店铺的销售状况来调整商品组合和展示布局。
然而,无论是供应商的品牌中心策略还是零售商的利润中心策略,都可能在收集商品信息时出现疏漏。
而品类管理的流程是系统化的,它包括对品类的明确定义、确定品类在市场中的定位、进行全面的品类评估、设计品类策略、运用具体的品类推广战术等步骤。品类管理提供了一种全新的经营思路,帮助供应商和零售商更全面地理解和响应市场。
二、进行品类定义:以消费者需求为核心划分商品结构
新零售时代的到来标志着消费者主导性的增强,品牌和利润不再是唯一的焦点,我们正步入一个以消费者为中心的品类管理新时代。零售门店需从消费者需求出发,通过优化品类、品牌和商品,与消费者建立更深层次的联系。
品类定义是品类管理的首要步骤,它要求我们清晰界定本品牌售卖品类的范围、功能及其结构,这包括子品类、大分类、中分类和小分类等不同层级。在进行品类定义的同时,必须确保与信息系统的同步更新,以便在系统中进行相应的维护和管理。
品类定义是一个动态的过程,它应随着消费者需求和消费习惯的演变而不断调整。例如,母婴品类的出现就是对消费者需求变化的响应。在过去,母婴商品分散在服装、食品、洗护等不同品类中。但随着消费升级,为了提供更便捷的购物体验,零售商开始将所有母婴商品集中展示,从而催生了“婴儿街”“宝宝屋”等专区,这标志着母婴品类的正式形成。这一变化体现了品类定义的灵活性和对市场变化的敏感度。
三、明确品类角色:定义品类在业务中的地位
品类角色的确定是零售商根据经营战略,通过特定方法和标准,界定品类在整个业务结构中的功能和地位。这一过程不仅决定了不同品类在零售业务中的优先级和重要性,还涉及到资源在各品类之间的合理分配。
1、如何确定品类角色
确定品类角色通常有三种方法:以零售商为中心的定位法、以消费者为中心的定位法,以及跨品类分析的定位法。其中,跨品类分析法因其全面性而得到广泛应用。
跨品类分析法本质上是以消费者需求为基础,同时考虑零售商的业务目标和市场发展趋势,是一种综合性和实用性较强的定位方法。依据这一方法,零售商的商品品类可被划分为四类主要类型:目标性品类、常规性品类、季节性或偶然性品类,以及便利性品类。这样的分类有助于零售商更精准地制定品类策略,优化资源配置,以满足不同消费者群体的需求。
(1)目标性品类
目标性品类是门店特色与形象的集中体现,它们不仅满足消费者的核心需求,而且在销售上表现最为强劲。这些品类成为了门店的标志性存在,当消费者想到某个品类时,他们会自然而然地联想到这个门店,甚至愿意为了购买这些商品而特意前来。目标性品类通常具备四个显著特点,如下图所示。
鉴于目标性品类对零售商和目标顾客群体的重要性,零售商在确定自己的目标性品类时,需要特别关注三个关键要素,这些要素的考虑至关重要,如下图所示。
更多详细内容,推荐下载《智慧零售解决方案》:
https://s.fanruan.com/hxce0
分享行业真实的数字化转型案例,以及方案架构图
(2)常规性品类
常规性品类在零售业务中扮演着吸引顾客、应对竞争和满足消费者日常需求的角色。它们为门店贡献了稳定的利润来源。这类品类通常具备三个显著特征,如下图所示。
常规性品类通常在同类零售商中普遍存在,它们在市场上的同质化程度相对较高。这意味着消费者在购买这些商品时,并不特别依赖于某个特定的零售商。因此,常规性品类的管理和运营质量,对于零售商能否持续稳定地增长,以及能否持续对目标性品类进行有效投入,具有直接影响。
(3)季节性/偶然性品类
季节性或偶然性品类指的是那些并非全年销售,而是根据特定节日或活动而推出的商品。在特定时段,这类商品成为零售商推广的重点,通常会投入相应的资源进行集中宣传和销售。
这类品类具有几个显著特点,如上图所示。由于其具有明显的时间限制,季节性或偶然性品类往往有明确的上市和下架计划。因此,零售商通常不会为这些商品设置长期展示区域,而是提供临时的展示空间,以刺激短期内的销售高峰。
(4)便利性品类
便利性品类是零售商为了提供一站式购物体验而设置的商品类别,它们在满足消费者全面需求的同时,增加了购物的便捷性。这些品类的商品虽然价格可能略高,但消费者往往认为其带来的便利性价值远超价格,因此愿意支付较高的费用。
便利性品类的存在,不仅满足了目标消费群体的多样化需求,还为零售商带来了额外的利润空间。
四、实施品类评估:洞察品类市场表现
品类评估是一项以品类商品为核心,全面审视与品类相关的供应商、消费者等关键因素的系统性分析。这一过程旨在深入了解品类的市场表现,并评估其经营状况,进而发掘提升企业经营的潜在机会。品类评估为品类评分和策略制定提供了坚实的数据基础。
品类评估通常涵盖四个关键领域,具体内容如图5-7所示。
1. 品类发展趋势评估
品类发展趋势评估对于零售商来说至关重要,它有助于及时捕捉新兴消费趋势,抢占市场先机。这一评估环节包括对品类增长潜力、主要市场推动因素、消费者行为趋势以及购买习惯的深入分析,具体评估细节如下表所示。
针对品类发展趋势评估的需求,FineBI——帆软软件公司研发的大数据分析BI软件,为广大客户提供现成的分析看板模板。下图是使用FineBI制作的市场大盘分析看板,该看板展示了行业不同细分类目的交易情况以及交易趋势,并通过市场红蓝海分析气泡图直观地为我们展示行业细分类目的市场占比,为企业提供清晰的品类发展趋势评估结果。
2. 零售商销售状况的评估
零售商销售状况的评估是对自身销售数据的深入分析。在品类管理的实践中,为每个品类设定合理的销售目标至关重要,这有助于零售商在评估时对比实际销售与既定目标之间的差异,自身销售业绩与市场平均表现的距离,以及与竞争对手间的销售差异。
此项评估覆盖了三个主要方面:首先是零售商的整体销售表现,其次是零售商可比门店的销售状况——可比门店指的是具备历史数据,能够进行有效对比分析的门店;最后是单个门店的销售表现。这些评估的具体内容详细如下表所示。
针对评估零售商销售状况的需求,FineBI也提供了相应的分析看板模板。下面两张图是使用FineBI制作的零售商经营回顾分析看板和门店经营分析看板。经营回顾分析看板展示了零售商的总体销售表现包括销售额、目标达成情况以及产品管理情况等。而门店进员工分析回顾看板可以看作是对总体的下钻,通过展示单店的销售表现来评比不同门店的情况。
3. 市场与竞争对手表现的评估
深入分析市场和竞争对手的表现,零售商能够更客观地进行自我审视和横向比较。通过将自己的业绩与市场及竞争对手的业绩相对照,零售商可以准确定位自己在行业中的发展水平。
市场与竞争对手表现的评估涉及以下几个关键点:
- 分别考察该品类在整体市场和竞争对手中的增长率情况。
- 对比零售商与市场或竞争对手在商品组合、定价策略、包装规格等方面的差异。若存在差异,需要分析这些差异是源于零售商追求商品差异化的战略,目标消费群体的不同,还是品类自身的发展趋势。
- 探究影响市场或竞争对手在该品类上销售下降或增长的关键因素。
- 考察市场或竞争对手在选品策略、陈列展示、价格促销等环节的做法,以识别对零售商自身发展可能具有借鉴意义的实践。
针对评估市场与竞争对手表现的需求,FineBI也提供了相应的分析看板模板。下图展示了使用FineBI制作的市场产品预警看板和行业竞品分析看板。这两个分析看板分别展示了市场的表现与同行业竞品的表现,为供应商定位自己在行业中的位置提供数据支撑。
4. 供应商表现的评估
进行供应商评估的核心目的在于全面衡量各供应商的综合表现,进而识别出哪些供应商能够有效助力零售商推动品类增长,哪些可能仅作为补充资源,以及哪些在当前阶段尚未展现出足够的支持能力。
对供应商的评估可以从以下四个维度进行,如下图所示:
针对评估供应商表现的需求,FineBI中也有相应的分析模板。下图是使用FineBI制作的供应商画像分析系统,通过该系统可以全面了解并对比供应商的供应能力、品牌影响力、技术创新能力以及可持续发展水平等关键因素,从而识别可以推动品类增长的供应商。
五、制定品类策略:打造个性化的品类运营蓝图
零售商在追求经营目标的过程中,需根据自身的实际情况,量身定制适合的品类策略。品类策略的制定,旨在满足不同品类角色的发展需求,并助力实现品类评估中设定的目标。
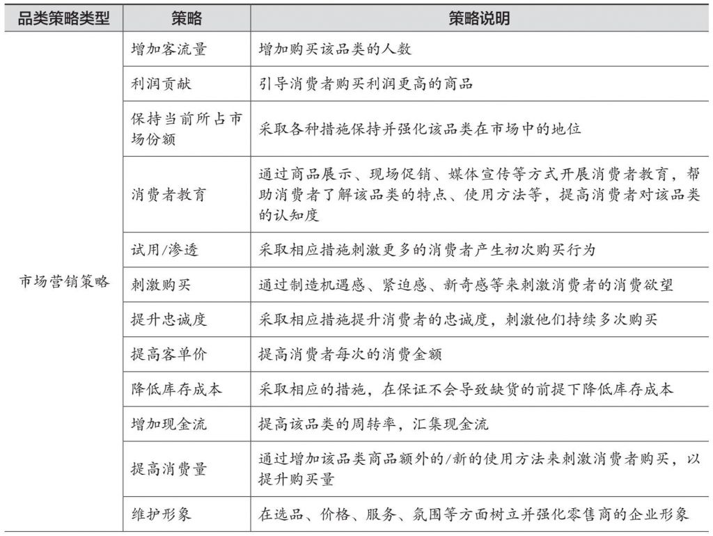
品类策略的制定,不仅有助于零售商达成品类评分表上的目标,更是实现差异化竞争优势的关键。这一策略涵盖了市场营销和商品供应两个主要方面,具体内容如下表所示。
六、实施品类战术:精准优化商品管理
品类战术是实现品类经营策略和目标的具体行动计划。在品类管理的全流程中,战术的运用是策略转化为实际成效的关键步骤,其执行情况直接反映了品类管理的成功与否。品类战术的有效实施与品类定义、角色确定、策略制定等前期工作紧密相连,这些环节共同为战术的运用奠定了基础。
品类定义明确了管理的具体范畴,品类角色的不同决定了策略的多样性,而策略的差异又指导着战术的选择和运用。在品类管理的实践中,恰当的战术运用可以帮助零售商为消费者提供更加优质的购物体验,进而提升门店的整体形象和销售业绩。
品类战术的运用包含五个关键方面,具体内容如下图所示。通过这些战术的综合运用,零售商能够更精准地满足市场需求,增强品类的市场竞争力。
1. 商品组合策略
商品组合策略是零售商为顾客精心挑选商品的艺术,它关乎零售商所提供商品的多样性和差异性。这一策略的目标在于丰富商品种类,减少重复性,以满足不同顾客的需求。在精选销售商品时,零售商需综合考量商品的销量、销售额、利润贡献,同时兼顾商品的细分市场覆盖、市场表现,以及新品引入等因素,以确保商品组合的竞争力和吸引力。
针对制定商品组合策略的需求,FineBI中也有相应的分析看板模板。下图展示了使用FineBI制作的商品关联分析结果图和新品引入分析看板。通过商品关联分析挖掘商品之间的关联,从而指定商品组合售卖策略。而新品分析看板则助力零售商全面考虑新品引入的情况以提高商品组合的竞争力。
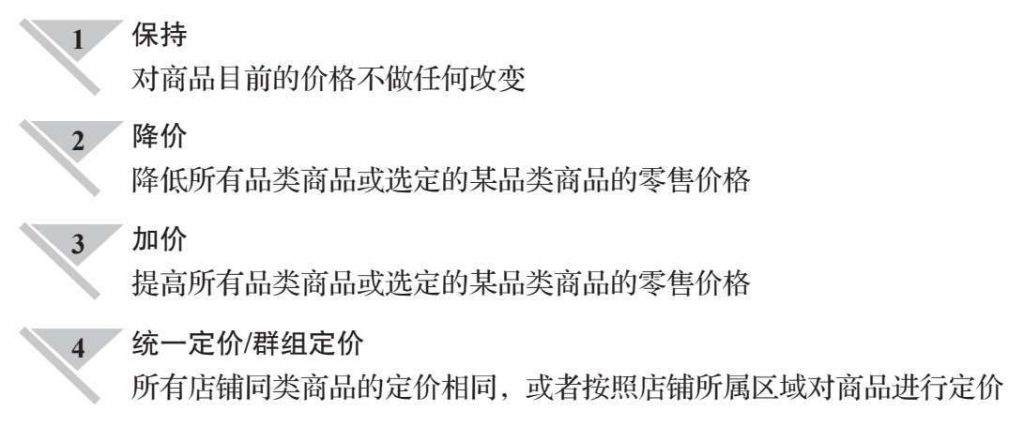
2. 商品定价策略
商品定价策略涉及为不同品类、子品类以及单个商品设定合适的价格。消费者对零售商商品的价格感知不仅仅基于价格本身,而是一个由商品价值、价格优势、透明度和性价比共同塑造的综合印象。零售商需根据市场定位和自身发展状况,制定出既有竞争力又能反映商品价值的价格体系。
定价决策会受到品类角色、策略选择,以及对消费者行为和竞争对手策略的理解等因素的影响。通常,商品定价策略包含多种方法,如下图所示,每种方法都有其特定的市场定位和目标顾客群体。
3. 商品促销策略
高效的商品促销策略意味着在适宜的时机,精选合适的商品,运用恰当的促销手段,并在最佳位置展示商品,结合有效的宣传,以吸引顾客,提高销量和品牌影响力。
在执行商品促销时,从挑选促销商品到确定展示方式,都需细致考虑目标顾客群体的特点及品类策略。例如,为了提升客单价,不宜总是选择低价商品进行促销;同样,要吸引中高收入群体,应避免仅推广低档商品。
针对制定商品促销策略的需求,FineBI也提供了相应的分析看板模板。下图展示了使用FineBI制作的促销活动分析看板,该看板展示了不同客单区间的消费情况,还展示了客单会员的性别、年龄以及等级占比。除此之外,该看板还分析了不同商品的销售表现。通过该看板的全面分析展示,零售商可以在制定下一次商品促销策略时充分考虑到顾客群体的特点以及品类情况。
4. 商品陈列艺术
商品陈列策略关乎零售商货架布局的设计,以及如何根据次品类、商品属性等原则来高效管理货架空间,包括货架的位置选择、分布结构,以及特定次品类和单品的空间分配。
对于实体门店而言,货架不仅是展示商品的重要资源,也是与顾客沟通的关键渠道。货架能够直观地向顾客展示销售策略,传递价值理念,影响购买决策。因此,在制定商品陈列策略时,需综合考虑多种因素,如下图所示。
5. 商品供应策略
高效的补货策略关键在于以最低成本迅速将所需商品补充至销售区,同时保持合理的库存水平,以适应各门店需求的波动。这有助于减少缺货情况,满足消费者需求,确保高水平的客户服务。补货效率是品类管理成功实施的重要支撑,其核心目标是有效控制门店的缺货率和库存周转天数。
新品的及时引进同样是零售商保持商品多样性的关键策略之一。在引入新品时,需综合考虑市场趋势、消费者偏好、品牌定位等因素,以避免商品组合的混乱,确保新品能够与现有品类和谐融合,如下表所示。
在品类战术的具体实施中,商品组合、定价、促销、陈列和供应这五大战术相辅相成,缺一不可。任何环节的不足都可能削弱品类管理的整体效果。这些战术之间也存在相互作用,例如,定价策略会直接影响促销活动的设计与执行,而促销活动又会对商品陈列策略产生影响。同样,补货和新品引进的效率也对促销战术的实施起到制约作用。
因此,在实施品类战术时,零售商需根据目标消费群体的区域特性、消费心理和行为习惯,采取差异化的策略,以更有效地吸引并满足目标顾客的需求。
针对制定商品供应策略的需求,FineBI中也有相应的分析看板模板。下图是使用FineBI制作的多仓补货分析看板,改看板展示了超量库存、缺货库存已经超龄库存的情况。通过建议减库存SKU和建议补货SKU图为零售商指定库存管理策略提供直观的数据参考。
七、 总结
随着品类管理的深入实践,零售业正逐渐走向一个更加智能化、个性化的新时代。品类管理不仅是一种管理工具,更是一种思维模式,它要求零售商从消费者的角度出发,全面考虑市场动态,运用数据驱动决策,不断创新和优化经营策略。通过精准的品类定义、角色定位、评估和策略制定,零售商能够更好地满足消费者需求,提升市场竞争力,实现可持续发展。这一过程虽然充满挑战,但也为零售业带来了巨大的机遇和潜力。
免责声明:本站所有文章内容,图片,视频等均是来源于用户投稿和互联网及文摘转载整编而成,不代表本站观点,不承担相关法律责任。其著作权各归其原作者或其出版社所有。如发现本站有涉嫌抄袭侵权/违法违规的内容,侵犯到您的权益,请在线联系站长,一经查实,本站将立刻删除。 本文来自网络,若有侵权,请联系删除,如若转载,请注明出处:https://haidsoft.com/158639.html


























